Для студентов МГТУ им. Н.Э.Баумана по предмету ФизикаЭлектростатикаЭлектростатика
5,0058
2021-10-142025-10-03СтудИзба
Задача 1: Электростатика вариант 3
-62%
Описание
Вариант 3 - ДЗ №1 - Электростатика
Зачтено на максимальный балл
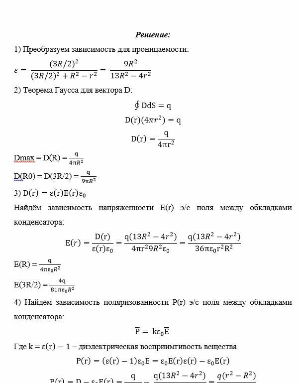
Условие:Сферический диэлектрический конденсатор имеет радиусы внешней и внутренней обкладок R0 и R соответственно. Заряд конденсатора равен q. Диэлектрическая проницаемость меняется между обкладками по закону ԑ=f(r).
Построить графически распределение модулей векторов электрического поля Е, поляризованности Р и электрического смещения D между обкладками конденсатора. Определить поверхностную плотность связанных зарядов на внутренней σ1’ и внешней σ2’ поверхностях диэлектрика, распределение объёмной плотности связанных зарядов ρ’(r), максимальную напряженность электрического поля Е и ёмкость конденсатора. ԑ=f(r) имеет вид ε=(R_0^n)/(R_0^n+R^n-r^n ) R0 /R=3/2, n = 2





Файлы условия, демо
Характеристики решённой задачи
Предмет
Учебное заведение
Семестр
Номер задания
Вариант
Программы
Просмотров
443
Размер
300,11 Kb
Список файлов
Вариант 3 - Домашнее задание №1 - Электростатика.docx

Друзья, спасибо за доверие! Если вам понравилась работа – поставьте 5⭐ и напишите отзыв. Это поможет другим студентам, а мне даст силы делать ещё больше качественных материалов для вас 🔥