Для студентов МГТУ им. Н.Э.Баумана по предмету ФизикаДинамика материальной точки + Динамика вращательного движенияДинамика материальной точки + Динамика вращательного движения
4,90547149
2025-02-272025-02-27СтудИзба
ДЗ 1: Динамика материальной точки + Динамика вращательного движения вариант 24
-70%
Описание
Вариант 24 - ДЗ №1 + ДЗ №2 - Динамика материальной точки - Динамика вращательного движения
Зачтено на максимальный балл 💥💥💥
Спасибо за покупку 🥰🥰🥰
Условие:
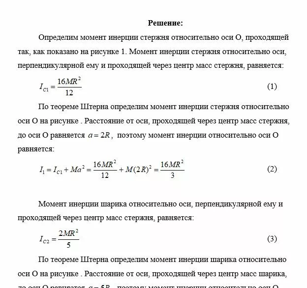
Пример решения
Динамика материальной точки:


Характеристики домашнего задания
Предмет
Учебное заведение
Семестр
Номер задания
Вариант
Программы
Просмотров
63
Размер
2,02 Mb
Список файлов
Вариант 24 - ДЗ №1 - Динамика материальной точки.docx
Вариант 24 - ДЗ №2 - Динамика вращательного движения.docx
Вариант 24 - ДЗ №2 - Динамика вращательного движения.pdf

Друзья, спасибо за доверие! Если вам понравилась работа – поставьте 5⭐ и напишите отзыв. Это поможет другим студентам, а мне даст силы делать ещё больше качественных материалов для вас 🔥