Для студентов МГТУ им. Н.Э.Баумана по предмету ФизикаДинамика материальной точки + Динамика вращательного движенияДинамика материальной точки + Динамика вращательного движения
5,0054
2023-02-172024-11-27СтудИзба
ДЗ 1: Динамика материальной точки + Динамика вращательного движения вариант 15
-55%
Описание
Зачтено на максимальный балл 🔥 🔥🔥
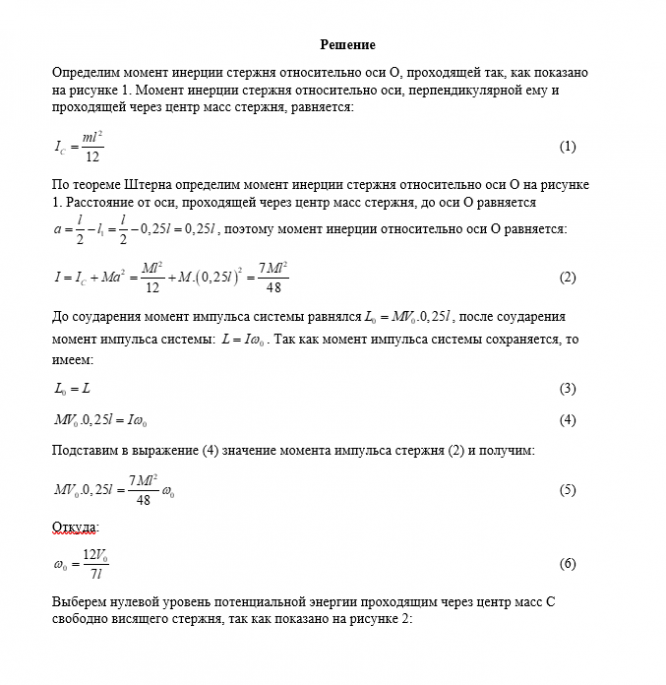
Когда Вы купите и Оставьте комментарий, можете получить подарок!Задача 1







Характеристики домашнего задания
Предмет
Учебное заведение
Семестр
Номер задания
Вариант
Программы
Просмотров
35
Качество
Идеальное компьютерное
Размер
269,27 Kb
Список файлов
Дз1-Вариант15-задача1.docx
Физика1-ДЗ1-задача2.2-вариант15.doc

Ваше удовлетворение является нашим приоритетом, если вы удовлетворены нами, пожалуйста, оставьте нам 5 ЗВЕЗД и позитивных комментариев. Спасибо большое!. Смотрите файлы в моем профиле, там есть много полезных !