Для студентов МГТУ им. Н.Э.Баумана по предмету ФизикаЭлектростатика + МагнитостатикаЭлектростатика + Магнитостатика
5,00529
2022-10-042024-09-06СтудИзба
ДЗ 1: Электростатика + Магнитостатика вариант 14
-44%
Описание
Не только копировать, а нужно понимать!
Вариант 14
Цилиндрический бесконечно длинный диэлектрический конденсатор заряжен до разности потенциалов U и имеет радиусы внешней и внутренней обкладок R0 и R соответственно. Диэлектрическая проницаемость меняется между обкладками по закону e = f(r)
Построить графически распределение модулей векторов электрического поля Е, поляризованности Р и электрического смещения D между обкладками конденсатора. Определить поверхностную плотность связанных зарядов на внутренней s'1 и внешней s'2 поверхностях диэлектрика, распределение объёмной плотности связанных зарядов r’(r), максимальную напряжённость электрического поля Е и ёмкость конденсатора на единицу длины.
Не только копировать, а нужно понимать!
Вариант 14
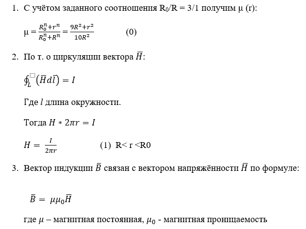
По коаксиальному кабелю, радиусы внешнего и внутреннего проводника которого равны и
R соответственно, протекает ток I. Пространство между проводниками заполнено магнетиком, магнитная проницаемость которого меняется по закону μ = f(r).
Построить графически распределения модулей векторов индукции B и напряжённости H магнитного поля, а также вектора намагниченности J в зависимости от r в интервале от R до . Определить поверхностную плотность токов намагничивания на внутренней и внешней поверхностях магнетика и распределение объёмной плотности токов намагничивания . Определить индуктивность единицы длины кабеля.
Решение:
Вариант 14 - ДЗ №1 - Электростатика

Вариант 14
Цилиндрический бесконечно длинный диэлектрический конденсатор заряжен до разности потенциалов U и имеет радиусы внешней и внутренней обкладок R0 и R соответственно. Диэлектрическая проницаемость меняется между обкладками по закону e = f(r)

Построить графически распределение модулей векторов электрического поля Е, поляризованности Р и электрического смещения D между обкладками конденсатора. Определить поверхностную плотность связанных зарядов на внутренней s'1 и внешней s'2 поверхностях диэлектрика, распределение объёмной плотности связанных зарядов r’(r), максимальную напряжённость электрического поля Е и ёмкость конденсатора на единицу длины.




Не только копировать, а нужно понимать!
Вариант 14 - ДЗ №2 - Магнитостатика

Вариант 14
По коаксиальному кабелю, радиусы внешнего и внутреннего проводника которого равны и
R соответственно, протекает ток I. Пространство между проводниками заполнено магнетиком, магнитная проницаемость которого меняется по закону μ = f(r).

Построить графически распределения модулей векторов индукции B и напряжённости H магнитного поля, а также вектора намагниченности J в зависимости от r в интервале от R до . Определить поверхностную плотность токов намагничивания на внутренней и внешней поверхностях магнетика и распределение объёмной плотности токов намагничивания . Определить индуктивность единицы длины кабеля.





Характеристики домашнего задания
Предмет
Учебное заведение
Семестр
Номер задания
Вариант
Программы
Просмотров
368
Качество
Идеальное компьютерное
Размер
876,85 Kb
Список файлов
Вариант 14.pdf
Вариант 14_dz2.pdf

Привет всем! Я автор на Студизбе. Я надеюсь что, не только дам Вам файлы с ответом но и знание. Не только копировать, а нужно понимать! Вставьте 5 звезд и позитивные комментарии сразу дам Вам подарок