Для студентов МГТУ им. Н.Э.Баумана по предмету ФизикаЭлектростатика + МагнитостатикаЭлектростатика + Магнитостатика
5,00535
2022-10-042024-09-06СтудИзба
ДЗ 1: Электростатика + Магнитостатика вариант 3
-44%
Описание
Не только копировать, а нужно понимать!
Вариант 3
Сферический диэлектрический конденсатор имеет радиусы внешней и внутренней обкладок R0 и R соответственно. Заряд конденсатора равен q. Диэлектрическая проницаемость меняется между обкладками по закону ԑ=f(r).
Построить графически распределение модулей векторов электрического поля Е, поляризованности Р и электрического смещения D между обкладками конденсатора. Определить поверхностную плотность связанных зарядов на внутренней σ1’ и внешней σ2’ поверхностях диэлектрика, распределение объёмной плотности связанных зарядов ρ’(r), максимальную напряженность электрического поля Е и ёмкость конденсатора.
Вариант 3
Вариант 3 - ДЗ №1 - Электростатика

Вариант 3
Сферический диэлектрический конденсатор имеет радиусы внешней и внутренней обкладок R0 и R соответственно. Заряд конденсатора равен q. Диэлектрическая проницаемость меняется между обкладками по закону ԑ=f(r).
Построить графически распределение модулей векторов электрического поля Е, поляризованности Р и электрического смещения D между обкладками конденсатора. Определить поверхностную плотность связанных зарядов на внутренней σ1’ и внешней σ2’ поверхностях диэлектрика, распределение объёмной плотности связанных зарядов ρ’(r), максимальную напряженность электрического поля Е и ёмкость конденсатора.



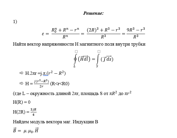
Вариант 3 - ДЗ №2 - Магнитостатика

Вариант 3





Характеристики домашнего задания
Предмет
Учебное заведение
Семестр
Номер задания
Вариант
Программы
Просмотров
368
Качество
Идеальное компьютерное
Размер
1,04 Mb
Список файлов
Вариант 3.pdf
Вариант 3_dz2.pdf

Привет всем! Я автор на Студизбе. Я надеюсь что, не только дам Вам файлы с ответом но и знание. Не только копировать, а нужно понимать! Вставьте 5 звезд и позитивные комментарии сразу дам Вам подарок