Для студентов МГТУ им. Н.Э.Баумана по предмету ФизикаЭлектростатика + МагнитостатикаЭлектростатика + Магнитостатика
5,00522
2022-09-122024-09-03СтудИзба
ДЗ 1: Электростатика + Магнитостатика вариант 9
-70%
Описание
Вариант 9 - ДЗ №1 + ДЗ №2 - Электростатика и Магнитостатика
Зачтено на максимальный балл
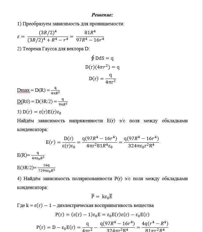
Вариант 9 - ДЗ №1 - Электростатика:
Вариант 9 - ДЗ №2 - Магнитостатика:


Характеристики домашнего задания
Предмет
Учебное заведение
Семестр
Номер задания
Вариант
Программы
Просмотров
604
Размер
1,1 Mb
Список файлов
Вариант 9 - ДЗ №2 - Магнитостатика.pdf
Вариант 9 - Домашнее задание №1 - Электростатика.docx

Друзья, спасибо за доверие! Если вам понравилась работа – поставьте 5⭐ и напишите отзыв. Это поможет другим студентам, а мне даст силы делать ещё больше качественных материалов для вас 🔥