Для студентов МГТУ им. Н.Э.Баумана по предмету ФизикаЭлектростатика + МагнитостатикаЭлектростатика + Магнитостатика
5,005281
2022-09-122024-09-03СтудИзба
ДЗ 1: Электростатика + Магнитостатика вариант 4
-70%
Описание
Вариант 4 - ДЗ №1 + ДЗ №2 - Электростатика и Магнитостатика
Зачтено на максимальный балл
Вариант 4 - ДЗ №1 - Электростатика:
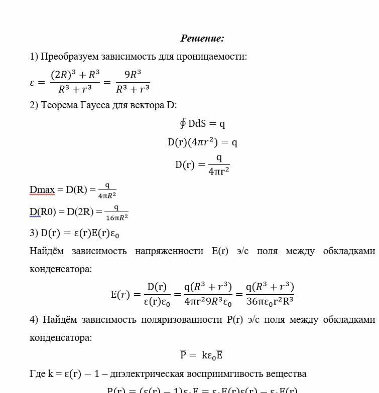
Условие:Сферический диэлектрический конденсатор имеет радиусы внешней и внутренней обкладок R0 и R соответственно. Заряд конденсатора равен q. Диэлектрическая проницаемость меняется между обкладками по закону ԑ=f(r).
Построить графически распределение модулей векторов электрического поля Е, поляризованности Р и электрического смещения D между обкладками конденсатора. Определить поверхностную плотность связанных зарядов на внутренней σ1’ и внешней σ2’ поверхностях диэлектрика, распределение объёмной плотности связанных зарядов ρ’(r), максимальную
напряженность электрического поля Е и ёмкость конденсатора.
ԑ=f(r) имеет вид
R0 /R=2/1, n = 3




Вариант 4 - ДЗ №2 - Магнитостатика:




Характеристики домашнего задания
Предмет
Учебное заведение
Семестр
Номер задания
Вариант
Программы
Просмотров
716
Размер
28,3 Mb
Список файлов
Вариант 4 - ДЗ №1 + ДЗ №2 - Электростатика и Магнитостатика
Вариант 4 - ДЗ №2 - Магнитостатика
1.JPG
2.JPG
3.jpg
4.jpg
5.jpg
6.JPG
7.JPG
8.jpg
9.jpg
Вариант 4 - Домашнее задание №1 - Электростатика.docx

Друзья, спасибо за доверие! Если вам понравилась работа – поставьте 5⭐ и напишите отзыв. Это поможет другим студентам, а мне даст силы делать ещё больше качественных материалов для вас 🔥
Комментарии

Отзыв
Все отлично написано