Для студентов МГТУ им. Н.Э.Баумана по предмету ФизикаЭлектромагнитная индукция + Электромагнитные волныЭлектромагнитная индукция + Электромагнитные волны
4,865371
2022-09-122024-09-03СтудИзба
ДЗ 2: Электромагнитная индукция + Электромагнитные волны вариант 11
-70%
Описание
Вариант 11 - ДЗ №3 + ДЗ №4 - Электромагнитная индукция + Электромагнитные волны
Зачтено на максимальный балл
Вариант 11 - ДЗ №3 - Электромагнитная индукция:
Условие:По двум гладким медным шинам скользит перемычка массы M, закон движения которой задан Y = f(t). Сопротивление перемычки равно , поперечное сечение S, концентрация носителей заряда (электронов) в проводнике перемычки равна . Сверху шины замкнуты электрической цепью, состоящей из конденсатора ёмкости С. Расстояние между шинами l. Система находится в однородном переменном магнитном поле с индукцией B(t), перпендикулярном плоскости, в которой перемещается перемычка. Сопротивление шин, скользящих контактов, а также самоиндукция контура пренебрежимо малы. Ток через конденсатор в начальный момент времени равен 0.
Найти:
- закон изменения тока I(t);
- максимальное значение тока Imax;
- закон изменения проекций силы Лоренца на ось X (Fлx) и на ось Y (Fлy), действующей на электрон;
- закон изменения напряженности электрического поля в перемычке E(t);
- силу F(t), действующую на перемычку, необходимую для обеспечения заданного закона движения.
Построить зависимости тока через перемычку , силы Ампера .
Закон движения перемычки для всех вариантов Y = a ;
Закон изменения магнитного поля для нечётных вариантов:
; константы a, c считать известными; n = 2m, m = .




Вариант 11 - ДЗ №4 - Электромагнитные волны:
Условие:
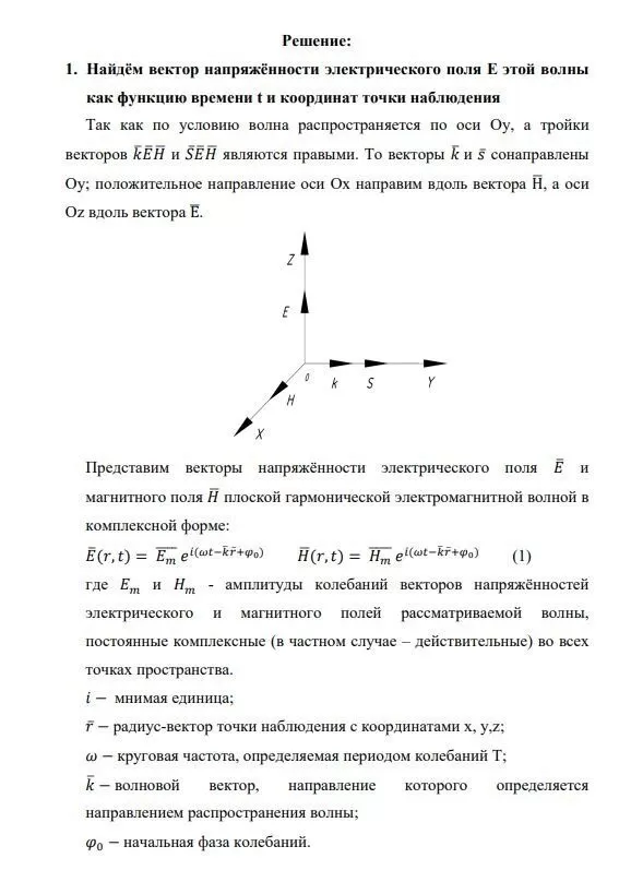
Плоская гармоническая электромагнитная волна распространяется в вакууме в положительном направлении оси Oy. Вектор плотности потока электромагнитной энергии S имеет вид: . Считая волновое число k и амплитудное значение вектора известными действительными величинами, что допустимо для однородной изотропной среды без эффектов поглощения, найти:
- вектор напряжённости электрического поля E этой волны как функцию времени t и координат точки наблюдения;
- вектор напряжённости магнитного поля H этой волны как функцию времени t и координат точки наблюдения;
- объёмную плотность энергии w;
- средний вектор Пойнтинга áSñ
- среднее значение áSñ плотности потока энергии, переносимой этой волной;
- вектор плотности тока смещения
- среднее за период колебаний значение модуля плотности тока смещения
- величину импульса K ед (в единице объёма).
- записать волновое уравнение для магнитной и электрической компонент рассматриваемой электромагнитной волны и изобразить схематично мгновенную фотографию этой волны.




Характеристики домашнего задания
Предмет
Учебное заведение
Семестр
Номер задания
Вариант
Программы
Просмотров
715
Размер
1,5 Mb
Список файлов
Вариант 11 - ДЗ №4 - Электромагнитные волны.docx
Вариант 11 - ДЗ №4 - Электромагнитные волны.pdf
Вариант 11 - Домашнее задание №3 - Электромагнитная индукция.docx

Друзья, спасибо за доверие! Если вам понравилась работа – поставьте 5⭐ и напишите отзыв. Это поможет другим студентам, а мне даст силы делать ещё больше качественных материалов для вас 🔥
Комментарии

Отзыв
в решении задачи 3 присутствуют бредовые символы по типу "¿"