Для студентов МГТУ им. Н.Э.Баумана по предмету ФизикаЭлектромагнитная индукция + Электромагнитные волныЭлектромагнитная индукция + Электромагнитные волны
5,00534
2022-09-092024-09-03СтудИзба
ДЗ 2: Электромагнитная индукция + Электромагнитные волны вариант 7
-70%
Описание
Вариант 7 - ДЗ №3 + ДЗ №4 - Электромагнитная индукция + Электромагнитные волны
Зачтено на максимальный балл
Вариант 7 - ДЗ №3 - Электромагнитная индукция:
Условие:
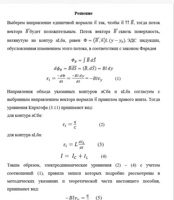
По двум гладким медным шинам, установленным вертикально в однородном магнитном поле В, скользит под действием силы тяжести медная перемычка массы m, которая замыкает электрическую цепь, приведенную на рисунке. Расстояние между шинами l. Сопротивления шин, перемычки и скользящих контактов, а также самоиндукция контура пренебрежимо малы. Найти закон движения перемычки Y(t) при условии, что начальная скорость, ток через индуктивность и заряд на конденсаторе равны 0, Y(0)=0.
Дано для варианта 7:
, № Рис.: 3.1.6



Вариант 7 - ДЗ №4 - Электромагнитные волны
Условие:Плоская гармоническая электромагнитная волна распространяется в вакууме в положительном направлении оси Ox. Вектор плотности потока электромагнитной энергии S имеет вид: . Считая волновое число k и амплитудное значение вектора известными действительными величинами, что допустимо для однородной изотропной среды без эффектов поглощения, найти:
- Вектор напряжённости электрического поля E этой волны как функцию времени t и координат точки наблюдения;
- Вектор напряжённости магнитного поля H этой волны как функцию времени t и координат точки наблюдения;
- Объёмную плотность энергии w;
- Средний вектор Пойнтинга áSñ
- Среднее значение áSñ плотности потока энергии, переносимой этой волной;
- Вектор плотности тока смещения
- Среднее за период колебаний значение модуля плотности тока смещения
- Величину импульса Kед (в единице объёма).
- Записать волновое уравнение для магнитной и электрической компонент рассматриваемой электромагнитной волны и изобразить схематично мгновенную фотографию этой волны.




Характеристики домашнего задания
Предмет
Учебное заведение
Семестр
Номер задания
Вариант
Программы
Просмотров
672
Размер
2,35 Mb
Список файлов
Вариант 7 - ДЗ №4 - Электромагнитные волны.docx
Вариант 7 - ДЗ №4 - Электромагнитные волны.pdf
Вариант 7 - Домашнее задание №3 - Электромагнитная индукция.docx

Друзья, спасибо за доверие! Если вам понравилась работа – поставьте 5⭐ и напишите отзыв. Это поможет другим студентам, а мне даст силы делать ещё больше качественных материалов для вас 🔥