Для студентов МГТУ им. Н.Э.Баумана по предмету ФизикаЗадача 6.1 + Задача 6.2Задача 6.1 + Задача 6.2
5,0052
2022-04-172024-10-08СтудИзба
ДЗ 2: Задача 6.1 + Задача 6.2 вариант 3
-36%
Описание
Полностью зачтенное домашнее задание по физике. 1 и 2 задача (5.1.03, 5.2.03), компьютерное качество файла.
Условие:
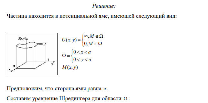
Решение:
Задача 1:
Задача 2:
![]()
Условие:


Решение:
Задача 1:

Задача 2:

Файлы условия, демо
Характеристики домашнего задания
Предмет
Учебное заведение
Семестр
Номер задания
Вариант
Просмотров
48
Качество
Идеальное компьютерное
Размер
666,72 Kb
Список файлов
5_1_03.pdf
5_2_03.pdf

Котики подняли настроение тебе, а поставив 5 звёзд на купленный файл, ты поднимешь его мне. Спасибо!