Для студентов МГТУ им. Н.Э.Баумана по предмету Интегралы и дифференциальные уравнения (ИиДУ)Приложение определенного интегралаПриложение определенного интеграла
5,005321
2021-01-222021-01-22СтудИзба
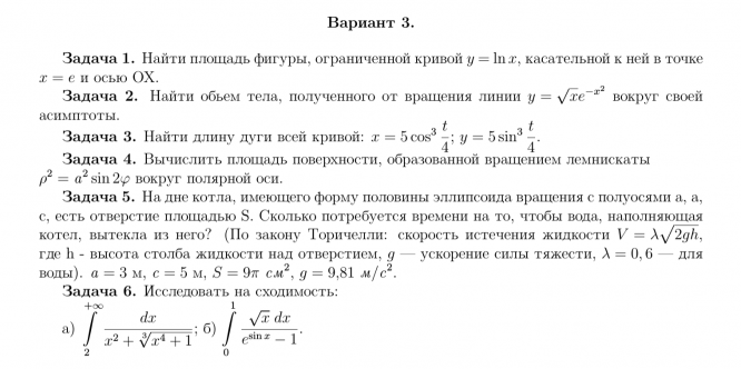
ДЗ 1: Приложение определенного интеграла вариант 3
Описание
Характеристики домашнего задания
Учебное заведение
Семестр
Номер задания
Вариант
Просмотров
220
Качество
Фото рукописных листов
Размер
1,31 Mb
Список файлов
Комментарии
Отзыв
Всё верно, всё понятно. Рекомендую к приобретению для ознакомления и развлечения
МГТУ им. Н.Э.Баумана


















