Главная » Учебные материалы » Физика » Домашние задания » МГТУ им. Н.Э.Баумана » 2 семестр » Номер 1 » Вариант 9 » Динамика материальной точки + Динамика вращательного движения
Для студентов МГТУ им. Н.Э.Баумана по предмету ФизикаДинамика материальной точки + Динамика вращательного движенияДинамика материальной точки + Динамика вращательного движения
5,005611
2024-09-03СтудИзба

ДЗ 1: Динамика материальной точки + Динамика вращательного движения вариант 9

-70%

Описание

Вариант 9 - ДЗ №1 + ДЗ №2 - Динамика материальной точки - Динамика вращательного движения

Зачтено на максимальный балл 💥💥💥

Спасибо за покупку 🥰🥰🥰

Условие:

Пример решения


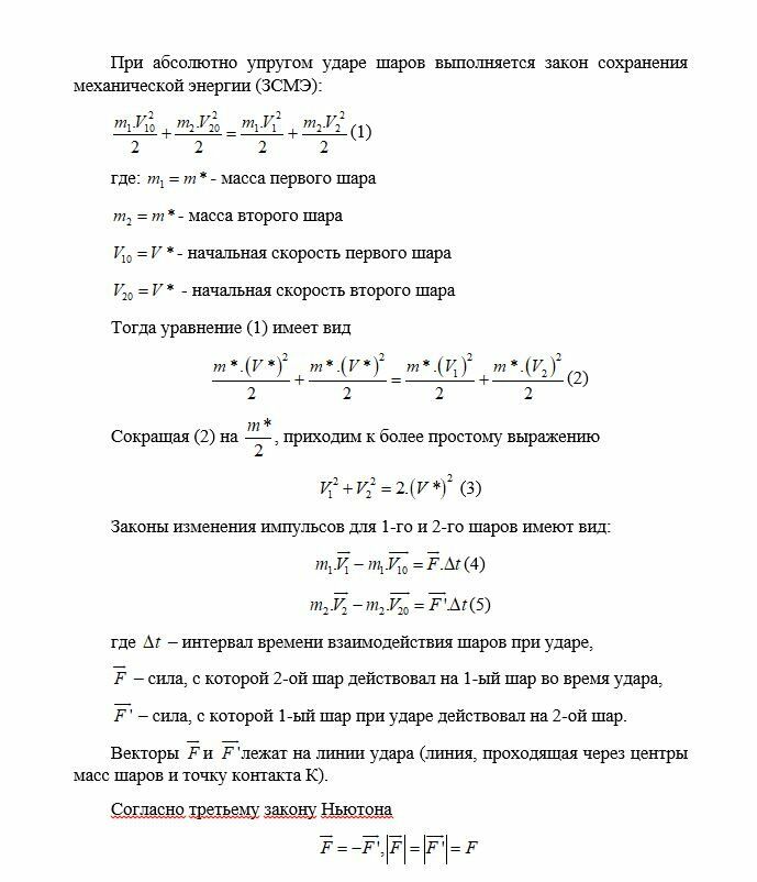
Две гладкие частицы сферической формы с массами m1 и m2, движущиеся со скоростями и , сталкиваются под углом b, как указано на рис.1. Расстояние до места встречи и скорости частиц соответствуют условиям соударения (отсутствию промаха).
b - угол встречи, т.е. угол, образованный векторами и ;
a = (p - b) - дополнительный угол;
j - угол между линией удара O1O2 и вектором .
Другие обозначения:
и - скорости соответственно 1-ой и 2-ой частицы после удара.
- совместная скорость частиц после абсолютно неупругого удара.
q - угол отклонения частицы после удара, т.е. угол, образованный векторами и или и
g - угол разлета частиц после удара, т.е. угол, образованный векторами и .
и - импульсы соответственно 1-ой и 2-ой частицы после удара.
E1, E2 - кинетические энергии соответственно 1-ой и 2-ой частицы после удара.
DE - изменение кинетической энергии механической системы, состоящей из двух частиц за время удара.
Виды взаимодействия:
а) абсолютно упругий удар (АУУ);
б) неупругий удар (НУУ);
в) абсолютно неупругий удар (АНУУ).
Общие исходные данные: m* = 10-3 кг, V* = 10 м/с, a* = p/2.

Однородный жёсткий вертикальный стержень длиной l=1 м и М=1 кг, движущийся поступательно в плоскости рисунка с постоянной горизонтальной скоростью V0, налетает на край массивной преграды (рис. 1). После удара стержень вращается вокруг оси O перпендикулярной плоскости рисунка. Ось вращения стержня совпадает с ребром преграды и проходит через точку контакта стержня с преградой, так что точка контакта лежит выше центра тяжести стержня (рис. 14). Потерями механической энергии при вращении стержня после удара пренебречь.
Другие обозначения:
l1 – расстояние от верхнего конца стержня до точки контакта;
ω0 – угловая скорость стержня сразу после удара о ребро преграды;
V0m – минимальная горизонтальная скорость стержня, а ω0m – соответственно минимальная угловая скорость стержня, при которой он после удара способен коснуться горизонтальной поверхности преграды;
φm – максимальный угол поворота стержня после удара;
ωК – угловая скорость стержня в момент его удара о горизонтальную поверхность преграды.
Расчет следует начинать с определения характерной скорости V0m

Характеристики домашнего задания

Предмет
Учебное заведение
Семестр
Номер задания
Вариант
Программы
Просмотров
1312
Качество
Идеальное компьютерное
Размер
208,24 Kb

Список файлов

Вариант 9 - ДЗ №1+2
Дз1-Вариант9-задача1.docx
Условие Вариант 1-10- задача 1.docx
Физика1-ДЗ1-задача2.2-вариант9.doc
Картинка-подпись
Друзья, спасибо за доверие! Если вам понравилась работа – поставьте 5⭐ и напишите отзыв. Это поможет другим студентам, а мне даст силы делать ещё больше качественных материалов для вас 🔥

Комментарии

Отзыв
супер,спасибо
Поделитесь ссылкой:
Цена: 1 499 450 руб.
Расширенная гарантия +3 недели гарантии, +10% цены
Рейтинг покупателей
5 из 5
Поделитесь ссылкой:
Сопутствующие материалы

Подобрали для Вас услуги

Вы можете использовать домашнюю работу для примера, а также можете ссылаться на неё в своей работе. Авторство принадлежит автору работы, поэтому запрещено копировать текст из этой работы для любой публикации, в том числе в свою домашнюю работу в учебном заведении, без правильно оформленной ссылки. Читайте как правильно публиковать ссылки в своей работе.
Свежие статьи
Популярно сейчас
Почему делать на заказ в разы дороже, чем купить готовую учебную работу на СтудИзбе? Наши учебные работы продаются каждый год, тогда как большинство заказов выполняются с нуля. Найдите подходящий учебный материал на СтудИзбе!
Ответы на популярные вопросы
Да! Наши авторы собирают и выкладывают те работы, которые сдаются в Вашем учебном заведении ежегодно и уже проверены преподавателями.
Да! У нас любой человек может выложить любую учебную работу и зарабатывать на её продажах! Но каждый учебный материал публикуется только после тщательной проверки администрацией.
Вернём деньги! А если быть более точными, то автору даётся немного времени на исправление, а если не исправит или выйдет время, то вернём деньги в полном объёме!
Да! На равне с готовыми студенческими работами у нас продаются услуги. Цены на услуги видны сразу, то есть Вам нужно только указать параметры и сразу можно оплачивать.
Отзывы студентов
Ставлю 10/10
Все нравится, очень удобный сайт, помогает в учебе. Кроме этого, можно заработать самому, выставляя готовые учебные материалы на продажу здесь. Рейтинги и отзывы на преподавателей очень помогают сориентироваться в начале нового семестра. Спасибо за такую функцию. Ставлю максимальную оценку.
Лучшая платформа для успешной сдачи сессии
Познакомился со СтудИзбой благодаря своему другу, очень нравится интерфейс, количество доступных файлов, цена, в общем, все прекрасно. Даже сам продаю какие-то свои работы.
Студизба ван лав ❤
Очень офигенный сайт для студентов. Много полезных учебных материалов. Пользуюсь студизбой с октября 2021 года. Серьёзных нареканий нет. Хотелось бы, что бы ввели подписочную модель и сделали материалы дешевле 300 рублей в рамках подписки бесплатными.
Отличный сайт
Лично меня всё устраивает - и покупка, и продажа; и цены, и возможность предпросмотра куска файла, и обилие бесплатных файлов (в подборках по авторам, читай, ВУЗам и факультетам). Есть определённые баги, но всё решаемо, да и администраторы реагируют в течение суток.
Маленький отзыв о большом помощнике!
Студизба спасает в те моменты, когда сроки горят, а работ накопилось достаточно. Довольно удобный сайт с простой навигацией и огромным количеством материалов.
Студ. Изба как крупнейший сборник работ для студентов
Тут дофига бывает всего полезного. Печально, что бывают предметы по которым даже одного бесплатного решения нет, но это скорее вопрос к студентам. В остальном всё здорово.
Спасательный островок
Если уже не успеваешь разобраться или застрял на каком-то задание поможет тебе быстро и недорого решить твою проблему.
Всё и так отлично
Всё очень удобно. Особенно круто, что есть система бонусов и можно выводить остатки денег. Очень много качественных бесплатных файлов.
Отзыв о системе "Студизба"
Отличная платформа для распространения работ, востребованных студентами. Хорошо налаженная и качественная работа сайта, огромная база заданий и аудитория.
Отличный помощник
Отличный сайт с кучей полезных файлов, позволяющий найти много методичек / учебников / отзывов о вузах и преподователях.
Отлично помогает студентам в любой момент для решения трудных и незамедлительных задач
Хотелось бы больше конкретной информации о преподавателях. А так в принципе хороший сайт, всегда им пользуюсь и ни разу не было желания прекратить. Хороший сайт для помощи студентам, удобный и приятный интерфейс. Из недостатков можно выделить только отсутствия небольшого количества файлов.
Спасибо за шикарный сайт
Великолепный сайт на котором студент за не большие деньги может найти помощь с дз, проектами курсовыми, лабораторными, а также узнать отзывы на преподавателей и бесплатно скачать пособия.
Популярные преподаватели
Добавляйте материалы
и зарабатывайте!
Продажи идут автоматически
6692
Авторов
на СтудИзбе
289
Средний доход
с одного платного файла
Обучение Подробнее