Для студентов МГТУ им. Н.Э.Баумана по предмету ФизикаЗадача 6.1 + Задача 6.2Задача 6.1 + Задача 6.2
4,925242
2021-09-172025-02-11СтудИзба
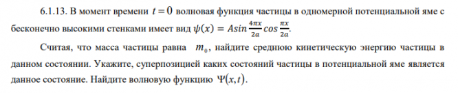
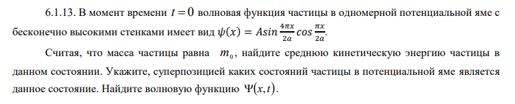
ДЗ 2: Задача 6.1 + Задача 6.2 вариант 13
-25%
Описание
Характеристики домашнего задания
Предмет
Учебное заведение
Семестр
Номер задания
Вариант
Просмотров
198
Качество
Фото рукописных листов
Размер
2,96 Mb
Список файлов
З 6.2.13 55.docx
З 6.1.13 55.pdf

Спасибо за покупку! Я буду очень рад, если поставишь справедливую оценку купленному файлу :3 Ищи больше работ в моём профиле, там много нужного тебе!
Комментарии

Отзыв
есть ошибки, как в первой, так и во второй

Отзыв
В номере 6.1.13 немного неправильно переписано условие: у cos внизу должно быть 2а