Для студентов МГТУ им. Н.Э.Баумана по предмету ФизикаРешение всех 30 билетов к экзамену 2024г (Теория + Задач)Решение всех 30 билетов к экзамену 2024г (Теория + Задач)
5,00526
2024-02-262024-09-03СтудИзба
Ответы к экзамену: Решение всех 30 билетов к экзамену 2024г (Теория + Задач)
-66%
Описание
Решение всех 30 билетов к экзамену 2023-2024г (Теория + Задач)
В архиве: Ответ Теория + Пратика
Зачтено на максимальный балл 💥💥💥
Спасибо за покупку 🥰🥰🥰
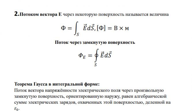
Условие:
Пример решения






Характеристики ответов (шпаргалок) к экзамену
Предмет
Учебное заведение
Семестр
Программы
Просмотров
448
Размер
22,19 Mb
Список файлов
Физика экзамен теория.pdf
Bilety_Ekzamen_2022-2024.pdf
Экзамен физика задачи.pdf

Друзья, спасибо за доверие! Если вам понравилась работа – поставьте 5⭐ и напишите отзыв. Это поможет другим студентам, а мне даст силы делать ещё больше качественных материалов для вас 🔥