Для студентов МГТУ им. Н.Э.Баумана по предмету Электротехника (ЭлТех)Лабораторная работа [Исследование неуправляемых и управляемых выпрямительных устройств]Лабораторная работа [Исследование неуправляемых и управляемых выпрямительных устройств]
2020-08-152020-08-15СтудИзба
Лабораторная работа: Лабораторная работа [Исследование неуправляемых и управляемых выпрямительных устройств]
Описание
В архиве:
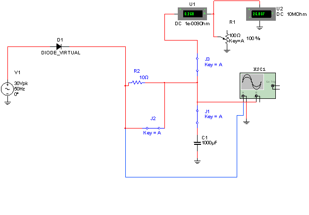
Однополупериодный выпрямитель:
Двухполупериодный выпрямитель:
Симисторный регулятор мощности:
![]()
- Отчет оформленный в Word (есть все схемы и расчеты, построены все необходимые графики);
- Программа WathCad, которая поможет с вычислениями и построением графиков;
- модели схем в Multisim;
Однополупериодный выпрямитель:

Двухполупериодный выпрямитель:


Характеристики лабораторной работы
Предмет
Учебное заведение
Семестр
Просмотров
523
Размер
724,46 Kb
Список файлов
semistor_lab_21_3.ms10
vipremitel_1 lab_21.ms10
vipremitel_m_lab21_2.ms10
лаба3.xmcd