Для студентов ПГАТУ по предмету Электротехника (ЭлТех)Расчёт трёхфазных трёхпроводных и четырёхпроводных сетей большой мощности с однофазными и трёхфазными приёмниками электрической энергии и различным хаРасчёт трёхфазных трёхпроводных и четырёхпроводных сетей большой мощности с однофазными и трёхфазными приёмниками электрической энергии и различным ха
5,0053244
2025-07-312025-07-31СтудИзба
Расчёт трёхфазных трёхпроводных и четырёхпроводных сетей большой мощности с однофазными и трёхфазными приёмниками электрической энергии и различным характером нагрузки
Описание
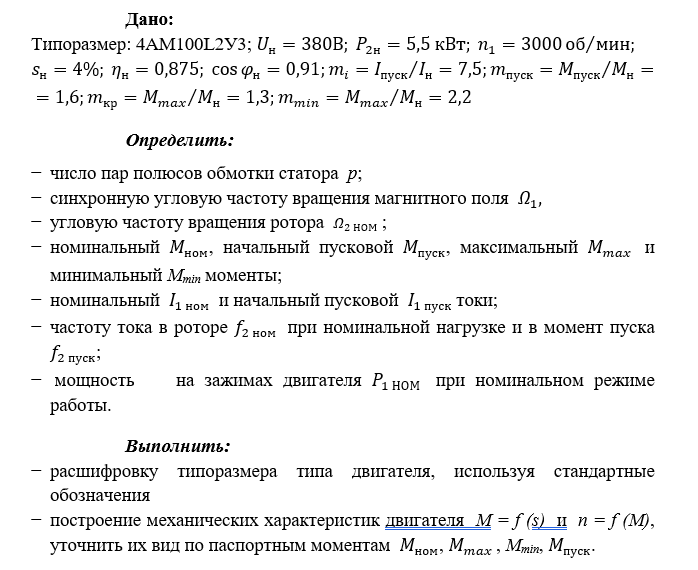
Дано:
В трёхпроводную трёхфазную сеть с линейным напряжением
включены приёмники:
реактивная мощность , род нагрузки – C .
активная мощность ,
род нагрузки – L.
активная мощность ; ,7 род нагрузки – С.
активная мощность
, род нагрузки – R.
Необходимо:
ЧАСТЬ II
Расчёт параметров трёхфазного асинхронного электрического двигателя с построением механических характеристик
Определить:
ЧАСТЬ III
Оценка эффективности полученной энергосистемы
В трёхпроводную трёхфазную сеть с линейным напряжением
включены приёмники:
- Однофазный приёмник с характеристиками:
реактивная мощность , род нагрузки – C .
- Однофазный приёмник с характеристиками:
активная мощность ,
род нагрузки – L.
- Однофазный приёмник с характеристиками:
активная мощность ; ,7 род нагрузки – С.
- Трёхфазный симметричный приёмник с характеристиками:
активная мощность
, род нагрузки – R.
Необходимо:
- Составить схему включения приёмников и ваттметров для измерения суммарной активной мощности всех приёмников.
- Определить токи в проводах сети.
- Определить сопротивления элементов схемы замещения приёмников.
- Построить векторную диаграмму электрического состояния цепи.
- Определить показания ваттметров.

ЧАСТЬ II
Расчёт параметров трёхфазного асинхронного электрического двигателя с построением механических характеристик
Определить:
- число пар полюсов обмотки статора p;
- синхронную угловую частоту вращения магнитного поля
- угловую частоту вращения ротора ;
- номинальный , начальный пусковой , максимальный и минимальный Мmin моменты;
- номинальный и начальный пусковой токи;
- частоту тока в роторе при номинальной нагрузке и в момент пуска ;
- мощность на зажимах двигателя при номинальном режиме работы.
- расшифровку типоразмера типа двигателя, используя стандартные обозначения
- построение механических характеристик двигателя М = f (s) и n = f (M), уточнить их вид по паспортным моментам , , Мmin, .

Оценка эффективности полученной энергосистемы
Характеристики домашнего задания
Предмет
Учебное заведение
Просмотров
1
Качество
Идеальное компьютерное
Размер
569,83 Kb
Список файлов
variant31.docx

Если нужен другой вариант работы или отдельная задача из любой работы, пишите в комментарии