Для студентов МГТУ им. Н.Э.Баумана по предмету Электротехника (ЭлТех)Элтех 2022г. Домашнее задание №2 "Расчет электрической цепи переменного тока"Элтех 2022г. Домашнее задание №2 "Расчет электрической цепи переменного тока"
5,00511
2022-06-112022-06-11СтудИзба
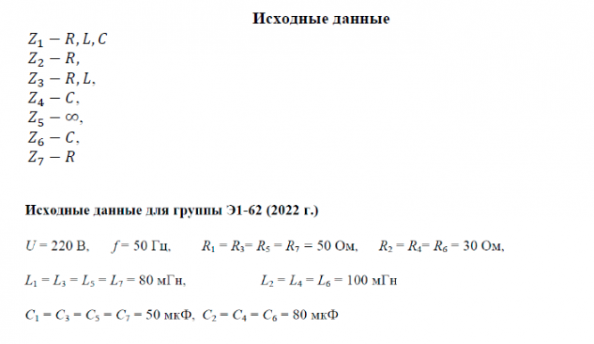
ДЗ 2: Элтех 2022г. Домашнее задание №2 "Расчет электрической цепи переменного тока" вариант 9
Описание
Характеристики домашнего задания
Предмет
Учебное заведение
Семестр
Номер задания
Вариант
Просмотров
304
Качество
Идеальное компьютерное
Размер
784,81 Kb
Список файлов
ДЗ2 Вариант 9 (2022).pdf
МГТУ им. Н.Э.Баумана
stanovitsky


















