Для студентов МГТУ им. Н.Э.Баумана по предмету Электротехника (ЭлТех)Дз2 Вариант 13 зачтеноДз2 Вариант 13 зачтено
2021-07-022021-07-02СтудИзба
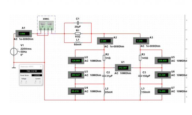
ДЗ 2: Дз2 Вариант 13 зачтено вариант 13
Описание
Характеристики домашнего задания
Предмет
Учебное заведение
Семестр
Номер задания
Вариант
Просмотров
340
Размер
402,35 Kb
Список файлов
Комментарии
Норм
МГТУ им. Н.Э.Баумана


















