Для студентов ИГЭУ им. Ленина по предмету Электрические машиныРасчет трансформатора ТМ – 11000/38,5Расчет трансформатора ТМ – 11000/38,5
5,00576
2025-03-192025-05-21СтудИзба
Курсовая работа: Расчет трансформатора ТМ – 11000/38,5
Описание
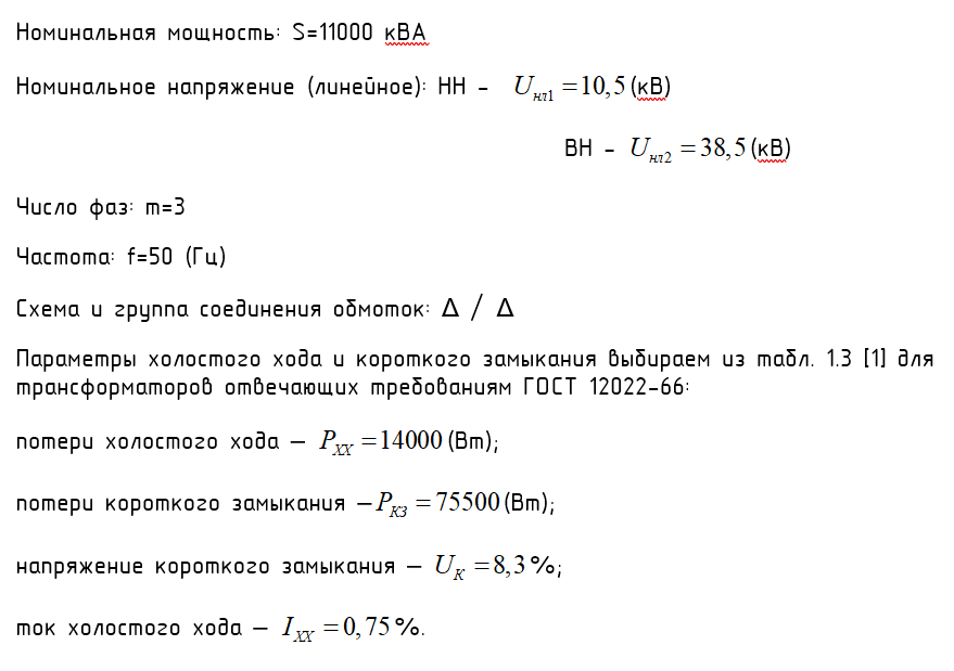
Задание на проектирование ![]()
Введение
Силовой трансформатор является одним из важнейших элементов каждой электрической сети. Передача электрической энергии на большие расстояния от места ее производства до места потребления требует в современных сетях не менее чем пяти - шестикратной трансформации в повышающих и понижающих трансформаторах.Определяя место силового трансформатора в электрической сети, следует отметить, что по мере удаления от электростанции единичные мощности трансформаторов уменьшаются, а удельный расход материалов на изготовление трансформатора и потери, отнесенные к единице мощности, а также цена 1кВт потерь возрастают.
Одной из важнейших задач при проектировании является задача существенного уменьшения потерь энергии в трансформаторах, т.е. потерь холостого хода и потерь короткого замыкания.
Уменьшение потерь холостого хода достигается главным образом путем применения холоднокатаной рулонной электротехнической стали с улучшенными магнитными свойствами - низкими и особо низкими удельными потерями и низкой удельной намагничивающей мощностью. Применение этой стали, обладающей анизотропией магнитных свойств и чувствительностью к механическим воздействиям при обработке - продольной и поперечной резке рулона на пластины; к толчкам и ударам при транспортировке пластин; к ударам, изгибам и сжатию пластин при сборке магнитной системы и остова, сочетается с существенным изменением конструкций магнитных систем, а также с новой прогрессивной технологией заготовки и обработки пластин и сборки магнитной системы и остова.
Конструкции магнитных систем характеризуются применением косых стыков пластин в углах системы, стяжкой стержней и ярм кольцевыми бандажами вместо сквозных шпилек в старых конструкциях и многоступенчатой формой сечения ярма в плоских магнитных системах. Находят все более широкое применение стыковые пространственные магнитные системы со стержнями, собранными из плоских пластин, и с ярмами, навитыми из ленты холоднокатаной стали. Это конструкция позволяет уменьшить расход активной стали и потери холостого хода при увеличении тока холостого хода.
Уменьшение потерь короткого замыкания достигается главным образом понижением плотности тока за счет увеличения массы металла в обмотках.
Сокращение расхода изоляционных материалов, трансформаторного масла и металла, употребляемого на изготовление баков и систем охлаждения трансформаторов, достигается путем снижения испытательных напряжений и уменьшения изоляционных расстояний при улучшении изоляционных конструкций на основе совершенствования технологии обработки изоляции и применения новых средств защиты трансформаторов от перенапряжений. Большой эффект в деле экономии конструктивных материалов дает также применение новых систем форсированного охлаждения трансформаторов с направленной форсированной циркуляцией масла в каналах обмоток и эффективных охладителях.
Содержание
- Задание на проектирование 4
- 1. Расчет основных электрических величин 5
- 2. Расчет основных размеров трансформатора 6
- 3. Расчет обмоток 7
3.2. Расчет обмоток ВН 9
- 4. Расчет параметров короткого замыкания 12
4.2. Расчет напряжения короткого замыкания 14
4.3. Определение механических сил в обмотках и нагрева обмоток при коротком замыкании 14
Характеристики курсовой работы
Предмет
Учебное заведение
Семестр
Программы
Теги
Просмотров
10
Качество
Идеальное компьютерное
Размер
425,5 Kb
Преподаватели
Список файлов
Расчет трансформатора ТМ – 1100038,5.docx

🎓Помощь студентам Ивановских ВУЗов🎓 ❤️ Каждая приобретенная работа служит стимулом для добавления новых материалов и упрощает учебный процесс.