Курсовая работа: Инвестиционная деятельность предприятия ООО Metro Cash and Carry
Описание
Курсовая работа защищена на 5! Хороший анализ, много таблиц
Реферат
Курсовая работа 41 с., 11 табл., 2 рис., 15 источников
ИНВЕСТИЦИОННАЯ ДЕЯТЕЛЬНОСТЬ, ПОКАЗАТЕЛИ, ИСТОЧНИКИ ФОРМИРОВАНИЯ, СТРУКТУРА УПРАВЛЕНИЯ, ИНВЕСТИЦИОННЫЕ ПОТОКИ, ПЛАТЕЖЕСПОСОБНОСТЬ
Объектом курсовой работы является ООО «Metro Cash and Carry».
Предметом работы является инвестиционная деятельность предприятия.
Целью курсовой работы является разработка мероприятий по совершенствованию инвестиционной деятельности организации ООО «Metro Cash and Carry».
В теоретической главе представлена сущность, понятие, характеристика инвестиционной деятельности, рассмотрены показатели эффективности инвестиционной деятельности и источники формирования инвестиционной деятельности.
В аналитической главе дана правовая характеристика организации, рассмотрена структура управления и экономическая характеристика предприятия.
По результатам проделанной работы разработаны мероприятия по совершенствованию инвестиционной деятельности организации ООО «Metro Cash and Carry».
Содержание
Введение…………………………………………………………………………...5
1 Теоретические основы управления инвестиционной деятельности организации…………………………………………………………………..7
1.1 Сущность, понятие, характеристика инвестиционной деятельности….7
1.2 Показатели эффективности инвестиционной деятельности……...…...10
1.3 Источники формирования инвестиционной деятельности………...….14
2 Организационно – экономическая характеристика ООО «Metro Cash and Carry»………...………………………………………………………………..20
2.1 Правовая характеристика организации…………...…………………….20
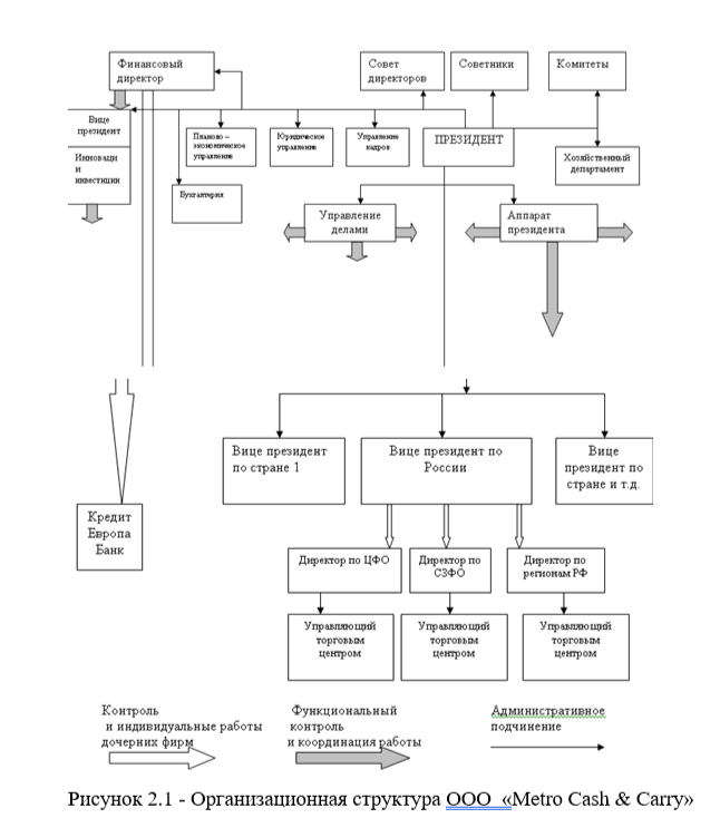
2.2 Структура управления………..………………………………………….23
2.3 Экономическая характеристика……………...………………………….26
3 Оценка эффективности инвестиционной деятельности…………………….31
3.1 Анализ динамики и структуры инвестиционных потоков………...…..31
3.2 Оценка инвестиционной деятельности организации……...…………...33
3.3 Мероприятия по совершенствованию инвестиционной деятельности предприятия ООО «Metro Cash and Carry»……………………...……35
Заключение……………………………………………………………………….38
Список использованных источников…………………………………………...40
Приложение А Бухгалтерский баланс
Приложение Б Отчет о движении денежных средств

Линка-ли























