Курсовая работа: Курсовая работа - Вариант №633 вариант 633
Описание
Аннотация
Данная курсовая работа состоит из двух разделов.
Раздел I. Здесь нам нужно описать начало хозяйственной деятельности предприятия, которое выпускает только изделие Б: производится определение потребности в основных и оборотных средствах, человеческих и финансовых ресурсах, рассчитывается себестоимость изделия, составляются основные отчетные документы. Период планирования считать за один год.
Раздел II. Его суть состоит в том, что мы выбираем производственную программу на следующий год. Здесь предприятие, учитывая рыночный спрос, выпускает уже три изделия: А, Б и В — они отличаются между собой уровнем качества и ценой. Чтобы принять решения о выпуске трех изделий вместо одного, в разделе II производится расчет и анализ плановых показателей хозяйственной деятельности предприятияВведение
Целью курсовой работы является освоение и применение экономических показателей, описывающих хозяйственную деятельность предприятия. Необходимо провести помимо расчета показателей хозяйственной деятельности, также анализ для принятия управленческих решений. С помощью общего анализа мы можем изучить тенденцию развития, исследовать факторы изменения результатов деятельности, оценить результаты и выработать экономический план.
Цель экономического анализа состоит в том, чтобы выявить способы повышения эффективности деятельности предприятий, увеличить производство продукции при минимальных затратах, обеспечить рентабельную работу предприятия.
Для подведения итогов нужно составить следующие документы: баланс хозяйственных средств на начало и конец года, смету затрат на производство, отчет о прибылях и убытках. С их помощью мы оценим финансовое состояние предприятия, а также результаты его деятельности за нужный период. По данным документам можно судить о финансовых возможностях предприятия.
Раздел I
Исходные данные
Таблица 1.1
Объем производства изделия Б, тыс.шт./год | 45 |
Таблица 1.2
Вид материала | 1 | 2 | 3 | 4 |
Стоимость, руб./ед.измер | 10,0 | 20,0 | 80,0 | 1,0 |
Норма расхода, ед.измер./шт. | 0,5 | 4,0 | 0,2 | 3,0 |
Итого, стоимость материалов, руб./шт. | 104 |
Таблица 1.3
Вид комплектующих изделий |
1 |
2 |
3 |
Стоимость, руб./ед.измер. | 3 | 2 | 5 |
Норма расхода, ед.измер./шт. | 5 | 5 | 4 |
Итого, стоимость комплектующих, руб./шт. | 45 |
Таблица 1.4
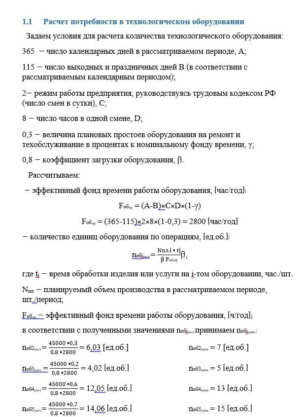
Номер технологической операции | Используемое оборудование | Первоначальная стоимость используемого оборудования, тыс.руб./ед. | Технологическая трудоемкость, час./шт |
1 | -ручная операция- | — | 0,4 |
2 | б | 400 | 0,3 |
3 | в | 500 | 0,2 |
4 | г | 600 | 0,6 |
5 | д | 700 | 0,7 |
Итого | 2200 | 2,2 |



Файлы условия, демо
Характеристики курсовой работы
Список файлов
