Для студентов НИУ «МЭИ» по предмету Дискретная математикаДифференциальное исчисление функции одной и многих переменныхДифференциальное исчисление функции одной и многих переменных
2022-11-252022-11-25СтудИзба
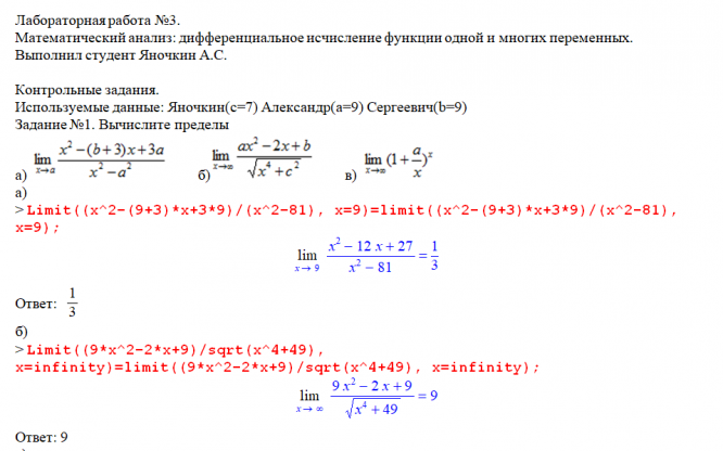
Лабораторная работа 3: Дифференциальное исчисление функции одной и многих переменных
Описание
Характеристики лабораторной работы
Предмет
Учебное заведение
Семестр
Номер задания
Программы
Просмотров
10
Качество
Идеальное компьютерное
Размер
376,54 Kb
Список файлов

Вам все понравилось? Получите кэшбэк - 40 рублей на Ваш счёт при покупке. Поставьте оценку и напишите положительный комментарий к купленному файлу. После Вы получите деньги на ваш счет.