Для студентов по предмету Детали машин (ДМ)Расчет посадки для подшипника скольженияРасчет посадки для подшипника скольжения
4,9851099
2023-07-082023-07-08СтудИзба
Расчет посадки для подшипника скольжения
Задача: Расчет посадки для подшипника скольжения
Описание
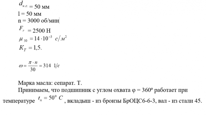
Условие: Рассчитать и выбрать стандартную посадку с зазором из системы ЕСДП для опорного подшипника скольжения, работающего в условиях жидкостного трения, при средней температуре смазочного слоя 50º С. Коэффициент запаса точности Для выбранной посадки: начертить схему полей допусков сопрягаемых деталей; определить наибольший и наименьшие предельные размеры вала и отверстия, наибольший и наименьший зазоры, допуск посадки. Вычертить эскиз соединения, обозначив на нем посадку и эскиз сопрягаемых деталей, проставив размеры с предельными отклонениями.
Показать/скрыть дополнительное описаниеРасчет посадки для подшипника скольжения.
Характеристики решённой задачи
Предмет
Просмотров
2
Размер
788,52 Kb
Список файлов
расчет посадки для подшипника скольжения.rtf

Спасибо за покупку! Я буду очень рад, если поставишь справедливую оценку купленному файлу