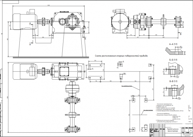
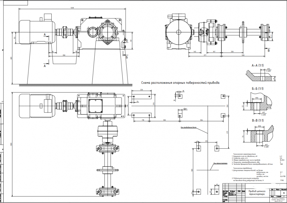
Для студентов МГТУ им. Н.Э.Баумана по предмету Детали машин (ДМ)ДМ 843 - Привод цепного транспортера с коническо-цилиндрическим редукторомДМ 843 - Привод цепного транспортера с коническо-цилиндрическим редуктором
5,0055
2021-05-022024-09-03СтудИзба
Курсовая работа ДМ: ДМ 843 - Привод цепного транспортера с коническо-цилиндрическим редуктором вариант 843
-64%
Описание
РПЗ и Чертеж PDF в формате A1
«Привод цепного транспортера с коническо-цилиндрическим редуктором (быстроходная ступень – коническая передача с круговым зубом, тихоходная ступень – цилиндрическая косозубая)»
![]()
«Привод цепного транспортера с коническо-цилиндрическим редуктором (быстроходная ступень – коническая передача с круговым зубом, тихоходная ступень – цилиндрическая косозубая)»







Файлы условия, демо
Характеристики курсовой работы
Предмет
Учебное заведение
Семестр
Номер задания
Вариант
Просмотров
664
Размер
3,89 Mb
Список файлов
Привод цепного транспортера с коническо-цилиндрическим редуктором
1.PNG
5.PNG
Лист 1.pdf
Лист 2.pdf
Лист 3.pdf
Лист 4.pdf
Лист 5.pdf
РПЗ.pdf

Друзья, спасибо за доверие! Если вам понравилась работа – поставьте 5⭐ и напишите отзыв. Это поможет другим студентам, а мне даст силы делать ещё больше качественных материалов для вас 🔥