Для студентов МГТУ им. Н.Э.Баумана по предмету Детали машин (ДМ)ДМ 1831 - привод цепного транспортера с двухступенчатым цилиндрическим косозубым мотор-редуктором, выполненным по соосной схеме и цепной передачей от ДМ 1831 - привод цепного транспортера с двухступенчатым цилиндрическим косозубым мотор-редуктором, выполненным по соосной схеме и цепной передачей от
5,0051
2021-04-082024-09-03СтудИзба
ДМ 1831 - привод цепного транспортера с двухступенчатым цилиндрическим косозубым мотор-редуктором, выполненным по соосной схеме и цепной передачей от редуктора к приводному валу
-64%
Описание
Только РПЗ и чертеж Лист 1
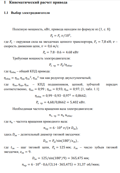
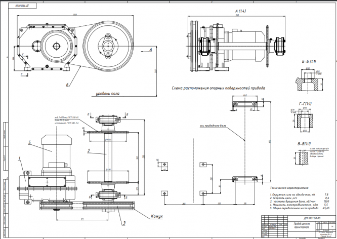
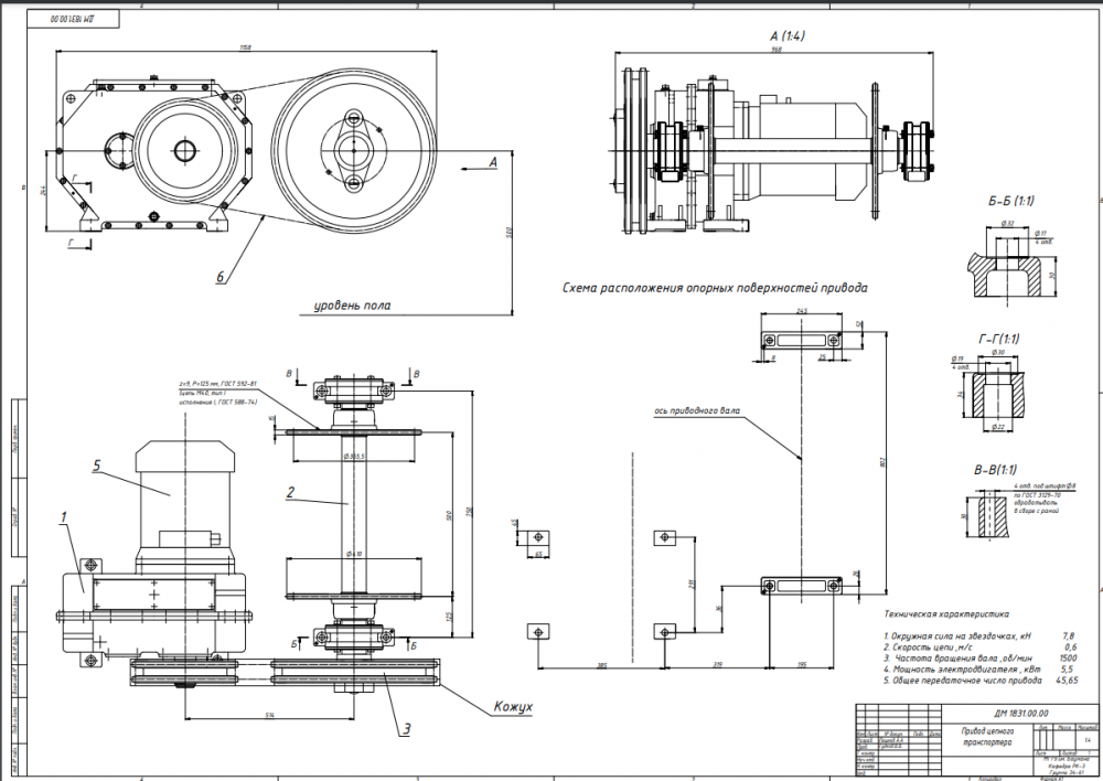
ВведениеВ рамках курсового проекта по дисциплине «Детали машин» получено задание спроектировать привод цепного транспортера с двухступенчатым цилиндрическим косозубым мотор-редуктором, выполненным по соосной схеме и цепной передачей от редуктора к приводному валу. Цепные конвейеры – оборудование, применяемое в различных отраслях промышленности. Такие механизмы используются для перемещения грузов с большим весом и предметов, разогретых до высоких температур. Цепной конвейер часто используется на заводах в качестве транспортирующего устройства для охлаждения изделий до необходимой температуры после термической обработки. Цепные конвейеры по сравнению с ленточными моделями более громоздкие, тяжелые, дорогостоящие, а конвейерные цепи содержат больше пар трения, что требует их регулярной смазки. Но при этом данная техника отличается высокой производительностью и имеет большую грузоподъемность. Расчетный ресурс при надежности подшипников 90% , зубчатых передач 98%. Производство серийное – 1000 штук в год .




Характеристики курсовой работы
Предмет
Учебное заведение
Семестр
Номер задания
Вариант
Просмотров
586
Размер
2,12 Mb
Список файлов
Проект ДМ 1831
Лист 1.pdf
РПЗ.pdf

Друзья, спасибо за доверие! Если вам понравилась работа – поставьте 5⭐ и напишите отзыв. Это поможет другим студентам, а мне даст силы делать ещё больше качественных материалов для вас 🔥