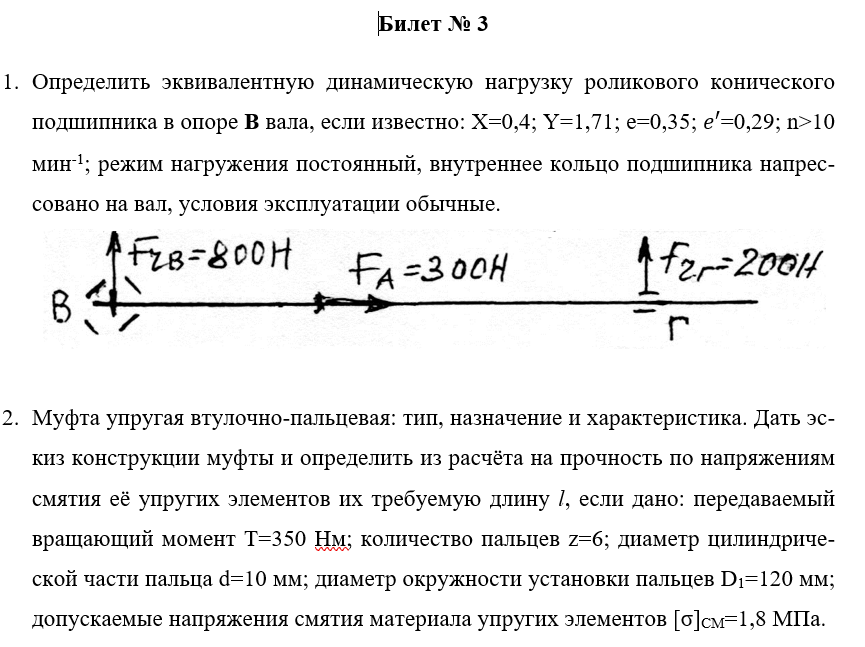
Для студентов МГТУ им. Н.Э.Баумана по предмету Детали машин (ДМ)РК3 Палочкин билет 3РК3 Палочкин билет 3
5,0053
2021-01-042021-01-04СтудИзба
Ответы к контрольной работе 3: РК3 Палочкин билет 3
Описание
Характеристики ответов (шпаргалок) к КР
Предмет
Учебное заведение
Семестр
Номер задания
Просмотров
96
Размер
603,39 Kb
Список файлов
1609775710-e598246808af1572e90597322dc9089e.pdf

Привет! Если тебе понравилась работа, пожалуйста оцени её соответствующе, а так же оставь комментарий, по качеству работы.