Для студентов МГТУ им. Н.Э.Баумана по предмету Теоретическая механикаПлоская и пространственная статикаПлоская и пространственная статика
5,00566
2020-06-042020-06-04СтудИзба
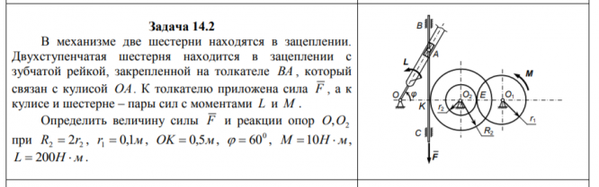
ДЗ 4: Плоская и пространственная статика вариант 14
Описание
Характеристики домашнего задания
Предмет
Учебное заведение
Семестр
Номер задания
Вариант
Просмотров
669
Размер
1,5 Mb
Список файлов
Комментарии
Нет комментариев
Стань первым, кто что-нибудь напишет!


МГТУ им. Н.Э.Баумана


















