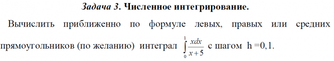
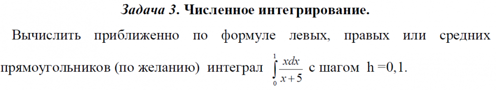
Задача: Решение нелинейных уравнений. Методом Ньютона или хорд найти корень уравнения
Описание
Характеристики решённой задачи
Предмет
Учебное заведение
Семестр
Просмотров
2
Размер
353,09 Kb
Список файлов
s_4.pdf
zachetka_33_-teoria.pdf
Комментарии
Нет комментариев
Стань первым, кто что-нибудь напишет!
КГТУ















