ДЗ 1: Определение УЗД вариант 7
Описание
Зачетно на максимальный балл
Вариант 7 - ДЗ - Определение УЗД
Условие
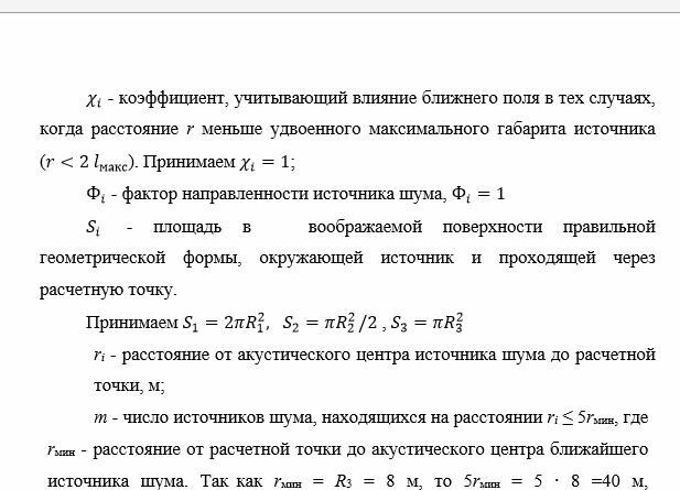
Определить УЗД (уровни звукового давления) в расчетной точке при заданных уровнях звуковой мощности источников (Lp=f(fсг)) (источники ненаправленные), указанном расположении расчетной точки относительно источников шума, габаритных размерах промышленного помещения. Максимальный габарит любого источника много меньше расстояния до расчетной точки. Полученные данные сравнить с нормативными значениями (СН 2.2.4/2.1.8.562-96). Построить расчетный и предельный спектры. Сделать выводы о необходимости защитных мероприятий. Предложить защитные мероприятия.
Примечание: постоянную помещения В определить в соответствии с назначением помещения и его объемом по СНиП II-12-77
Вариант | Схема расположения расчетной точки относительно источников шума (приложение 1) | Расположение источников в пространстве | Расстояния от источника до расчетной точки, м | Уровни звуковой мощности источников, (Lp=f(fсг)) (приложение 2) | Габаритные размеры промышленного помещения, А*В*С, м3 |
7 | Схема 1 | 3– подвешен 1,2 – на полу | R1=14 R2=14 R3=8 | 1 - 8 2 - 3 3 - 5 | 20х30х5 |
Схема расположения расчетной точки относительно источников шума в помещении.
Уровни звуковой мощности источников шума:
№, п/п | ,дБ | |||||||
63 | 125 | 250 | 500 | 1000 | 2000 | 4000 | 8000 | |
1 | 68 | 88 | 92 | 87 | 90 | 85 | 86 | 76 |
2 | 81 | 82 | 83 | 84 | 83 | 81 | 80 | 77 |
3 | 78 | 81 | 83 | 85 | 85 | 86 | 89 | 85 |



Файлы условия, демо
Характеристики домашнего задания
Список файлов
