Для студентов МГТУ им. Н.Э.Баумана по предмету Аппаратные средства вычислительной техникиСистема учета рабочего времениСистема учета рабочего времени
5,0052
2021-04-042021-04-04СтудИзба
Курсовая работа: Система учета рабочего времени
Описание
НАЗНАЧЕНИЯ И ЦЕЛИ СОЗДАНИЯ СИСТЕМЫ
2.1 Назначение системы Терминал СУРВ предназначен:
1) Для защиты от несанкционированного доступа на охраняемый объект (помещение, зону).
2) Для контроля списка людей, которые имеют доступ к определенному объекту.
3) Для учета времени прихода, ухода и перемещений сотрудников в течение рабочего дня.
2.2 Цели создания системы Основными целями создания СУРВ является разработка комплекса программноаппаратных средств, в полной мере способного реализовать функции СУРВ для контроля рабочего времени, идентификации пользователей, а так же для контроля списка людей, имеющих доступ к определенному объекту.
![]()
2.1 Назначение системы Терминал СУРВ предназначен:
1) Для защиты от несанкционированного доступа на охраняемый объект (помещение, зону).
2) Для контроля списка людей, которые имеют доступ к определенному объекту.
3) Для учета времени прихода, ухода и перемещений сотрудников в течение рабочего дня.
2.2 Цели создания системы Основными целями создания СУРВ является разработка комплекса программноаппаратных средств, в полной мере способного реализовать функции СУРВ для контроля рабочего времени, идентификации пользователей, а так же для контроля списка людей, имеющих доступ к определенному объекту.



Характеристики курсовой работы
Учебное заведение
Семестр
Просмотров
27
Размер
717,66 Kb
Список файлов
Система учета рабочего времени
Печатная плата 2.pdf
Печатная плата.pdf
РПЗ.pdf
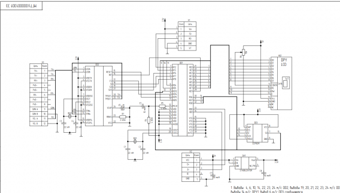
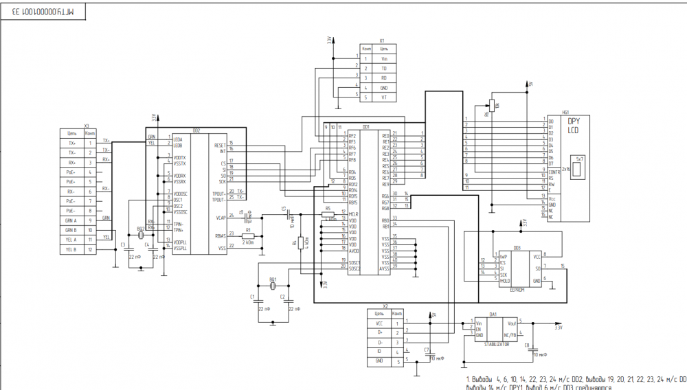
принципиальная_А3.pdf
сборочный.pdf
структурная_А3.pdf

Друзья, спасибо за доверие! Если вам понравилась работа – поставьте 5⭐ и напишите отзыв. Это поможет другим студентам, а мне даст силы делать ещё больше качественных материалов для вас 🔥