Для студентов МГТУ им. Н.Э.Баумана по предмету Аппаратные средства вычислительной техникиАСВТ Кодовый Замок на PIC12F1822 в ProteusАСВТ Кодовый Замок на PIC12F1822 в Proteus
5,00595
2024-06-252025-04-03СтудИзба
Ответы к экзамену: АСВТ Кодовый Замок на PIC12F1822 в Proteus
Описание
Задача к экзамену по предмету: "Аппаратные Средства Вычислительной Техники"
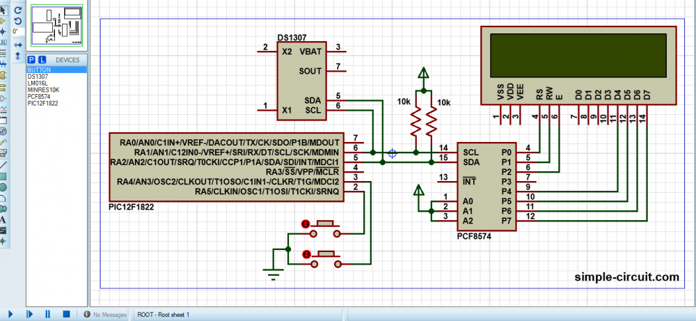
Тема: "Дверной Замок с паролем на PIC12F1822, сигнализацией в программе Proteus"
В архив входят:
- схема в Proteus
- все исходные файлы
- коды программ к микроконтроллерам
Кроме микроконтроллера PIC12F1822, также использовались компоненты DS1307 и I2C LCD.
![]()
Тема: "Дверной Замок с паролем на PIC12F1822, сигнализацией в программе Proteus"
В архив входят:
- схема в Proteus
- все исходные файлы
- коды программ к микроконтроллерам
Кроме микроконтроллера PIC12F1822, также использовались компоненты DS1307 и I2C LCD.
Характеристики ответов (шпаргалок) к экзамену
Учебное заведение
Просмотров
4
Размер
17,51 Kb
Список файлов
PIC12F1822 + DS1307 + I2C LCD
PIC12F1822 + DS1307 + I2C LCD.pdsprj
PIC12F1822 + DS1307 + I2C LCD.pdsprj.AlexScorpy-ПК.AlexScorpy.workspace
Комментарии
Нет комментариев
Стань первым, кто что-нибудь напишет!
МГТУ им. Н.Э.Баумана
AlexInfinity



















