Типовой по приёмникам с БПТ и ФР. Одобрен гуру (987643)
Текст из файла
Московский энергетический институт
Типовой расчет
по курсу «Приемники излучения и фотоприемные устройства»
Расчет электронной схемы включения приемника излучения, согласованной с усилительной схемой по сигналу
Выполнила Суслова А.
Группа ЭР-04-06
Проверил Григорьев А.А.
Москва
2009
ЗАДАНИЕ
1. Рассчитать схему включения фотоприемника, поставив фоторезистор в режим согласованной нагрузки.
2. Разработать принципиальную электронную схему предварительного усилителя, обеспечивающую согласование с приемником по сигналу. Обеспечить коэффициент усиления в диапазоне 10 – 100.
3. Рассчитать сигнал на выходе фотоприемного устройства.
УСЛОВИЕ
Рис. 1 Входные и выходные характеристики транзистора КТ104А
Рис. 2 Спектральные характеристики фоторезистора из антимонида индия
РАССЧЕТ
-
Рассчитаем схему включения фотоприёмника.
Рис. 3 Схема включения фотоприёмника
Выходное сопротивление схемы включения должно быть в режиме согласованной нагрузки. Это возможно, если значения величины сопротивления нагрузки
и темнового сопротивления фоторезистора
равны:
. См. рис. 3
Для обеспечения согласования схемы с приемником по сигналу необходимо, чтобы (2)
Ом.
-
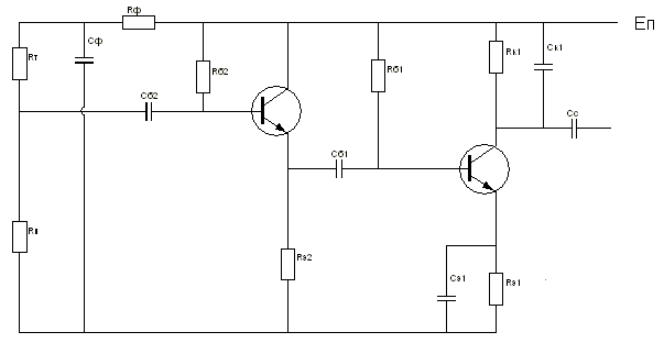
Рассчитаем значения элементов схемы основного усилительного каскада на биполярном транзисторе.
Рис. 4 Схема основного усилительного каскада
Выбираем рабочую точку.
Рис. 5 Выбор рабочей точки
К значению в начале полочки прибавляется 0,5 В. Это позволяет избежать ошибки, связанной с технологическим разбросом у транзисторов. По рабочей точки определяем Uк0, Iк0 и Iб0.См. рис. 5
Значение напряжения питания Еп выбираем равным максимально возможному напряжению транзистора – 30 В.
Напряжение на сопротивлении эмиттера :
Сопротивление эмиттера по закону Ома для участка цепи эмиттер - сопротивление эмиттера Рис. 4:
Крутизна транзистора определяется по ВАХ транзистора
:
Сопротивление базы по закону Ома для участка Еп – сопротивление базы – сопротивление эмиттера Рис. 4:
Оно является сопротивлением утечки цепи базы, необходимо для фиксации потенциала базы.
Найдём сопротивление входа транзистора
:
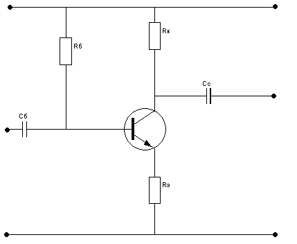
Условие (2) не выполняется, следовательно ставим эмиттерный повторитель.
Рис. 6 Схема эмиттерного повторителя
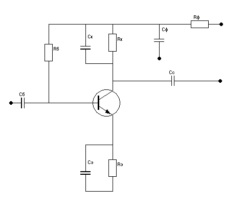
Рис. 7 Схема усилительного каскада с эмиттерным повторителем (ЭП)
Сопротивление эмиттера для ЭП по закону Ома для участка Еп – сопротивление коллектора - сопротивление эмиттера Рис. 6:
Условие (2) выполняется, значит, схема согласована.
Рассчитаем значение емкостей
.
Нижняя частота:
Верхняя частота:
Ёмкость базы по (15):
– отсекает постоянную переменную сигнала, оставляя переменный сигнал
мкФ – для ОУК (основного усилительного каскада)
Ёмкость эмиттера:
– устраняет действие отрицательной обратной связи по току, возникающей из-за Rб1
Ёмкость коллектора:
– обеспечивает верхнюю частоту
Сопротивление коллектора по закону Ома для участка цепи Еп – сопротивление коллектора - сопротивление эмиттера Рис. 7:
Ёмкость связи:
–исключает влияние низкого потенциала базы на высокий потенциал в точке включения постоянного напряжение и обратного влияния
(21)
, где
- входное сопротивление следующего усилителя
Ёмкость и сопротивление фильтра:
Сф,Rф – цепочка устраняет влияние паразитной обратной связи, возникающей из-за неидеальности источника питания.
Сопротивление фильтра по закону Ома для участка цепи сопротивление фильтра – темновое сопротивление – сопротивление нагрузки Рис. 7:
(26)
, с учетом того, что в режиме согласования
,
Ом
Коэффициент усиления усилительного каскада с ЭП
:
где
- коэффициент усиления основного усилительного каскада
-
Рассчитаем сигнал на выходе фотоприемного устройства.
Рис. 8 Спектральные характеристики фоторезистора из антимонида индия с интерполированной характеристикой для T=78 К
| № п/п | Обнаружительная способность | Длина волны λ, мкм |
| | 5*109 | 0,2 |
| | 6,3*109 | 1,0 |
| | 1010 | 1,2 |
| | 1,3 *1010 | 1,5 |
| | 2*1010 | 2,0 |
| | 2,5*1010 | 2,2 |
| | 2,9*1010 | 2,5 |
| | 4*1010 | 3,0 |
| | 5*1010 | 3,5 |
| | 5,6*1010 | 4,0 |
| | 7,2*1010 | 4,5 |
| | 8,1*1010 | 5 |
| | 9,5*1010 | 5,5 |
| | 5*1010 | 5,9 |
| | 2*1010 | 6 |
| | 109 | 6,1 |
Табл. 1 (по рис. 8) Зависимость обнаружительной способности от длины волны
Относительная спектральная чувствительность приёмника излучения (ПИ)
:
где
- максимальная обнаружительная способность ПИ,
- спектральная чувствительность ПИ,
- максимальная спектральная чувствительность ПИ
Используя (29) и табл. 1 находим значения S0(λ) (см. табл. 2) и строим график зависимости S0(λ) (см. рис. 9)
| № п/п | Длина волны λ, мкм | Относительная спектральная чувствительность ПИ |
| | 0,2 | 0,053 |
| | 1,0 | 0,066 |
| | 1,2 | 0,105 |
| | 1,5 | 0,137 |
| | 2,0 | 0,211 |
| | 2,2 | 0,263 |
| | 2,5 | 0,305 |
| | 3,0 | 0,421 |
| | 3,5 | 0,526 |
| | 4,0 | 0,589 |
| | 4,5 | 0,758 |
| | 5 | 0,85 |
| | 5,5 | 1 |
| | 5,9 | 0,526 |
| | 6 | 0,211 |
| | 6,1 | 0,011 |
Табл. 2 Зависимость относительной спектральной чувствительности ПИ от длины волны
Рис. 9
Относительная спектральная чувствительность ПИ по табл. 2
Спектральная плотность энергетической светимости чёрного тела (ЧТ) при температурах 1000К и 373К по закону Планка:
| № п/п | Длина волны λ, мкм | при Т=373К | при Т=1000К |
| | 0,2 | 0 | 0 |
| | 1,0 | 6,6*103 | 2,1*108 |
| | 1,2 | 1,64 | 9,3*108 |
| | 1,5 | 333,3 | 3,4*109 |
| | 2,0 | 4,9*104 | 8,8*109 |
| | 2,2 | 1,8*105 | 1,1*1010 |
| | 2,5 | 7,6*105 | 1,2*1010 |
| | 3,0 | 4,0*106 | 1,3*1010 |
| | 3,5 | 1,2*107 | 1,2*1010 |
| | 4,0 | 2,4*107 | 1,0*1010 |
| | 4,5 | 3,4*107 | 8,6*109 |
| | 5 | 5,3*107 | 7,1*109 |
| | 5,5 | 6,7*107 | 5,9*109 |
| | 5,9 | 7,6*107 | 5,0*109 |
| | 6 | 7,8*107 | 4,8*109 |
| | 6,1 | 7,9*107 | 4,6*109 |
Табл. 3 Спектральная плотность энергетической светимости ЧТ для разных температур
Интегральная вольтовая чувствительность ПИ при температуре источника (АЧТ) 373К:
Характеристики
Тип файла документ
Документы такого типа открываются такими программами, как Microsoft Office Word на компьютерах Windows, Apple Pages на компьютерах Mac, Open Office - бесплатная альтернатива на различных платформах, в том числе Linux. Наиболее простым и современным решением будут Google документы, так как открываются онлайн без скачивания прямо в браузере на любой платформе. Существуют российские качественные аналоги, например от Яндекса.
Будьте внимательны на мобильных устройствах, так как там используются упрощённый функционал даже в официальном приложении от Microsoft, поэтому для просмотра скачивайте PDF-версию. А если нужно редактировать файл, то используйте оригинальный файл.
Файлы такого типа обычно разбиты на страницы, а текст может быть форматированным (жирный, курсив, выбор шрифта, таблицы и т.п.), а также в него можно добавлять изображения. Формат идеально подходит для рефератов, докладов и РПЗ курсовых проектов, которые необходимо распечатать. Кстати перед печатью также сохраняйте файл в PDF, так как принтер может начудить со шрифтами.















