Лаба №4_ЭР-1-06 (942736)
Текст из файла
Московский Энергетический Институт (ТУ)
КАФЕДРА
ЭЛЕКТРОННЫХ ПРИБОРОВ
Лаборатория
Основы вакуумной техники
Лабораторная работа №4
“Исследование параметров высоковакуумных насосов”
Выполнил:
студент группы
Принял:
преподаватель
Москва, 2008 г.
Цель работы:
Измерение производительности и быстроты действия высоковакуумного насоса.
Задание:
Определить зависимость производительности и быстроты действия высоковакуумного насоса от давления на его входном патрубке.
ПЛАН ВЫПОЛНЕНИЯ
-
Откачать систему до предела и проверить её на герметичность;
-
Установить рабочий (номинальный) ток накала манометрического преобразователя ПМТ-2;
-
Измерить зависимость быстроты действия ВВ насоса от давления с помощью метода циркуляции для разных режимов мощности.
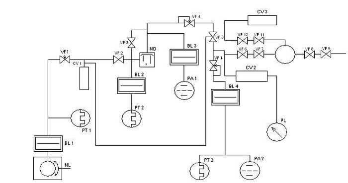
Схема установки
PL – компрессорный манометр; CV – баллоны; VF – краны;
CV 1 – уравнительный баллон; BL – ловушки;
PT – манометрические преобразователи, термопарные;
NL – насос предварительного разрежения; ND – насос высокого вакуума;
PA – манометрические преобразователи, ионизационные;
Параметры установки (4 стенд):
С=5,5×10-6;
V1=1,4 см3; V2=650 см3;
V3=1,65 см3;
Пропускная способность трубопровода для циркуляции 90 см3/с.
Формула расчета давления в системе с помощью компрессионного манометра: P=C*H², где H – разность уровней масла в манометре.
Экспериментальные данные
1. Откачка системы до передела:
| Показания компрессионного манометра | Предельное разрежение, создаваемое НПР | Предельное разрежение, создаваемое НВВ |
| Δh,мм | 30 | 2 |
| p, мм.рт.ст. |
Проверка герметичности системы:
| t, мин | 1 | 5 | 10 | 15 |
| h,мм | 2 | 2 | 2 | 2 |
Проверка герметичности системы показала, что за время опыта система осталась герметична, т. к. давление не изменилось.
2. Номинальный ток накала термопарного манометрического преобразователя:
Предельное разрежение, создаваемое НПР =
мм.рт.ст.
Из градуировочной кривой для термопарного манометра находим соответствующее значение термо-ЭДС U=9 мВ, устанавливаем это значение на манометрическом преобразователе, затем переключаем его в режим измерения тока и находим:
Iнак.ном.= 130 мА
3. Снятие зависимости быстроты действия ВВ насоса от давления с помощью метода циркуляции.
Для осуществления метода циркуляции изолируем систему от насоса предварительного разряжения, воздух не выбрасывается из системы, а циркулирует через ВВ насос.
pвх измеряется компрессионным манометром,
pвых измеряется термопарным манометром.
При питании ВВ насоса U=220В
| № | Входное давление | Выходное давление | Величина впускаемой порции Q, мм.рт.ст. см3 | ||
| h, мм | pвх, мм.рт.ст. (по формуле P=C*H²) | U, мВ | pвых, мм.рт.ст. | ||
| 0 | 4 | 6,6 | 0 | ||
| 1 | 4,5 | 6,1 | Q | ||
| 2 | 5 | 5,5 | Q | ||
| 3 | 6 | 5,1 | 2 Q | ||
| 4 | 7 | 4,8 | 3 Q | ||
| 5 | 14 | 4,7 | 3 Q | ||
| 6 | 15 | 4,6 | 3 Q | ||
| 7 | 13 | 4,2 | 3 Q | ||
| 8 | 16 | 4,3 | 3 Q | ||
| 9 | 19 | 4,2 | 3 Q | ||
| 10 | 28 | 4 | 3 Q | ||
| 11 | 25 | 3,7 | 3 Q | ||
| 12 | 24 | 3,6 | 3 Q | ||
| 13 | 29 | 3,3 | 4 Q | ||
- «цена порции»
=760 мм.рт.ст.
мм.рт.ст. см3
Рассчитываем быстроту действия насоса:
Sн=Пн/ pвх=U(pвых- pвх)/pвх , где U=90 см3/с, Пн- производительность насоса.
График зависимости (pвх в логарифмическом масштабе):
Откачиваем систему до предела и устанавливаем другой режим мощности ВВ насоса.
При питании ВВ насоса U=200В (пониженная мощность)
| № | Входное давление | Выходное давление | Величина впускаемой порции Q, мм.рт.ст. см3 | ||
| h, мм | pвх, мм.рт.ст. (по формуле P=C*H²) | U, мВ | pвых, мм.рт.ст. | ||
| 0 | 4 | 6.4 | 0 | ||
| 1 | 6 | 4.9 | Q | ||
| 2 | 7 | 3.6 | Q | ||
| 3 | 9 | 3.1 | Q | ||
| 4 | 5 | 2.6 | 2 Q | ||
| 5 | 8 | 2.4 | 2 Q | ||
| 6 | 5 | 2.3 | 3 Q | ||
| 7 | 12 | 1.66 | 4 Q | ||
| 8 | 7 | 1.5 | 4 Q | ||
| 9 | 13 | 1.4 | 8 Q | ||
| 10 | 8 | 1.3 | 10 Q | ||
График зависимости (pвх в логарифмическом масштабе):
Вывод:
В результате проделанной лабораторной работы мы измерили зависимость быстроты действия ВВ насоса от давления с помощью метода циркуляции для разных режимов мощности насоса.
Из полученных зависимостей видно, что при пониженной мощности быстрота действия ВВ насоса возрастает (но не на много).
При режиме пониженной мощности при впуске новой порции воздуха (большей чем предыдущая порция) резко уменьшается входное давление (соответственно скачет быстрота действия). Вероятно это связано с большим временем установления процессов циркуляции в системе и с неидеальностью установки.
Характеристики
Тип файла документ
Документы такого типа открываются такими программами, как Microsoft Office Word на компьютерах Windows, Apple Pages на компьютерах Mac, Open Office - бесплатная альтернатива на различных платформах, в том числе Linux. Наиболее простым и современным решением будут Google документы, так как открываются онлайн без скачивания прямо в браузере на любой платформе. Существуют российские качественные аналоги, например от Яндекса.
Будьте внимательны на мобильных устройствах, так как там используются упрощённый функционал даже в официальном приложении от Microsoft, поэтому для просмотра скачивайте PDF-версию. А если нужно редактировать файл, то используйте оригинальный файл.
Файлы такого типа обычно разбиты на страницы, а текст может быть форматированным (жирный, курсив, выбор шрифта, таблицы и т.п.), а также в него можно добавлять изображения. Формат идеально подходит для рефератов, докладов и РПЗ курсовых проектов, которые необходимо распечатать. Кстати перед печатью также сохраняйте файл в PDF, так как принтер может начудить со шрифтами.
















