tema_1_tochnost_stankov_v_istoricheskom_ razvitii (832664), страница 3
Текст из файла (страница 3)
Для более полного и всестороннего рассмотрения эволюции наших представлений о точности, рассмотрим ее на протяжении обозримой истории в контексте эволюции развития техники (рис. 6) и технологических укладов (рис. 7), согласно циклам Н.Д. Кондратьева. Развитие технического объекта по известной и широко распространенной схеме, так называемой S-образной кривой (рис. 6), происходит до уровня предельных возможностей развития для физического принципа действия, который реализует рассматриваемый технический объект. В настоящее время считается, что мировая экономика в своем развитии прошла пять технологических укладов и приближается к шестому технологическому укладу (ТУ). В том числе:
-
1-й ТУ (1770−1830), ядро уклада – текстильная промышленность;
-
2-й ТУ (1830−1880), ядро уклада − паровое судоходство, добыча угля, развитие железнодорожного транспорта;
-
3-й ТУ (1880−1930), ядро уклада − черная металлургия, железные дороги, кораблестроение, производство взрывчатых веществ;
-
4-й ТУ (1930−1970), ядро уклада − автомобилестроение, самолетостроение, нефтехимия;
-
5-й ТУ (1970 − н.в. ), ядро уклада – электронная промышленность, вычислительная техника, оптико-волоконная техника, программное обеспечение, телекоммуникации.
-
6-й ТУ будет основываться на биотехнологиях, нанотехнологиях, робототехнике, технологиях виртуальной реальности и др.
Таким образом, эволюция развития достижимой точности и технологического оборудования, в частности металлорежущих станков, обусловлена, в первую очередь, требованиями, потребностями и направлениями развития общества и, в частности, промышленности. Это определяет и необходимый для этого уровень развития техники, требования к ее деталям, узлам, механизмам, устройствам и системам, потенциал технологий и процессов, используемые ими физические принципы и явления, уровень их совершенства и др.
Следовательно, учитывая изложенное, представляется возможным процесс (эволюцию) изменения достижимой точности иллюстрировать рис. 8. Очевидно, что высокие требования к параметрам точности обрабатываемых на станках изделиях обусловливает необходимость постоянного увеличения точности самих металлорежущих станков. В течение многих десятилетий инженерами и специалистами постоянно проводятся работы по достижению требуемых параметров точности станков на всех этапах их жизненного цикла – при проектировании, производстве и промышленной эксплуатации станков.
Как следует из представленных зависимостей изменения уровней достижимой точности обработки (рис. 8) изделий для нормальных, прецизионных, высокопрецизионных и ультрапрецизионных видов обработки, скорость изменения точности практически одинакова, а сама точность отличается на порядок, и, следовательно, точность самих металлорежущих станков должна как минимум соответствовать этому уровню. В качестве более очевидного и соответствующего принципам развития техники (рис. 7) рассматривается изменение величины обратной значениям достижимой точности обработки, которые приведены на рис. 9.
Непосредственная оценка характеристик точности станка дает возможность проводить качественное и количественное определение влияния различных конструктивных, технологических и иных факторов на точность обрабатываемых изделий и создает все необходимые предпосылки для разработки средств и методов управления рассматриваемыми свойствами точности станка при проектировании, изготовлении и эксплуатации.
Различные подходы к методам оценки и контроля качества металлорежущих станков, разнообразие терминологических понятий и характеристик, несоответствие предпочтительности способов оценки станков их потребителями и изготовителями обусловлены широким спектром представлений о выходных параметрах точности станков, которые предполагаются всеми одинаково понимаемыми, допускают аналогичное толкование и содержат одну и ту же смысловую нагрузку. Очевидно, что одни и те же выходные параметры не могут одновременно объективно характеризовать точность и качество станка, как элемента технологической системы, так и всю технологическую систему, выходные параметры которой формируются совокупностью всех ее элементов, каждый из которых вносит свой вклад и имеет свою собственную долю влияния на параметры и свойства изделия – достижимую точность обработки. Поэтому необходимо также рассмотреть эволюцию методов оценки точности металлорежущих станков, ее структуру, взаимосвязи и модели, которые объясняют закономерности формирования, достижения и обеспечения требуемой точности, исходя из потенциала точности физических методов обработки, реализуемого металлорежущими станками и удовлетворяющих требованиям потребителей станков.
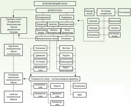
Металлорежущий станок при анализе точности рассматривается как система (рис.10), состоящая из множества деталей и узлов, которые в соответствии с заданными и осуществляемыми функциями делятся на две группы: неподвижные и подвижные. К ним относятся: станины, колонны, столы, салазки, каретки, направляющие, шпиндельные бабки и т.п., которые в разных случаях могут быть как подвижными, так и неподвижными − фиксированными (например, стол может быть как подвижным с линейным перемещением или вращением, так и неподвижным, то есть фиксированным, колонна также может быть как подвижной, так и неподвижной и т.д.). Детали и узлы, в свою очередь, характеризуется присущими им параметрами, свойствами и характеристиками: геометрическими размерами и формой, физико-механическими характеристиками и теплофизическими свойствами материала, параметрами теплообмена с окружающей средой и сопряженными элементами станка.
Неподвижные и подвижные детали и узлы станка через функциональные связи и отношения образуют различные структуры металлорежущего стан ка, которые в зависимости от способа их формирования (связей и отношений) могут характеризовать и определять следующие структуры: координатную, компоновочную, упругую, динамическую, тепловую, термоупругую и др.
Отношения между деталями и узлами, а также их связи определяются видом и характером взаимодействия: жестким (неподвижным), упругим, термоупругим и упругопластическим. John Loxham, основатель группы Cranfield Precision, первым ввел в оборот понятие детерминизма в контексте точки зрения инженеров-технологов, в соответствии с которой: «автоматические станки и измерительные машины совершенно повторяемые, как звезды и планеты». Детерминизм, в этом смысле, является одним из основополагающих принципов в проектировании, обеспечении и достижении точности станков. Предполагается, что нет такого понятия, как случайное поведение, каждая часть машины и процесса подчиняется причинно-следственным связям, которые могут быть объяснены на основании известных инженерных принципов. Детерминистский способ мышления не признает такого понятия, как «случайная ошибка».
Считается, что любое поведение станка является результатом некоторых условий, которыми можно управлять, а перечень этих условий достаточно мал, что позволяет им управлять. Изменение параметров, свойств, характеристик неподвижных и подвижных деталей и узлов, а также их функциональных связей и отношений происходят вследствие воздействия основных видов источников их дестабилизации: силовых и температурных, которые могут быть как постоянными и периодическими, случайными и систематическими, внутренними и внешними.
Тогда выходные параметры, характеризующие свойства станка, будут определяться способностью системы сохранять требуемые положения, связи и отношения неподвижных и подвижных деталей и узлов, обусловленные их функциональными назначениями. По причине возникновения отклонений выходные параметры можно разделить на три группы: положения, движения, состояния.
Рис. 10. Выходные параметры и характеристики точности станка
Погрешности положения обусловлены ошибками изготовления и монтажа (а также износом) узлов и деталей станка. К ним относятся такие погрешности, как, например, отклонение от перпендикулярности оси шпинделя к плоскости стола, отклонение от параллельности оси шпинделя направляющим, отклонения от параллельности/перпендикулярности направляющих и т.п. Исходя из функционального назначения элементов станка, погрешности положения определяются как характеристики взаимных положений в выбранной системе координат типовых геометрических элементов: «точка – точка», «точка – линия», «линия – линия», «линия – плоскость», «плоскость – плоскость» .
Погрешности движения обусловлены ошибками изготовления, монтажа и управления подвижными элементами станка. К ним относятся кинематические погрешности, погрешности функционирования, погрешности траектории движения рабочих органов, погрешность позиционирования и т. п. Следовательно, погрешности движения определяются как любые отклонения (в пространстве и во времени) от заданного закона изменения таких типовых геометрических элементов, как «точка», «линия», «плоскость», «объем», или взаимного относительного движения подвижных деталей и узлов станка в выбранной системе координат, для которой типовые геометрические элементы «точка – точка», «точка – линия», «точка –плоскость» «линия – линия», «линия – плоскость», «плоскость – плоскость» обусловливают и отражают требуемые функциональные законы их движения.
К погрешностям состояния относят отклонения, вызванные изменением состояния узлов и деталей станка вследствие статических и динамических воздействий на них силовых, тепловых и других видов энергии. К ним относятся, например, вибрации, упругие и тепловые деформации и т.п. В этом случае характеристики положения, движения или состояния геометрических объектов деталей и узлов металлорежущих станков могут быть описаны аналитическими зависимостями, которые определяют геометрические свойства их положения в пространстве и изменение состояния вследствие силовых и тепловых воздействий (см. рис. 10).
Все это обусловливает, формирует и определяет совокупность погрешностей (параметров точности) металлорежущего станка: геометрических, кинематических, упругих, динамических, температурных погрешностей, а также погрешностей управления (аппроксимации), которые (в отдельности) в достаточной степени описаны, систематизированы и представлены в отечественных и зарубежных стандартах. Рассмотренные погрешности зависят от многих факторов, поэтому они являются функциями состояний основных элементов. Под состоянием, в широком смысле этого слова, понимается совокупность пространственных, временных и энергетических параметров, определяющих значения данной функции. Областью состояний для одноименной погрешности является множество значений погрешности внутри рабочего объема станка.
Прогресс в обеспечении точности обработки и металлорежущих станков связан с развитием методов её моделирования и оценки, эволюция которых приведена в табл. 3. В частности, в 1940−1960 годы были предложены расчетно-аналитические и статистические методы оценки точности (Соколовский А.П.), а также методы анализа размерных цепей (Балакшин Б.С.). В период 1960−1980 годов появились новые подходы в объяснении и формировании параметров и характеристик точности, их взаимосвязей и взаимовлияний на конечные выходные показатели: векторный анализ объемной точности (Schultchik R.), вероятностная модель изменения точности станка во времени (Проников А.С), метод координатных систем с деформируемыми связями (Базров Б.М).
В 1980−2000 годах происходило дальнейшее развитие методов описания механизмов формирования выходных параметров точности станка, углубление знаний о взаимодействии, взаимосвязях и взаимозависимостях между составляющими элементарных погрешностей: анализ составляющих погрешностей (Donaldson R.), вариационный метод расчета поведения станков (Решетов Д.Н.,Портман В.Т), геометрическое представление однородных преобразований координатных систем (Slocum A.), точность движений формообразования (shapegeneration) на основе однородных преобразований координатных систем (Moriwaki T, Sugimura N,Miao Y., Inasaki I., Kishinami K.,Sakamoto S., Takeuchi Y.,Tanaka F.), кинематика твердого (rigid) тела (квазистатическая) и однородные преобразования координатных систем (Kiridena V.S.B., Okafor A.C, Ertekin Y.M.).
















