laba_2_2 (811935)
Текст из файла
Федеральное государственное бюджетное образовательное учреждение высшего образования
|
| «Московский государственный технический университет (национальный исследовательский университет) |
ФАКУЛЬТЕТ ____ИНФОРМАТИКА И СИСТЕМЫ УПРАВЛЕНИЯ________
КАФЕДРА ______Компьютерные Системы и сети (ИУ6)___________
Отчет
по лабораторной работе № 2
Название лабораторной работы: Программирование разветвляющегося вычислительного процесса. в среде Turbo Delphi 2006
Дисциплина: _____Основы программирования_____________
______________________________________________________________
Студент гр. ИУ6-15Б ___________________
(Подпись, дата) (И.О. Фамилия)
Преподаватель __________________ __________________
(Подпись, дата) (И.О. Фамилия)
Москва
Задание №1
Даны вещественные числа X и Y. Определить принадлежит ли точка с координатами (X,Y) заштрихованной части плоскости. Протестировать все ветви алгоритма.
Код программы:
program laba2;
{$APPTYPE CONSOLE}
uses
SysUtils;
Var x,y:real;
begin
write(' Input x = ');
readln(x);
writeln(' Input y = ');
readln(y);
begin
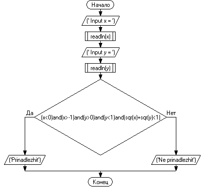
if (x<0) and (x>-1) and (y>0) and (y<1)
and (sqr(x)+sqr(y)<1) then
writeln('Prinadlezhit')
else
writeln('Ne prinadlezhit');
end;
readln;
end.
Рисунок 1.1 Результат выполнения программы
Рисунок 1.2 Схема алгоритма
Вывод: была создана программа, определяющая принадлежность точки к области.
Характеристики
Тип файла документ
Документы такого типа открываются такими программами, как Microsoft Office Word на компьютерах Windows, Apple Pages на компьютерах Mac, Open Office - бесплатная альтернатива на различных платформах, в том числе Linux. Наиболее простым и современным решением будут Google документы, так как открываются онлайн без скачивания прямо в браузере на любой платформе. Существуют российские качественные аналоги, например от Яндекса.
Будьте внимательны на мобильных устройствах, так как там используются упрощённый функционал даже в официальном приложении от Microsoft, поэтому для просмотра скачивайте PDF-версию. А если нужно редактировать файл, то используйте оригинальный файл.
Файлы такого типа обычно разбиты на страницы, а текст может быть форматированным (жирный, курсив, выбор шрифта, таблицы и т.п.), а также в него можно добавлять изображения. Формат идеально подходит для рефератов, докладов и РПЗ курсовых проектов, которые необходимо распечатать. Кстати перед печатью также сохраняйте файл в PDF, так как принтер может начудить со шрифтами.















