dz2 (804506)
Текст из файла
Номер варианта — 18, значит, по условию задачи, мне необходимо разработать 8-ми разрядный двоичный счетчик на базе 4-х разрядного синхронного двоичного счетчика 74HC163 со следующими характеристиками:
Начальное состояние: 65;
Модуль счета: 108, что означает, что конечный счетчик должен принимать 108 стабильных состояний, включая 65.
Найдем конечное число, после которого счетчик должен сброситься до начального:
65 + 108 — 1 = 172.
Переведем начальное и конечное значение счетчика к двоичному виду:
6510 = 0100 00012;
17210 = 1010 11002.
Так как конечная величина описывается восьмиразрядным двоичным числом, для построения схемы понадобится 2 счетчика 74HC163.
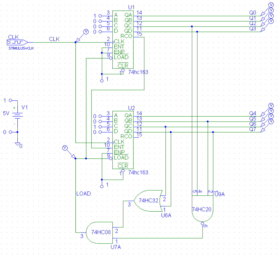
С четырьмя младшими разрядами будет работать счетчик DD1, для работы со старшими разрядами используется счетчик DD2. Каждый из счетчиков имеет по два входа разрешения — ENT и ENP. Работа будет разрешена только в том случае, когда сигнал на обоих разрешающих входах будет равен логической «1». Значит, чтобы осуществить каскадирование счетчиков необходимо, чтобы второй включался в работу, инкрементируя значение на единицу, каждый раз, когда происходит переполнение первого. Это можно сделать путем включения выхода RCO первого счетчика ко входу ENT второго, при этом значение на входе ENP всегда будет равно «1». Сигнал RCO (выход сквозного переноса), как и требуется, означает наличие переноса из самого старшего разряда; он равен «1», когда равны «1» все биты, хранящиеся во всех разрядах счетчика, и подан сигнал разрешения ENT.
Рисунок 1: Включение счетчиков и их начальное значение
Начальное значение каждого из счетчиков будет установлено путем подачи на входы A, B, C и D значения, соответствующего необходимому значению по номеру бита (рис. 1).
Для первоначальной загрузки значений со входов A, B, C, D в счетчик применяется вход LOAD. Как видно из УГО, приведенного на рис. 1, для его активации понадобится сигнал низкого уровня. Добиться этого очень просто, если подключить входы элемента «2-ИЛИ» на ножки QC и QD (в соответствии с рисунком 1) микросхемы DD2, а выход на LOAD. Тогда в начальный момент времени (и только тогда), когда значение сигнала на выходах обоих счетчиков будет равно «0», значение с выхода элемента «2-ИЛИ» также примет значение, равное «0», и произойдет первоначальная загрузка значения в счетчик.
Теперь, чтобы ограничить предел счета, достаточно добавить элемент «4-И-НЕ» со входами на второй и третий бит (начиная счет с нуля) выхода счетчика DD1 и пятый и седьмой выходной бит для микросхемы DD2. Когда значения на данных выходах микросхем примет «1», выход элемента «4-И-НЕ» даст низкий уровень сигнала. Добавив после него элемент «2-И» в обвязке с уже обозначенным ранее элементом «2-ИЛИ» получим схему, которая будет выдавать «0» сигнал в самый начальный момент времени и каждый раз по достижению счета 172, обнуляя сигнал на LOAD и заставляя счетчики подгрузить заранее установленную нижнюю рамку счета. Схемотехнически в среде моделирования MicroSim это будет выглядеть так (рис. 2):
Рисунок 2: Схема моделирования в MicroSim
Произведя моделирование, получим временную диаграмму для начального (рис. 3) и конечного (рис. 4) состояния счетчика:
Рисунок 3: Начальное состояние счетчика (0100 00012 = 6510)
Рисунок 4: Конечное состояние счетчика (1010 11002 = 17210)
(Для полной временной диаграммы см. ПРИЛОЖЕНИЕ)
Как видно, счетчик работает исправно и выдает нужные нам значения для начального и конечного состояния. В качестве тактового был выбран импульс со следующими параметрами:
Период: 1 мкс;
Время состояния логической «1»: 100 нс.
Электрическая принципиальная схема устройства представлена в ПРИЛОЖЕНИИ.
Характеристики
Тип файла документ
Документы такого типа открываются такими программами, как Microsoft Office Word на компьютерах Windows, Apple Pages на компьютерах Mac, Open Office - бесплатная альтернатива на различных платформах, в том числе Linux. Наиболее простым и современным решением будут Google документы, так как открываются онлайн без скачивания прямо в браузере на любой платформе. Существуют российские качественные аналоги, например от Яндекса.
Будьте внимательны на мобильных устройствах, так как там используются упрощённый функционал даже в официальном приложении от Microsoft, поэтому для просмотра скачивайте PDF-версию. А если нужно редактировать файл, то используйте оригинальный файл.
Файлы такого типа обычно разбиты на страницы, а текст может быть форматированным (жирный, курсив, выбор шрифта, таблицы и т.п.), а также в него можно добавлять изображения. Формат идеально подходит для рефератов, докладов и РПЗ курсовых проектов, которые необходимо распечатать. Кстати перед печатью также сохраняйте файл в PDF, так как принтер может начудить со шрифтами.
















