DZ2 (769648)
Текст из файла
| Министерство образования и науки Российской Федерации Федеральное государственное бюджетное образовательное учреждение высшего образования «Московский государственный технический университет имени Н.Э. Баумана (национальный исследовательский университет)» (МГТУ им. Н.Э. Баумана) |
| ФАКУЛЬТЕТ | «Информатики и систем управления» |
| КАФЕДРА | «Защиты информации» |
ОТЧЕТ
ПО ДОМАШНЕЙ РАБОТЕ № 2
ПО ДИСЦИПЛИНЕ: «Электротехника»
Студент
(Группа) (Подпись, дата) (И.О. Фамилия)
Проверил
(Подпись, дата) (И.О. Фамилия)
2019 г.
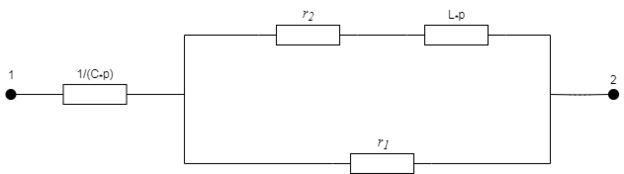
Вариант 5 (а)
Задание:
1. Определить законы изменения во времени токов и напряжений, указанных на схеме стрелками.
2. Построить временные зависимости рассчитанных токов и напряжений.
3. Определить постоянную времени цепи и приближенное время окончания переходного процесса.
В ответе указать значения токов в комплексной форме.
Единицы измерения: e [В], i [А], R [Ом], L [Гн], C [Ф].
E1=100, C=10-4, L=10-2, r1=10, r2=10
Ответы:
Постоянная времени цепи:
Тогда время переходного процесса:
Решение
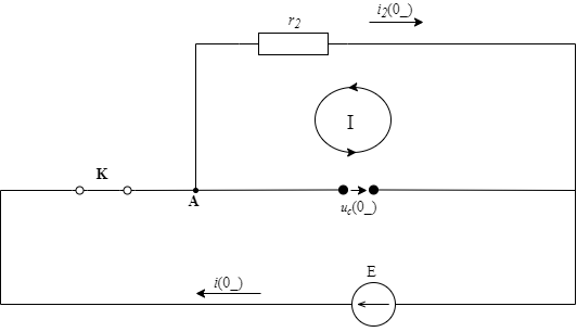
1. До коммутации:
-
Запишем первый закон Кирхгофа для узла А
, т.к. разрыв цепи
-
Запишем второй закон Кирхгофа для внешнего контура
-
Запишем второй закон Кирхгофа для контура I
|
| 10 |
|
| 10 |
|
| 100 |
2. Установившийся режим:
-
Запишем первый закон Кирхгофа для узла А
, т.к. разрыв цепи
-
Запишем второй закон Кирхгофа для внешнего контура
-
Запишем второй закон Кирхгофа для контура II
|
| 5 |
|
| 5 |
|
| 50 |
3. После коммутации:
По законам коммутации:
10
-
Рассмотрим систему
=>
|
| 0 |
|
| -10 |
|
| 0 |
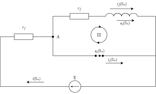
Найдём производную силы тока в индуктивности и напряжения в ёмкости по времени в момент времени (0+):
Методом обходного сопротивления определим корни характеристического уравнения:
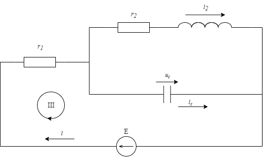
Схема после преобразования:
Комплексные корни, решение будем искать в виде:
Ищем коэффициенты
Ищем коэффициенты
По законам Кирхгофа найдём остальные токи в цепи:
Запишем второй закон Кирхгофа
Решая систему уравнений, получим:
Постоянная времени цепи:
Тогда время переходного процесса:
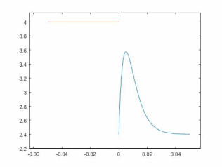
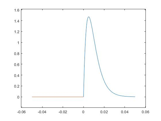
Для построения графиков используем matlab.
График переходного процесса для
:
График переходного процесса для i:
График переходного процесса для
:
Характеристики
Тип файла документ
Документы такого типа открываются такими программами, как Microsoft Office Word на компьютерах Windows, Apple Pages на компьютерах Mac, Open Office - бесплатная альтернатива на различных платформах, в том числе Linux. Наиболее простым и современным решением будут Google документы, так как открываются онлайн без скачивания прямо в браузере на любой платформе. Существуют российские качественные аналоги, например от Яндекса.
Будьте внимательны на мобильных устройствах, так как там используются упрощённый функционал даже в официальном приложении от Microsoft, поэтому для просмотра скачивайте PDF-версию. А если нужно редактировать файл, то используйте оригинальный файл.
Файлы такого типа обычно разбиты на страницы, а текст может быть форматированным (жирный, курсив, выбор шрифта, таблицы и т.п.), а также в него можно добавлять изображения. Формат идеально подходит для рефератов, докладов и РПЗ курсовых проектов, которые необходимо распечатать. Кстати перед печатью также сохраняйте файл в PDF, так как принтер может начудить со шрифтами.
















