99368 (764608), страница 4
Текст из файла (страница 4)
Предложение: "Согласовывать цели с сотрудниками"
Оценка предложения: Согласование целей с сотрудниками фирмы следует рассматривать, скорее, как мероприятие, необходимой для достижения стратегически важной цели "Повысить удовлетворенность сотрудников".
Предложение: "Повысить удовлетворенность сотрудников фирмы"
Оценка предложения: Удовлетворенность сотрудников, работающих на фирме, в настоящий момент оценивается руководством как "достаточно высокая". Однако если анализировать ситуацию в отдельных подразделениях, но по косвенным признакам можно отметить определенные проблемы в отделе сбыта, в отделе подготовки производства, в бухгалтерии, на некоторых участках производства.
Предложение: "Реализовать на практике идею непрерывного совершенствования (continuous improvement)"
Оценка предложения: Руководство фирмы считает, что совершенствование компетенций персонала должно быть непрерывным и последовательным (как при езде на велосипеде - крутить педали нужно постоянно). Одно из самых важных требований к сотрудникам, работающим в компании - готовность к изменениям, стремление к постоянному повышению квалификации и социальных компетенций (работа в команде, коммуникабельность, гибкость, креативность). Достижению этой цели будет способствовать, в частности, реализация новых идей (проектов) - как внутри отдельных подразделений, так и межфункциональных (внедрение системы менеджмента каче-ства ISO 9000, повышение степени автоматизации системы управленческого учета и др.).
Предложение: "Сохранить приверженность принципам командной работы и демократизма менеджмента"
Оценка предложения: Система менеджмента фирмы базируется на принципах командной работы (коллегиальное решение проблем, реализация межфункциональных проектов, построение процессно-ориентированной организации, создание кружков качества) и демократизма менеджмента (обсуждение целей с подчиненными, выпуск внутрифирменной газеты, "плоская" организационная структура). Эти принципы рассматриваются как принципиальные (базовые).
Предложение: "Удержать технологов"
Оценка предложения: Цель была предложена директором по производству, озабоченным возможностью ухода двух ключевых спе-циалистов (технологов) к конкурентам, предлагающим этим сотрудникам более выгодные условия. Аналогичные проблемы имеют место быть и в других функциональных подразделениях. Было принято решение сформировать перечень ключевых специалистов и разработать мероприятия по их "удержанию" в компании.
| Стратегическая цель | Индикатор |
| Повысить удовлетворенность сотрудников фирмы | Индекс удовлетворенности сотрудников (на основе специально разработанного чек-листа, включающего перечень критериев, важных для удовлетворенности сотрудников, работающих на предприятии, с присвоением отдельным критериям весов и расчетом взвешенной сумму баллов по каждому сотруднику), Число претендентов на ключевые должности |
| Повысить квалификацию сотрудников | Затраты на обучение персонала, Рост прибыли |
| Сохранить приверженность принципам командной работы и демократизма менеджмента | Число общих собраний в квартал (коллегиальность работы измеряется числом собраний (общефирменных, внутри- и межфункциональных), на которых совместно решаются те или иные проблемы), Индекс удовлетворенности сотрудников |
| Реализовать на практике идею непрерывного совершенствования | Число рационализаторских предложений, Число реализуемых проектов (фирма стремится к тому, чтобы каждый сотрудник помимо решения текущих ("рутинных") задач был вовлечен в тот или иной проект) |
| Сохранить ключевых специалистов | Средняя заработная плата ключевых специалистов |
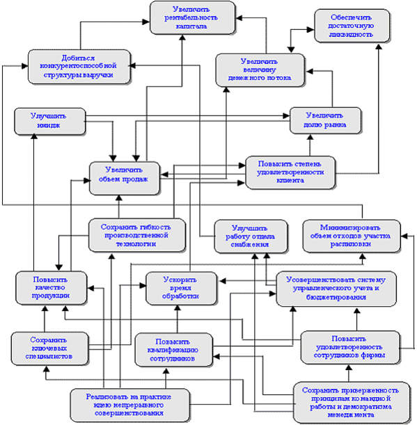
Этап 6. Построение причинно-следственной цепочки стратегических целей
После определения стратегических целей по каждой перспективе, разработки показателей по каждой цели и присвоения показателям целевых значений выстраивается причинно-следственная цепочка целей компании. На нижнем уровне системы целей располагаются цели перспективы "Инфраструктура \ Сотрудники", служащие средством реализации целей перспектив "Бизнес-процессы", "Рынок \ Клиенты" и "Финансы \ Экономика" (см. рис. 7).
Рис. 7 Причинно-следственная цепочка стратегических целей компании "Омега"
Этап 7. Разработка мероприятий, необходимых для достижения стратегических целей, определение бюджетов, сроков и ответственных за реализацию мероприятий
Разработка системы Balanced Scorecard завершается разработкой мероприятий, реализация которых необходима для достижения поставленных стратегических целей. Для разработанных мероприятий, как правило, определяется бюджет, сроки выполнения и ответственное лицо. Тем самым модель Balanced Scorecard прокладывает "мостик" из стратегического планирования в планирование оперативное. Информацию этапа 7 удобно представлять в виде следующей таблицы:
| Стратегическая цель | Индикаторы | Целевое значение | Мероприятия | Ответственный | Бюджет | Сроки |
Каталог мероприятий компании "Омега"
Дополнительные возможности
Дополнительные возможности использования системы Balanced Scorecard состоят в так называемом "каскадировании" - разбиении системы показателей компании как бизнеса в целом на системы показателей для отдельных подразделений. Если компания построена по дивизиональному принципу или представляет собой холдинговую структуру, то Scorecard'ы разрабатыва-ются для отдельных дивизионов или направлений (см. рис. 8).
Рис. 8 Схема "каскадирования" в дивизиональных структурах
Если компания построена по функциональному принципу, то Scorecard'ы разрабатываются для отдельных структурных подразделений - снабжение, производство, маркетинг \ сбыт (см. рис. 9).
Рис. 9 Схема "каскадирования" в функциональных структурах
Примерный вариант системы Balanced Scorecard для сферы "Снабжение"
| Финансы \ Экономика отклонение "план-факт" по бюджету закупок стоимость отдельных позиций А-ресурсов величина кредиторской задолженности оборачиваемость кредиторской задолженности | Рынок \ Клиенты продолжительность простоев в производственном процессе из-за отсутствия необходимых ресурсов число рекламаций из производственной сферы доля брака в закупаемых ресурсах |
| Бизнес-процессы число альтернативных поставщиков по каждому виду ресурсов оборачиваемость (срок хранения) отдельных позиций ресурсов на складе объем запасов отдельных позиций ресурсов на складе (в натуральном и стоимостном выражении) величина транспортных затрат (перевозки, ремонт, …) оперативность выполнения заказов производства | Инфраструктура \ Сотрудники изношенность транспортных средств величина затрат на хранение ресурсов индекс удовлетворенности персонала заработная плата число рационализаторских предложений затраты на обучение персонала |
Примерный вариант системы Balanced Scorecard для сферы "Производство"
| Финансы \ Экономика отклонение "план-факт" по бюджету затрат (в разрезе ЦФО) доля энергозатрат доля материальных затрат отклонение "план-факт" по производственной себестоимости единицы продукции | Рынок \ Клиенты число рекламаций из "Маркетинг\Сбыт" время выполнения заказа оборачиваемость (срок хранения) запасов готовой продукции на складе |
| Бизнес-процессы продолжительность простоев в производственном процессе доля брака в НЗП доля брака в готовой продукции производительность труда сотрудников средняя степень загрузки мощностей | Инфраструктура \ Сотрудники состояние производственных мощностей индекс удовлетворенности персонала заработная плата число рационализаторских предложений производительность труда затраты на обучение персонала |
Примерный вариант системы Balanced Scorecard для сферы "Маркетинг \ Сбыт"
| Финансы \ Экономика отклонение "план-факт" по бюджету выручки (в разрезе ЦФО) отклонение "план-факт" по бюджету коммерческих затрат (в разрезе ЦФО) отклонение "план-факт" по бюджету поступлений (в разрезе ЦФО) величина дебиторской задолженности оборачиваемость дебиторской задолженности | Рынок \ Клиенты число рекламаций от клиентов индекс удовлетворенности клиентов доля рынка "раскрученность" брэнда имидж фирмы число новых клиентов число постоянных клиентов |
| Бизнес-процессы среднее время обработки заказа величина транспортных затрат (перевозки, ремонт, …) оборачиваемость (срок хранения) запасов готовой продукции на складе рост объема продаж (%) | Инфраструктура \ Сотрудники качество CRM-системы индекс удовлетворенности персонала заработная плата число рационализаторских предложений затраты на обучение персонала |
В ходе каскадирования выстраивается комплексная система показателей, в которой показатели нижнего уровня "работают" на достижение целевых значений показателей верхнего уровня.
















