63783 (762963), страница 2
Текст из файла (страница 2)
Кроме указанных на схеме деталей могут быть применены микросхемы серии К561, диод VT3 может быть заменён диодом типа Д220, КД503, КД509, Д226 с любым буквенным индексом. В качестве датчика Д2 применён терморезистор типа ММТ-4, но он может быть заменён любым другим терморезистором с положительным ТКС. Если его сопротивление будет значительно отличаться от указанного на схеме, то, возможно, придётся подобрать номинальное сопротивление подстроечного резистора R6. В качестве громкоговорителя Гр подойдёт любой маломощный динамик с сопротивлением звуковой катушки не менее 8 Ом. Для коммутации цепи нагревательного элемента может быть применено электромагнитное реле типа РЭС-22 (паспорт РФ 4.500.125 или РФ 4.500.130). Искрогасящий конденсатор С3 может быть типа МБМ, БМТ, КБГ-М на рабочее напряжение не менее 400 В.
Детектор скрытой проводки
Многие, наверное, сталкивались с ситуацией, когда требуется забить гвоздь в стену или отремонтировать проводку, но при этом совсем не хочется попадать гвоздём или стамеской в сетевой провод, замурованный в стене, так как это, в лучшем случае, грозит аварией, а в худшем - электротравмой.
Существует множество различного рода конструкций устройств, позволяющих находить трассу залегания в стене провода, не разрушая самой стены. Принцип действия таких устройств состоит в следующем. Как известно, вокруг проводника с током существует электромагнитное поле. Вокруг проводника, находящегося под переменным напряжением существует переменное электромагнитное поле, причём даже в отсутствие в проводнике тока. Если к такому проводу поднести второй проводник (назовём его антенной), то под действием электромагнитного поля первого проводника в антенне возникнет, так называемая, электродвижущая сила (ЭДС) индукции, в результате чего электрический потенциал антенны начнёт изменяться с той же частотой, что и напряжённость электромагнитного поля (в данном случае - 50 Гц). Вот эта самая ЭДС и может служить признаком того, что неподалёку от антенны располагается сетевой провод. Поскольку величина электромагнитного поля проводника, находящегося под напряжением даже 220 вольт, довольно мала, то и наводимая в антенне ЭДС так же весьма мала. Поэтому для её обнаружения обычно применяются различного рода усилительные схемы. Однако, решение задачи может быть упрощено применением КМОП-микросхем.
П
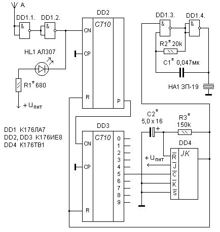
ростейший вариант такого устройства показан на рисунке 3. Основными его элементами являются антенна А, изготовленная в виде отрезка медного провода длиной 5-10 см, логический элемент 2И-НЕ, включённый в цепь инвертором DD1, и светодиод HL1, выполняющий роль оптического индикатора. Принцип работы устройства состоит в следующем. Как известно, логические элементы микросхем обладают пороговым потенциалом переключения. Пока антенна находится вне электромагнитного поля, её потенциал, а, значит, и потенциал на входе инвертора, соответствует высокому логическому уровню напряжения. При этом на выходе инвертора действует, естественно, низкий потенциал и светодиод не светится. Когда же антенна располагается вблизи сетевого провода, под действием переменного электромагнитного поля потенциал её изменяется по тому же закону, по которому изменяется и величина поля. При этом под действием отрицательных "горбов" волны потенциал антенны принимает значения, соответствующие низкому логическому уровню инвертора. В результате на выходе последнего периодически, с частотой 50 Гц, выделяется высокий уровень напряжения, и светодиод начинает мигать с той же частотой, оповещая о близком расположении от антенны сетевого провода. При этом человеческий глаз не успевает следить за изменением яркости свечения диода и воспринимает эти вспышки как равномерное свечение.
Естественно, всегда возникает желание сделать работу того или иного устройства более удобным для практического использования. В данном случае светодиод должен всё время находиться в поле зрения человека. А если проводка тянется к потолку или уходит куда-то в труднодоступное место? В этом случае желательно иметь ещё возможность и звукового оповещения. Помочь в этом может совсем незначительная доработка рассмотренной выше схемы. Для этого достаточно, параллельно инвертору, включить пьезоэлектрический излучатель (рис. 4). Когда логический элемент переключается, потенциалы электродов излучателя начинают противофазно изменяться и пьезоэлектрик издаёт звук частотой 50 Гц.
Можно и дальше совершенствовать устройство. Дело в том, что звук частотой 50 Гц не слишком приятен на слух. Кроме того, громкость звучания пьезоэлектрика сильно зависит от частоты действующего на его электродах напряжения (громкость максимальна, когда частота напряжения близка или равна резонансной частоте пьезоэлектрика, что зависит от параметров излучателя).
Схема, показанная на рисунке 3, позволяет сделать звучание устройства более приятным на слух и даёт возможность выбора типа используемых в устройстве пьезоэлектрических излучателей. Рассмотрим назначение и принцип действия основных узлов схемы.
Как легко заметить, присутствие в этой схеме элемента DD1.2. непринципиально, он является лишь повторителем сигнала. Дело в том, что корпусе микросхемы К176ЛА7 содержится 4 логических элемента 2И-НЕ, а неиспользуемые элементы микросхем КМОП-структуры неподключёнными оставлять нельзя (может нарушиться работа микросхемы в целом, в некоторых случаях она может даже выйти из строя). Таким образом в рассматриваемой схеме участок цепи А, DD1.1., DD1.2., HL1 и R1 полностью аналогичен схеме, показанной на рисунке 5.
Вторым узлом устройства являются счётчики DD2 и DD3, включённые между собой последовательно и выполняющие роль делителя частоты с регулируемым коэффициентом деления от 1 до 10 (выходы микросхемы DD2) или от 10 до 100 (выходы микросхемы DD3). На приведённой схеме установлен коэффициент деления 50.
Цепочка C2R3 и JK-триггер DD4 представляют собой ждущий одновибратор. При каждом перепаде на входе С напряжения от низкого уровня к высокому на прямом выходе триггера формируется одиночный импульс положительной полярности. Так происходит потому, что при переключении триггера в единичное состояние, конденсатор С2 начинает постепенно заряжаться через резистор R3, и когда напряжение на обкладках конденсатора достигает порога переключения триггера по входу R, триггер возвращается в нулевое состояние. Длительность импульса на его выходе ориентировочно может быть определена выражением τ = 0,7 R1C1.
На элементах DD1.3. и DD1.4. собран генератор импульсов, частота которых определяется ёмкостью конденсатора C1 и сопротивлением резистора R2. Нагрузкой генератора служит пьезоэлектрический излучатель НА1. Верхний по схеме вход элемента DD1.3. является входом разрешения работы генератора.
Итак, при воздействии на антенну переменного электрического поля сетевого проводника, на выходе инвертора DD1.2. появляются импульсы напряжения частотой 50 Гц, которые поступают вход CN делителя частоты на микросхемах DD2 и DD3. При этом на входе С триггера DD4 действуют импульсы с частотой, 1 Гц. С каждым фронтом такого импульса триггер устанавливается в
е
диничное состояние, в результате чего генератор на элементах DD1.3. и DD1.4. запускается и пьезоизлучатель НА1 издаёт звук частотой около 1 кГц (при указанных на схеме параметрах С1 и R2), а счётчики DD2 и DD3 обнуляются и счёт прекращается на время действия высокого логического уровня на выходе триггера, которое, в свою очередь, как отмечалось выше, задаётся параметрами C2 и R3. Тем же временным интервалом определяется и продолжительность звучания пьезоэлектрика НА1.
По окончании действия импульса на выходе триггера генератор блокируется, звук прекращается, а счётчики DD2 и DD3 возвращаются в режим счёта. Если антенна продолжает находиться в поле сетевого проводника, то дальше процесс повторится. В противном случае устройство остаётся в ждущем режиме.
Настройка детектора сводится к подбору сопротивления резистора R3 и ёмкости конденсатора С2, определяющих длительность звуковых импульсов пьезоизлучателя. Длительность пауз между этими импульсами задаётся коэффициентом деления счётчиков DD2 и DD3 и может быть изменена путём переключения входа С триггера на соответствующий выход этих микросхем. Частота звука может быть настроена подбором ёмкости конденсатора С1 и сопротивления резистора R2. Величина сопротивления R1 определяет яркость свечения светодиода HL1.
Кроме указанных на схеме деталей, могут быть использованы микросхемы серии К561.
Генератор прямоугольных импульсов
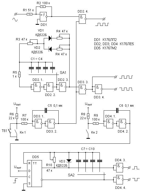
Принципиальная схема генератора показана на рисунке 6. Принцип его работы состоит в следующем. Логический элемент DD1, включённый по схеме триггера Шмидта, обеспечивает преобразование подаваемых на его вход импульсов синусоидальной формы в импульсы прямоугольной формы, что позволяет применять в работе обычный звуковой генератор. На элементах DD2.1, DD2. и DD2.3. собран мультивибратор, способный работать без участия внешнего звукового генератора. Его частота определяется ёмкостью конденсаторов С1-С4 и сопротивлением резистора R5, что позволяет осуществлять регулировку частоты следования импульсов как пошагово в указанном выше диапазоне, так и плавно в каждом из этих диапазонов. Сдвоенный резистор R4 обеспечивает плавную регулировку скважности меандра. Логические элементы DD3.1 и DD3.2. устраняют дребезг контактов кнопки Кн1, предназначенной для ручного управления работой мультивибратора и выше описанного генератора на триггере Шмидта. При отпущенной кнопке электронные ключи DD2.4. и DD3.3. заперты и на выходах устройства сигнал отсутствует. При нажатой и удерживаемой кнопке Кн1 на нижние по схеме входы логических элементов DD2.4. и DD3.3. подаётся сигнал высокого уровня, в результате чего ключи отпираются, и устройство начинает работать в режиме генерации. Тумблер Тб1, находясь в замкнутом состоянии, шунтирует контакты кнопки Кн1, обеспечивая, тем самым , режим автоматической генерации управляющих импульсов. Логический элемент DD3.4. применён с целью получения инверсных импульсов, что позволило отказаться от линии задержки, часто применяемой в ряде других экспериментальных работах.
На триггере DD5 собран одновибратор, управляемый кнопкой Кн2, дребезг контактов которой устраняется посредством логических элементов DD4.1. и DD4.2.. Длительность импульса на выходе триггера определяется ёмкостью магазина конденсаторов С7-С10 и сопротивлением резистора R10 и не зависит от времени удержания кнопки. Логические элементы DD4.3. и DD4.4. применены в целях улучшения качества формы выходных импульсов, что позволило достичь времени нарастания и спада управляющих импульсов порядка нескольких десятков наносекунд (определяется техническими характеристиками выходных микросхем генератора).
Литература:
-
С. А. Бирюков. Цифровые устройства на МОП-интегральных микросхемах. "Радио и связь", 1996 г., 192 с.
-
Н. А. Елагин, А. В. Ростов. Конструкции и технологии в помощь любителям электроники. "СОЛОН-Р", М., 2001 г., 106 с.
-
В. Л. Шило. Популярные цифровые микросхемы. "Радио и связь", 1989 г., 352 с.
-
О. В. Борисенко. Цифровой термостабилизатор воды в сосуде. "Радиоконструктор". - 2004, №12, - С. 29-32.
-
О. В. Борисенко. Генератор прямоугольных импульсов. "Радиомир". - 2005, №7 С. 30
-
О. В. Борисенко. Детектор скрытой проводки. "Радиомир". - 2005, №8, - С. 20-21.















