183780 (743629), страница 2
Текст из файла (страница 2)
Рисунок 4.6 Справочник «Курсы валют»
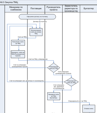
В качестве примера рассмотрим процедуру «Закупка ТМЦ» (Рисунок 4.7)
Рисунок 4.7- Фрагмент диаграммы процедуры «Закупка ТМЦ»
Для того чтобы определить время выполнения процедуры, заполним следующие временные параметры для всех ее действий:
-
«Время выполнения»,
-
«Единица времени выполнения»,
-
«Время ожидания»,
-
«Единица времени ожидания».
Например, для действия «Получение счета на ТМЦ» окно свойств с заполненными параметрами ФСА представлено на Рисунке 4.9 :
Рисунок 4.8- Параметры ФСА действия «Получение счета на ТМЦ»
Этап 3 – Ввод стоимости ресурсов
Для того чтобы выполнить любой процесс, необходимо затратить временные или материальные ресурсы. Ресурсами могут быть элементы классов «Субъекты» и «Объекты». Каждый ресурс характеризуется рядом стоимостных параметров, приведенных в окне свойств субъектов или объектов и сгруппированных в поле «Параметры стоимости» (Рисунок 4.10)
Рисунок 4.9-Заполнение параметров стоимости ресурса
Описание параметров стоимости ресурсов представлено в :
Таблица 4.1- Описание параметров стоимости ресурса
| Параметр стоимости ресурса | Описание |
| Цена | Задает стоимость материального ресурса. |
| Валюта цены | Задает единицу измерения значения параметра «Цена». Значение параметра выбирается из справочника «Единицы измерения». |
| Единица измерения | Задает единицу измерения количества материального ресурса. |
| Ставка в час | Задает стоимость использования временного ресурса в час. |
| Валюта ставки | Задает валюту значения параметра «Ставка в час». Валюта выбирается из справочника «Единицы измерения». |
| Количество рабочих часов в день | Задает количество рабочих часов в день. По умолчанию принимает значение 8. |
| Полезное использование рабочего времени в день, % | Задает процент полезного использования рабочего времени. По умолчанию принимает значение 80. |
Этап 4 – Назначение ресурсов на процесс
После того, как определена стоимость всех ресурсов, для процесса можно выбрать те ресурсы, которые используются при его выполнении. Для этого необходимо внести информацию об используемых ресурсах на закладки «Временные ресурсы» и «Материальные ресурсы» в «Параметрах ФСА» процесса.
Рисунок 4.10 Список «Временные ресурсы» процесса
Рисунок 4.11– Проведение имитации
После того, как все необходимые параметры и списки заполнены, можно запускать имитацию рассматриваемого процесса. Для этого необходимо открыть диаграмму процесса и нажать кнопку
, которая расположена на панели форматирования диаграммы процесса. Появится окно имитации (Рисунок 3):
Рисунок 4.12 Окно имитации
Этап 6 – Просмотр результатов имитации
Результаты имитации можно просмотреть в окне имитации:
-
параметры «Время выполнения» и «Стоимость процесса»;
-
гистограммы распределения времени и стоимости;
-
список «Детализация стоимости по ресурсам», в который попадают ресурсы, назначенные на процесс и его подпроцессы;
-
параметры «Стоимость процесса» и «Частота в рамках вышележащего процесса» для подпроцессов;
-
параметры имитаций подпроцессов, если был установлен параметр «Проводить имитацию для подпроцессов», а у подпроцессов – параметр «Рассчитывать по декомпозиции».
Расчет параметров «Время выполнения» и «Стоимость процесса»
Рассчитанные значения параметров «Время выполнения» и «Стоимость процесса» отображаются в поле «Параметры имитации».
Для имитируемого процесса время выполнения складывается из времени выполнения и времени ожидания подпроцессов с учетом частоты их повторений в рамках имитируемого процесса. Таким образом, время выполнения процесса определяется по формуле:
((Время выполнения + Время ожидания) * Частота в рамках вышележащего процесса),
где n – количество подпроцессов;
«Частота в рамках вышележащего процесса» – для процесса нотации IDEF0 всегда задается вручную пользователем, а для процесса нотаций Процедура, Процесс может определяться автоматически как среднее значение по результатам всех проведенных имитаций.
Стоимость процесса может быть задана вручную пользователем или рассчитана по результатам имитации. Стоимость процесса рассчитывается как сумма стоимостей всех его подпроцессов (с учетом частоты повторений подпроцессов в рамках процесса) и суммы стоимостей временных и материальных ресурсов, назначенных непосредственно на процесс. Если стоимость недекомпозированного процесса задана вручную, а также указаны ресурсы, используемые при его выполнении, в стоимости процесса учитывается только стоимость ресурсов.
Стоимость временных ресурсов = Ставка в час * Время выполнения подпроцесса * Частота в рамках вышележащего процесса * Количество * (Использование ресурса / 100).
Стоимость материальных ресурсов = Цена * Частота в рамках вышележащего процесса * Количество.
Если количество имитаций превышает 1 или запускается автоматический режим имитации, система рассчитывает стоимость и время выполнения процесса как средние значения в рамках всех проведенных имитаций.
Применению методов «имитационное моделирование» и «функционально-стоимостной анализ» при анализе моделей бизнес-процессов, созданных в программном продукте Business Studio.
Современные представления об управлении компанией базируются на том, что бизнес необходимо четко определять, измерять, анализировать и улучшать. Создание модели бизнес-процессов компании позволяет рассмотреть и осуществить первоначальный анализ деятельности. Более глубокий анализ бизнес-процессов возможно осуществлять, используя методы «имитационное моделирование» и «функционально-стоимостной анализ». Имитационное моделирование позволяет определить время, затрачиваемое на выполнение процесса, функционально-стоимостной анализ направлен на определение стоимости процесса.
Таким образом, была решена задача автоматизации проектирования бизнес – процесса нового вида изделия. Что позволит снизить затраты и сократить процесс по времени.
Список используемой литературы
Автоматизированные информационные системы бухгалтерского учета / Под ред. В.В. Дика. – М.: Финансы и статистика, 2007.
Автоматизированные информационные технологии в экономике / Под общ. ред. И.Т. Трубилина. – М.: Финансы и статистика, 2005.
Годин В.В., Корнеев И.К. Управление информационными ресурсами: 17-модульная программа для менеджеров «Управление развитием организации». Модуль 17. – М.: ИНФРА-М, 2007.
Евдокимов В.В. и др. Экономическая информатика. – СПб: Питер, 2006.
Информатика: Учебник / Под ред. проф. Н.В. Макаровой. – М.: Финансы и статистика, 2006.
Карминский А.М., Нестеров П.В. Информатизация бизнеса. – М.: Финансы и статистика, 1997.
Компьютерные технологии обработки информации / Под. ред. С.В. Назарова. – М.: Финансы и статистика, 1995.
Корнеев И.К., Машурцев В.А. Информационные технологии в управлении. – М.: ИНФРА-М, 2001.















