144236 (727638)
Текст из файла
8
Содержание
Введение
1. Планирование уровня механизации строительного производства и использования строительных машин
2. Планирование материально-технического обеспечения строительного производства
Заключение
Список использованных источников
Введение
Все более растущий в России объем и темп строительных работ для своего осуществления требует огромного количества материалов и квалифицированной рабочей силы. Малейшая экономия в каждом отдельном случае дала бы в общем масштабе огромные сбережения как материалов, так и рабочей силы, освобождая их тем самым для осуществления других задач.
Современное строительство невозможно без широкого применения машин и механизмов. Эффективность механизации определяется не только совершенством применяемых технических средств, но и рациональностью их подбора применительно к конкретным условиям.
Подбор машин и их количество зависят от конкретного вида работы, ее объема, условий выполнения и, естественно, технических характеристик и производительности каждой машины. Основная идея выбора вида и количества ведущих машин в таких расчетах обычно состоит в сопоставлении общей трудоемкости (машиноемкости) и желаемой продолжительности работ.
Целью планирования материально-технического обеспечения является бесперебойная, своевременная и комплектная поставка строительным организациям материальных и энергетических ресурсов для выполнения годовой производственной программы.
Таким образом, целью настоящей работы является изучение особенностей планирования уровня механизации и материально-технического обеспечения строительного производства.
Теоретическую и методологическую основу данной работы составила научная и учебная литература по экономике и планированию в строительстве таких авторов, как: В.В. Бузырев, Ю.П. Панибратов, И.В. Федосеев. Е.М. Ездакова, И.П. Савельева. Н.В. Чепаченко, Минина Л.С., Манаков Л.Ф. Шахпаронов В.В., Аблязов Л.П., Степанов И.В. и др.
1. Планирование уровня механизации строительного производства и использования строительных машин
Механизация работ крупной стройки представляет собой целую сеть взаимно переплетающихся между собой и связанных друг с другом процессов. Малейшая неувязка между ними немедленно вызывает простои тех или других механизмов. Поэтому механизация работ должна быть тщательно продумана и рассчитана не только в техническом и экономическом отношениях, но и в отношении возможности в данных реальных условиях применения тех или других механизмов. Но если система механизации должна соответствовать характеру сооружения и реальным условиям работы, то обратно — при составлении проекта сооружения необходимо в свою очередь считаться с имеющимся или возможным к получению оборудованием для механизации строительных работ.
В плане механизации строительного производства разрабатываются следующие показатели:
1. Уровень механизации
2. Определение потребности и строительных машинах на год.
3. Определение поставок и списание строительных машин.
4. Планирование годовых режимов работы строительных машин.
5. Планирование расходов на эксплуатацию строительных машин. Все показатели рассчитываются в натуральных единицах (кроме последнего).
В качестве исходных данных выступают:
1. Ведомость объемов работ.
2. Сведения о наличии машин и механизмов на начало планового года.
3. Проекты.
4. План технического развития.
5. Нормы выработки строительных машин. Уровень механизации:
Механизированный процесс предполагает, что все основные виды работ выполняются с помощью механизмов.
Комплексная механизация - это процесс, где все операции основные и вспомогательные выполняются с помощью механизмов.
Уровень механизации планируется исходя из достигнутого уровня механизации в базовом году; предстоящего пополнения парка строительных машин; планируемого повышения выработки строительных машин1.
где Омех. - объем работ данного вида, выполняемый механизированным способом в базовом году;
Р - прирост технической мощности парка машин, применяемых в плановом году по сравнению с базовым, %;
Р - прирост выработки машин, применяемых на данном виде работ;
Ообщ - общий объем работ данного вида, который должен быть выполнен в плановом году.
Расчет потребности в строительных машинах
Ообщ - общий объем работ, выполненный машинами данного вида в натуральных единицах;
Умех - уровень механизации, %;
Пгод - годовая эксплуатационная производительность машин на единицу технической мощности.
Для того чтобы определить общий объем работ необходимо располагать данными о физических объемах работ данного вида, способах их выполнения. Определяется исходя из ППР.
1. Определяются производственные процессы, требующие применения машин одного и того же вида.
где Умех - уровень механизации 1-го вида работ:
О - объем i-го вида работ;
Пчас часовая эксплуатационная производительность;
Тчас - количество часов работы в год.
Если в плановом году не намечается существенных изменений в структуре работ и в составе парка машин, то потребность можно определить:
где Н - среднесписочное количество машин данного вида в базовом году;
Ко - коэффициент, учитывающий изменение общего объема работ;
Ку- коэффициент, учитывающий изменение удельного веса данного способа производства работ (отношение удельного веса работ, выполняемых, машинами данного вида в отчетном периоде к удельному весу в плановом периоде);
Кв- коэффициент, учитывающий плановой изменение выработки машин по сравнению с фактическим.
Повышение выработки машин может достигаться в результате применения следующих мероприятий:
1. Для землеройных машин - возможность создания механизированных комплексов при разработке грунта экскаваторами.
При планировании комплексной механизации работ норма выработки комплекта машин определяется исходя из производительности ведущей машины. Остальные машины, входящие в состав данного комплекта, должны быть взаимосвязаны по основным параметрам таким образом, чтобы обеспечивалась бесперебойная работа всего комплекта
Число часов работы машины на год определяется в соответствии с установленным годовым и сменным режимами ее работы. Годовой режим работы представляет собой распределение общего календарного времени на время работы машин и время, когда она не работает, находясь в техническом обслуживании, ремонте, перебазировке и т.д.
2. Изменения категории разрабатываемых грунтов, изменения расстояния транспортировки грунта при использовании
землеройно-транспортных маши.
3. Изменение среднего возраста машин.
4. Изменение средней мощности машин.
5. Внедрение новых высокопроизводственных машин.
6. для кранов:
а) изменение уровня сборности;
Ъ) изменение этажности:
с) сокращение целосменных и внутрисменных потерь.
2. Планирование использования машин по времени и выработке.
Составляется баланс годового фонда времени работы машин.
Время перебазировки включает:
1. Простои машины после окончания работ на объекте до начала демонтажа.
2. Время на демонтаж, погрузку, транспортирование и разгрузку машины на новом объекте.
3. Время на монтаж и простои до начала работы:
Потери времени по метеоусловиям Новосибирска (V-температурная зона)
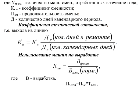
Техническое обслуживание и ремонт
Время нахождения машины в состоянии ремонта определяется в соответствии с графиком проведения планово-предупредительного ремонта.
ЕО - ежедневный осмотр, ТО - техобслуживание
ТР - текущий ремонт; КР - капитальный ремонт.
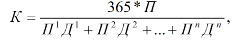
Определение коэффициента сменности парка
Итак, для обеспечения требующегося среднего числа машин необходимо рассчитать, какое их количество должно быть поставлено на объекты СО в течение планируемого периода дополнительно к имеющемуся на начало этого периода. Это количество определяется с учетом сроков поставки и необходимости замены машин, выбывающих в планируемом периоде вследствие физического износа по формуле:
где М - среднесписочное количество машин, требуемое на планируемый период;
М - наличие машин данного вида;
Кр- коэффициент, учитывающий равномерность поставок машин в течение планируемого периода;
А- количество машин, подлежащих списанию в связи с физическим и моральным износом.
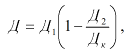
Коэффициент использования парка машин по времени
Планирование поставок и списания машин
При увеличении объемов СК/ГР расчет потребности в строительных машинах производится в конечном итоге для определения величины поставки машин для пополнения действующего парка.
где П - количество машин, подлежащих поставке в течение года;
М - потребность в машинах данного вида на годовую программу работ:
Н - наличие машин на начало планируемого года;
К - коэффициент равномерности поставки машин в течение года.
Количество машин, подлежащих списанию в течение года, определяется на основании данных о техническом состоянии машин с учетом нормативных сроков их службы.
Характеристики
Тип файла документ
Документы такого типа открываются такими программами, как Microsoft Office Word на компьютерах Windows, Apple Pages на компьютерах Mac, Open Office - бесплатная альтернатива на различных платформах, в том числе Linux. Наиболее простым и современным решением будут Google документы, так как открываются онлайн без скачивания прямо в браузере на любой платформе. Существуют российские качественные аналоги, например от Яндекса.
Будьте внимательны на мобильных устройствах, так как там используются упрощённый функционал даже в официальном приложении от Microsoft, поэтому для просмотра скачивайте PDF-версию. А если нужно редактировать файл, то используйте оригинальный файл.
Файлы такого типа обычно разбиты на страницы, а текст может быть форматированным (жирный, курсив, выбор шрифта, таблицы и т.п.), а также в него можно добавлять изображения. Формат идеально подходит для рефератов, докладов и РПЗ курсовых проектов, которые необходимо распечатать. Кстати перед печатью также сохраняйте файл в PDF, так как принтер может начудить со шрифтами.















