144236 (727638), страница 2
Текст из файла (страница 2)
Порядок планирования расходов на эксплуатацию строительных машин
В расходы на эксплуатацию строительных машин в СО включаются;
1. Расходы по эксплуатации собственных машин.
2. Расходы, связанные с использованием арендуемых машин
В случае если для выполнения механизированных работ привлекаются субподрядные организации, либо заключаются договора по оказанию услуг, расходов, связанных с эксплуатацией машин, не возникает.
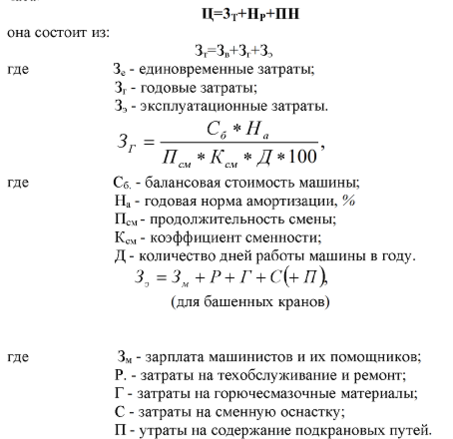
Рассчитывается планово-расчетная цена эксплуатации машино-часа.
Все рассчитывается на 1 час работы машины.
а) единовременные затраты связаны с доставкой, монтажом, демонтажем машин.
б) годовые затраты - амортизационные отчисления.
Заработная плата машинистов и их помощников определяется исходя из действующих в организации тарифных ставок, а также из требований, предъявленных к эксплуатации машин в соответствии с тарифно-квалификационным справочником: районные коэффициенты, все виды доплат в соответствии с трудовым законодательством (многосменная работа, выходные).
Накладные расходы определяются в % к прямым затратам по действующим нормам в данной организации.
Плановые накопления включаются в планово-расчетных ценах, если взаиморасчеты между организациями в ценах.
5. Формирование оптимальной структуры парка строительных машин.
Под рациональной структурой парка машин понимается их набор, в наибольшей мере соответствующий объемам и структуре выполняемых работ, условиям их выполнения, обеспечивающий выполнение запланированного объема работ в установленные сроки и с наименьшими закатами.
Имеется и различных групп работ; m - типоразмеров строительных машин.
Необходимо определить Хij - количество строительных машин го типоразмера, используемых на j-й группе работ, чтобы суммарные затраты по эксплуатации были минимальными.
2. Планирование материально-технического обеспечения строительного производства
Планирование МТО в составе годового плана решает следующие задачи:
1. Обеспечение бесперебойного снабжения качественными строительными материалами, деталями, конструкциями через систему связей с поставщиками.
2. Нормирование производственных запасов и оптимизация собственных оборотных средств в строительной организации. Проблемы текущего обеспечения строительными материалами решаются преимущественно на стадии оперативного планирования (месячное, декадное, идеальное).
При планировании материально-технического обеспечения решаются следующие основные задачи: определяется общая потребность строительной организации в материальных и энергетических ресурсах; объем поставок по объектам с выявлением форм снабжения (транзитной или с производственно-комплектовочных баз): источники поставки и закрепление строительных организаций за поставщиками, объем и сроки поставки материальных ресурсов в комплектах, контейнерах и пакетах.
Для определения потребности в материалах используются данные:
-
Годовой производственной программы.
2. Сведения о мощности собственных подсобных производств.
З. План технического развития.
4. Годовой план работы субподрядных организаций.
5. данные о фактических остатках материалов.
6. Производственные нормы расхода материалов.
7. Данные об уровне и динамике цен на основные виды ресурсов.
Планирование потребности в строительных материалах производится по объективной разбивке (на каждый объект отдельно).
Кроме общей потребности в материальных ресурсах на производство СМР, необходимо рассчитать потребность на следующие нужды:
1. Для работ, выполняемых за счет накладных расходов (техн. безопасности).
2. На производство работ в зимнее время.
3. На формирование производственных запасов.
4. На ремонтно-эксплуатационные нужды, исправление брака.
5. Страховой запас
Основные материально-технические ресурсы планируются в натуральных единицах измерения по укрупненной номенклатуры:
1. Конструкции бетонные и железобетонные.
2. Металлоконструкции.
3. Пиломатериалы, оконные и дверные блоки.
4. Металлопрокат.
5. Трубы.
6. Изоляционные материалы,
7. Кирпич.
8. Отделочные материалы.
9. Общестроительные материалы.
10. Электротехнические и кабельные материалы.
11. Сантехнические материалы и оборудование.
12. Строительные полуфабрикаты.
Основой для определения потребности в строительных материалах являются производственные нормы расхода, которые разработаны в разрезе отдельных видов СМР. При отсутствии всей необходимой информация по объектам допускается применение сметных норм.
Источниками покрытия потребности в строительных материалах являются следующие:
1. Поставки непосредственно с предприятий изготовителей.
2. Поставки через посреднические снабженческие организации.
3. Поставки заказчиков.
4. Продукция собственных подсобных производств.
5. Остатки на начало года:
Планирование производственных запасов материальных ресурсов осуществляется в рамках планирования оборотных средств (в денежном выражении), для получения необходимой информации о размерах запасов каждого вида материалов в натуральном выражении запасы рассчитываются в составе плана материально-технического обеспечения.
Для обеспечения непрерывности производства строительная организация должна иметь определенные запасы материалов. Запасы не должны быть большими, так как это приводит к росту расходов, связанных с хранением, замедлением оборачиваемости оборотных средств. С другой стороны, недопустимо и занижение запасов, так как это может привести к перерывам в работе и увеличению экономических потерь.
В связи с этим возникает проблема нормирования запасов. Нормы запасов могут определяться в днях или в абсолютном физическом выражении.
Текущий запас предназначается для обеспечения бесперебойного хода строительства между двумя очередными поставками (3 дня). Средневзвешенный, интервал поставок определяется:
Подготовительный запас - его норма равна минимально необходимому периоду для подготовки поступивших материалов к использованию в производстве.
Гарантийный (страховой) запас - предусмотрен для обеспечения бесперебойной работы в случае срыва очередной поставки (50% от текущего либо гарантийный запас устанавливается на основе анализа данных о срыве поставок за предшествующий период).
Сезонный запас - создается в отдаленных отдельных организациях (районах Крайнего Севера и т.д.).
Заключение
Итак, рассмотрев все поставленные перед данной работой вопросы, подведём итоги.
Механизированный процесс предполагает, что все основные виды работ выполняются с помощью механизмов. Применение механизмов в строительных процессах в первую очередь выявило огромное ускорение самого производства не только тех работ, которые выполняет денная машина, но и ряда других, с ней неразрывно связанных.
Механизация работ имеет еще и другое значение. При механизации резко меняется весь облик и характер производимых работ. При машинном способе обработки материалов, благодаря автоматичности и равномерности работы механизмов, получается более однородная и более высокого качества продукция, нежели в результате ручного труда.
Уровень механизации планируется исходя из достигнутого уровня механизации в базовом году; предстоящего пополнения парка строительных машин; планируемого повышения выработки строительных машин.
При планировании материально-технического обеспечения решаются следующие основные задачи: определяется общая потребность строительной организации в материальных и энергетических ресурсах; объем поставок по объектам с выявлением форм снабжения (транзитной или с производственно-комплектовочных баз); источники поставки и закрепление строительных организаций за поставщиками, объем и сроки поставки материальных ресурсов в комплектах, контейнерах и пакетах.
Кроме общей потребности в материальных ресурсах на производство СМР, необходимо рассчитать потребность на следующие нужды: (для работ, выполняемых за счет накладных расходов, на производство работ в зимнее время, на формирование производственных запасов, на ремонтно-эксплуатационные нужды, исправление брака, страховой запас).
Список использованных источников
-
В.В. Бузырев, Ю.П. Панибратов, И.В. Федосеев. Планирование на строительном предприятии. М., 2006.
-
В.В. Бузырев, И.В. Федосеев, Е.М. Ездакова, И.П. Савельева. Планирование на строительном предприятии. Практикум. М., 2007.
-
В.В. Бузырев, А.П. Суворова, И.В. Федосеев, Н.В. Чепаченко. Экономика строительства. М., 2007.
-
Материально-техническое обеспечение строительства в 2 томах. Т. 1. М.: Стройиздат. 1991.
-
Минина Л.С., Манаков Л.Ф. Особенности планирования деятельности строительного предприятия. Новосибирск: НГСАУ, 2004.-96 с.
-
Шахпаронов В.В., Аблязов Л.П., Степанов И.В. Организация строительного производства. Справочник строителя. М.: Стройиздат 1993.
-
Экономика строительства. / Под редакцией Степанова И.С. М.: Юрайт. 1997.
-
Экономия материальных ресурсов в строительстве / Н.Т. Архипец. М.: Стройиздат. 1988.
1 Минина Л.С., Манаков Л.Ф. Особенности планирования деятельности строительного предприятия. Новосибирск: НГСАУ, 2004.—96 с.















