135498 (722144), страница 3
Текст из файла (страница 3)
По способу формирования тактовых импульсов устройства синхронизации с вынужденной синхронизацией подразделяются на разомкнутые (без обратной связи) и замкнутые (с обратной связью).
Разомкнутые устройства поэлементной синхронизации
В разомкнутых (резонансных) устройствах синхронизации синхросигналы (тактовые импульсы) выделяются непосредственно из информационной последовательности элементов.
Формирование синхроимпульсов обеспечивается на основе выделения из принятой последовательности элементов сигнала с частотой f = 1 / t0 элементов с помощью высокоизбирательных резонансных контуров с частотой настройки 2fт= 1/t0. Для формирования частоты 2fт используют нелинейные преобразователи сигнала. К достоинствам резонансных систем следует отнести простоту реализации, к недостаткам – сильную зависимость точности синхронизации от статической структуры текста и искажений единичных элементов; нарушение синхронизма при кратковременных перерывах связи.
3.2.Разомкнутые устройства поэлементной синхронизации
В разомкнутых (резонансных) устройствах синхронизации синхросигналы (тактовые импульсы) выделяются непосредственно из информационной последовательности элементов.
Рис.3.2. Структурная схема резонансного устройства поэлементной синхронизации
Формирование синхроимпульсов обеспечивается на основе выделения из принятой последовательности элементов сигнала с частотой f = 1 / 0 элементов с помощью высокоизбирательных резонансных контуров с частотой настройки 2fт= 1/0. Для формирования частоты 2fт используют нелинейные преобразователи сигнала. К достоинствам резонансных систем следует отнести простоту реализации, к недостаткам – сильную зависимость точности синхронизации от статической структуры текста и искажений единичных элементов; нарушение синхронизма при кратковременных перерывах связи.
3.3.Замкнутые устройства поэлементной синхронизации
Замкнутые устройства синхронизации широко используются в низко – и среднескоростных системах связи.Замкнутые устройства синхронизации разделяются на два подкласса: с непосредственным воздействием на задающий генератор синхроимпульсов и с косвенным воздействием.
Устройства синхронизации с непосредственным воздействием на частоту генераторов по способу управления делятся на две группы:
1) устройства с дискретным (релейным) управлением, в которых управляющее устройство дискретно изменяет управляющий сигнал время от времени. В интервалах между подстройками управляющий сигнал остаётся постоянным и зависит от величины расхождения по фазе;
2) устройства с непрерывным (плавным) управлением, в которых управляющее устройство непрерывно воздействует на генератор синхроимпульсов, а
управляющий сигнал пропорционален величине расхождения фаз.
ТИ
L1
С1 L0
C0
Рис. 3.3. Структурная схема устройства синхронизации с дискретным управлением
Особенность устройства синхронизации с непрерывным (плавным) воздействием на генератор синхроимпульсов состоит в том, что зависимость изменения частоты от расхождения фаз во времени будет иметь плавный характер. Для управления частотой генератора используют управляемый реактивный элемент (варикап). Благодаря плавному изменению частоты и фазы можно добиться более высокой точности поддержания синфазности, чем при дискретном управлении.
Достоинством таких устройств синхронизации является относительная простота реализации, особенно на высоких скоростях работы. К недостаткам следует отнести: небольшую точность синхронизации; трудность обеспечения высокой стабильности вследствие паразитных ёмкостей, возникающих за счёт подключения к контуру генератора реактивного элемента; выход из синхронизма системы при перерыве связи.
В устройствах синхронизации с косвенным управлением фаза подстраивается в промежуточном преобразователе ПП (рис. 1.4), через который проходят импульсы от задающего генератора.
Т
И
Рис. 3.3.1. Структурная схема устройства синхронизации с косвенным управлением частоты генератора
Устройства синхронизации без непосредственного воздействия делятся на два вида:
1) устройства, в которых промежуточное устройство представляет собой делитель частоты с переменным коэффициентом деления частоты;
2) устройства, в которых в процессе корректировки фазы производится добавление или вычитание импульсов на выходе делителя частоты.
ТИ
Опережает
Отстаёт
Рис.3.3.2 Структурная схема устройства синхронизации, использующего делитель частоты с переменным коэффициентом деления
На рис.3.3.2. приведена структурная схема устройства синхронизации, использующего делитель частоты с переменным коэффициентом деления. В процессе корректирования фазы возможны только два состояния устройства: первое, когда ТИ приёмника смещены вправо относительно ЗМ, т.е. приёмник «отстаёт»; второе, когда ТИ смещены влево относительно поступающих ЗМ, т.е. приёмник «спешит». Рассмотренное устройство синхронизации можно отнести к устройствам с двухпозиционным управлением.
Устройства синхронизация без непосредственного воздействия на генератор с добавлением и вычитанием импульсов на входе частоты относят к трёхпозиционным (рис.3.3.3.). Здесь возможны три случая: импульсы от генератора без изменения проходят на вход делителя частоты ДЧ; к последовательности импульсов, поступающих от генератора ,добавляется один импульс; то же, исключается один импульс.
ФД
ТИ
Рис.3.3.3. Структурная схема устройства синхронизации с добавлением и вычитанием импульсов на входе делителя частоты
3.4.Методы групповой синхронизации
Этот вид синхронизации имеет исключительно значение, так как нарушение синхронизма приводит к неправильному декодированию кодовых комбинаций.
В случаях передачи информации в течение сравнительно короткого времени и при использовании равномерного кодирования, для обеспечения групповой синхронизации достаточно определить начало сеанса связи и послать сигнал пуска (стартовый сигнал) перед передачей информации в канал связи. Такой метод одноразовой передачи синхронизирующей информации называют безмаркерным методом групповой синхронизации. Метод, при котором специальные сигналы, позволяющие отделить одну кодовую комбинацию от другой, посылаются в течение всего сеанса связи, называется маркерным.
Безмаркерный метод групповой синхронизации можно использовать только при синхронном способе передачи.
а)
tФ tФ
б)
Рис. 3.3.4. Схема организации связи при безмаркерном методе групповой синхронизации (а) и временная диаграмма работы устройства синхронизации (б)
Недостатки безмаркерного метода: необходимость прекращения передачи информации после любого нарушения группой синхронизации; отсутствие постоянного контроля синхронизма приёмника относительно передатчика; необходимость наличия обратного канала для передачи информации о рассинхронизации приёмника. Преимущество безмаркерного метода состоит в том, что фазирование осуществляется без существенного снижения скорости передачи информации.
Маркерный метод можно использовать как при синхронном, так и при стартстопном методах передачи. На рис.3.3.5.,а приведена структурная схема синхронной системы, использующей маркерный метод групповой синхронизации, а на рис. 3.3.6.,б представлена его временная диаграмма.
а)
Время цикла
б)
Рис.3.3.7. Схема организации связи в синхронной системе, использующей маркерный метод групповой синхронизации (а) и временная диаграмма работы устройства синхронизации (б)
Алгоритм работы устройства состоит в следующем. От источника сообщение поступает на накопитель и с помощью щетки распределителя считывается n элементов в канал связи. На (n + 1) –м такте считываются элементы маркера, поступающие от датчика маркера. В данном случае за цикл передачи считывается один элемент маркера, который находится в конце кодовой комбинации. На приёме кодовая комбинация с помощью щетки распределителя приёмника записывается элемент за элементом на Нпр. К (n+1) – му выходу распределителя подключён приёмник маркера, выход которого соединён с управляющим устройством УУ. При расхождении распределителей по фазе маркер не поступает на приёмник маркера и УУ смещает щетку распределителя приёма на один шаг. Синхронизм в такой системе контролируется на протяжении всего сеанса работы, так как в каждом цикле передачи имеется элемент маркера.
На рис.3.3.8. приведены структурная схема и временная диаграмма стартстопной системы, которая относится к системам с маркерным методом групповой синхронизации.
а)
Время цикла
б
)
Рис. 3.3.8. Схема организации связи в стартстопной системе, использующей маркерный метод групповой синхронизации (а) и временная диаграмма работы устройства синхронизации (б)
Отличительной особенностью данной схемы по отношению к синхронной является то, что маркер представляет собой совокупность двух элементов: элемента «Старт», с которого начинается каждая стартстопная кодовая комбинация, и элемента «Стоп», которым кодовая комбинация заканчивается.
Преимуществом маркерного метода групповой синхронизации состоит в том, что при передаче информации осуществляется постоянный контроль за синхронизмом передатчика и приёмника. Недостатком маркерного метода является большее, чем при безмаркерном снижение информационной скорости передачи информации.
3.5.Система тактовой синхронизации
Для приема синхронных цифровых потоков передаваемых по каналам связи тем или иным методом манипуляции необходима надежная тактовая синхронизация. Система тактовой синхронизации должна обеспечивать жесткую «привязку» фронтов тактовых импульсов к принимаемой информационной последовательности (а именно, к середине тактовых интервалов) даже при наличии в ней достаточно длинных серий единиц и нулей.
При необходимости требуемая форма колебания достигается подбором постоянной времени времязадающих цепей одновибраторов.
На этом настройка системы заканчивается. Остается лишь проверить наличие в ней синхронизма. Для этого потребуется двухлучевой осциллограф.
4. Системы РОС
4.1.Системы с ожиданием сигнала ОС (РОС-ОЖ)
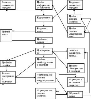
Системами передачи дискретной информации с ОС называют системы, в которых ли повторение ранее переданной происходит лишь после приема сигнала ОС. Во втором варианте (РОС-ОЖ) сразу производится i-кратная передача комбинации, а передача следующей комбинации или (i+1)-я передача ранее переданной осуществляется после приема соответствующего сигнала ОС.
Рис4.1. Структурная схема системы с РОС – ож
Рис.4.1.1. Структурная схема алгоритма системы с РОС-ож
3
5
От ИС
















