5416-1 (709576)
Текст из файла
Программная система для e-обучения и контроля знаний при помощи закрытых тестов
И.С. Нонинска
Технический Университет, София, Болгария
Введение
Системы e-обучения становятся неотъемлемой частью образования в университетах. Им приходиться решать множество проблем, как например: выбор организационной модели системы; техническое и программное обеспечение; изготовление перечня учебных программ для основных специальностей; организация и контроль доступа пользователей – студентов и университетских преподавателей и т.д. Особое значение также принимает контроль и оценка знаний при помощи тестовых систем (Barbara, 1997; URL 1; URL 2). Существуют несколько видов тестов, которых можно реализовать в среде Интернет. Первая группа состоит из открытых вопросов, которые позволяют обучающим отвечать свободно. Открытые тесты дают дополнительную возможность включить разные схемы, описать структуры и сделать выводы. Вторая группа использует закрытые вопросы и соответствующие закрытые тесты. Они обеспечивают несколько ответов для каждого вопроса, и в общем случае только один из них является правильным. Тесты, которые не содержат вопросов, а дают только некоторые суждения (тезы) и предусматривают один из двух противоположных ответов (верно/неверно), называются альтернативными. Четвертая группа включает тесты с вопросами, для каждого из которых возможные ответы очень близкие по содержанию, но только один из них является наиболее правильным. Такие тесты называют тесты с множественным выбором. Последняя группа тестов осуществляет контроль знаний, используя вопросы, для которых можно создать перечень всех возможных ответов, имея ввиду некоторую последовательность (логическая, хронологическая и т.д.). Такие тесты называют списочными тестами [Sherry, 1996; URL 3].
В настоящей статье представлена программная система, которая выполняет дополнительное обучение студентов компьютерных специальностей в Интернет и контроль знаний обучаемых при помощи тестов, в основном, закрытых тестов. Основной функциональный принцип работы предусматривает идентификацию пользователей и динамический вероятностный выбор из разных комбинаций тестов в зависимости от их сложности. Результаты используют для предварительной оценки обучаемого и показывают, какие дополнительные темы ему нужно подготовить, чтобы успешно сдать экзамен. Предусматриваются также промежуточные (до 3) проверки знаний и только один итоговый экзамен, при помощи которого система определяет результат обучения, после чего студенту добавляется соответствующее число кредитов.
Проектирование и реализация обучающих программ
Для системы разработаны несколько основных модулей, при помощи которых организована гиперсреда, где выполняются процессы обучения и контроля знаний. Преподаватели используют для обучения и проведения экзаменов следующие группы материалов:
учебник, содержащий полный учебный курс и подготовленный в соответствии с национальными и международными рекомендациями;
лекционные материалы, содержащие самые новые теоретические и практические достижения в данной предметной области;
справочник, который извлекает самое главное из учебных и лекционных материалов и дает короткое объяснение. Можно сказать, что если справочник организован как надо, он выполняет в системе роль энциклопедии;
лабораторный практикум, предоставляющий примеры алгоритмов, модели и все необходимые учебные задания для самостоятельной работы;
закрытые тесты, которые в основном предназначены для самопроверки знаний, но также позволяют преподавателям сделать выводы о результатах обучения.
Проектирование системы было разделено на несколько этапов. На каждом этапе использовались соответствующие компьютерные технологии и средства. Результат выполнения определенного этапа служил основой для реализации следующего. Каждая гиперсреда создавалась, используя подход к проектированию, который состоит из шести этапов, а именно:
Определение типа обучающей программы, формулирование цели и задач программы, и необходимых средств для ее реализации.
Выбор материалов, подлежащих включению в программу. Обычно используют разнотипную информацию – текстовую, визуальную и речевую. Поэтому необходимо подготовить соответствующие тексты, компьютерные файлы, иллюстрации, графики, мультимедийные фрагменты (звук, видео, анимация).
Создание подробно описанного сценария для разработки модуля. Особое внимание обращается на возможность гибкого общения с пользователями. На этом этапе организуется логика программы и выдвигаются основные идеи для обеспечения эффективности реализации. Здесь возможно использование не только обычных средства, но и специализированного языка для моделирования – UML (Unified Modeling language).
Автоматизированная обработка материалов и включение их в обучающую программу. На этом этапе создают и редактируют файлы – текстовые, графические, видео, аудио и HTML-файлы. Здесь широкие возможности дает сама операционная система, например: в MS Windows можно использовать Notepad, Sound Recorder and MS Paint; для компьютерной графики и анимации – Autodesk, Adobe PhotoShop; для Web-редактирования FrontPage.
Разработка и отладка программы. После анализа результатов, возможно внесения некоторых изменений, которые дополняют процессы, связанные с выбором материалов и с подготовкой сценария.
Подготовка методических материалов, необходимых для разных категорий пользователей, прежде всего преподавателей и обучаемых.
Информационное содержание системы предназначено для студентов, которые изучают криптографию. Все обучающие модули состоят из лекционных материалов, относящихся к обеспечению целостности данных, конфиденциальности информации и аутентификации источника данных. Включены также примеры программ для реализации основных алгоритмов, указания и решения тестовых задач. В качестве среды подготовки содержания применяется пакет MathType / Microsoft Office, а рабочий сервер реализован при помощи Apache Tomcat 4.0. Все обучающие модули по криптографии представлены в системе как HTML-файлы, а база данных структурирована под управлением СУБД MySQL. Важное место занимает тестовая подсистема, которая применяет закрытые тесты для контроля знаний и дает возможность использовать, если необходимо, и мультимедиа – аудио и видео файлы. Для этого необходимы браузер Internet Explorer v.4 или выше и Microsoft Media Player v.6 или выше.
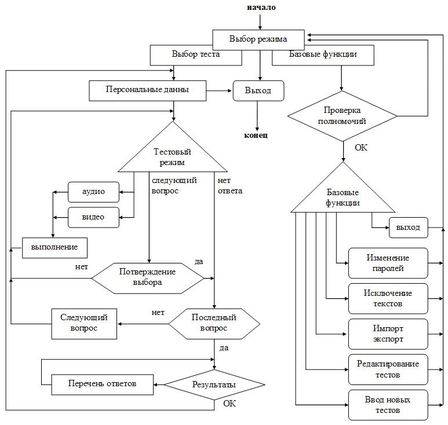
На рисунке показана функциональная блок-схема подсистемы тестирования.
Рис. Функциональная схема подсистемы тестирования.
Предусмотрены три основные режимы работы: ввод персональных данных пользователей; тестовый режим и базовые функции. Для обучаемых доступны только первые два режима. Остальные пользователи – прежде всего преподаватели могут использовать некоторые из базовых функций после проверки их полномочий. Контроль работы с системой осуществляет Администратор защиты. Ему приходится также следить за правильным использованием всех режимов и прежде всего определять тип и число базовых функций системы.
Пользователи, которые выполняют функции обучающих – преподаватели, лекторы и ученые получают от Администратора полномочия работать с первыми двумя базовыми функциями: ввод новых тестов и редактирование тестов. Ниже предлагается подход к организации обновления содержания закрытых тестов. На этой основе разработан программный модуль для реализации в обучающих системах, использование которого позволяет преподавателям легко добавлять либо удалять необходимую информацию.
Алгоритм и программный модуль для обновления содержания тестов
Работа алгоритма заключается в следующем.
Создается перечень всех тем, подтем, тестов либо примеров для обновления. Здесь можно включить и новые для системы компоненты для обучения и проверки знаний.
Содержание компонентов первого этапа реализуется в виде doc-файлов, используя прежде всего Microsoft Word. Можно использовать также Microsoft Equation и MathType.
Выполняется программный модуль для обновления содержания. Чаще всего он применяется к тестам, но его легко можно использовать и в случаях, когда приходится изменить некоторую часть существующих тем.
Создаются новые темы/подтемы. На этом этапе необходимо согласовать новое содержание и установить связь с соответствующими тестами в системе.
Все темы/подтемы, реализованные как doc-файлы на этапе (2), включаются в систему, используя функцию для конвертации файлов в HTML-формат.
Исключение тем/подтем либо некоторых из тестовых вопросов. Этот этап выполняется в зависимости от содержательной информации.
Программный модуль для обновления содержания состоит из нескольких функций. Самые важные из которых:
функция для конвертации doc-файлов в HTML-формат;
функция для автоматического генерирования программного текста. Программа EcmaScript дает возможность динамически изменить содержание Web-сайта. Этот скрипт применяется также при создании HTML-файлов для навигации и для изменения содержания;
функция управления файлами в системе;
функция организации интерфейса пользователей.
Программный модуль реализован, используя среду программирования Visual C++ v.6.0. Предусматривается также применение и некоторых из библиотек MS Word (например, объектной библиотеки, доступной через Project References / Visual Basic).
Лекционные материалы и все остальные электронные учебные пособия, также как и тестовые вопросы относятся к темам из области “Криптографии”. При помощи программного модуля для обновления содержания преподаватель может дополнять и изменять их. В систему также включены: учебная программа, аннотация и рекомендуемая литература. Для контроля знаний подготовлено 150 вопросов, из которых модуль, работающий как генератор случайных чисел, каждый раз выбирает новую комбинацию из 20 вопросов. Обучаемые имеют возможность использовать тестовую подсистему не более трёх раз в процессе обучения. Потом им необходимо сдать экзамен, для чего они выполняют тест, и полученный результат участвует с коэффициентом 0.8 при вычислении оценки.
Пример
Каждый верный ответ оценивается пятью баллами. Максимальный результат теста может быть 100. Соответствующие оценки полученных результатов после окончания теста приведены в таблице.
| СУММА | ОЦЕНКА |
| 0 до 35 | 2 |
| 40 до 45 | 3 |
| 50 до 60 | 4 |
| 65 до 70 | 5 |
| 75 до 100 | 6 |
Таблица. Зависимость баллов и оценок.
В системе создана база данных (БД), которая сохраняет необходимую информацию для анализа результатов использования основных модулей. В структуру БД включены следующие таблицы:
таблица Администратора, при помощи которой осуществляется управление доступом;
таблица с информацией об обучаемых – персональные данные для идентификации. Вход в систему выполняется после проверки полномочий. Доступ к информации, связывающей конкретного пользователя с его данными имеет только Администратор, а каждому пользователю приходиться вводить правильно свои User Name (имя пользователя) и Password (пароль);
таблица с правильными ответами ко всем вопросам. Каждый вопрос имеет свой трехзначный числовой код. Права доступа к этой таблице имеют только обучающие;
таблица, которая содержит результаты работы студентов (включены данные о промежуточных и финальном тестировании). После успешного экзамена результаты записывают в другую таблицу – архив.
Заключение
Программная система для e -обучения и контроля знаний разработана с целью создать новую структуру, где особое значение принимают самообразование и самооценка обучаемых. Она является частью проекта виртуальной кафедры для обучения студентов в области компьютерных систем и информационных технологий. Далее эту систему можно совершенствовать в разных направлениях: добавлять новые задания и мультимедsийные решения для типовых задач и курсовых проектов; создать архив сообщений, вопросов и ответов, обсуждений курсовых заданий и проектов студентами прошлых лет; организовать гибкое оперативное взаимодействие между основными пользователями; включить список Web-адресов, имеющих отношение к даному курсу и т.д.
Список литературы
[Barbara, 1997] Barbara M. How to Design and Manage a Successful Distance Education Course // ASSE PRIZM. February 1997. – Р. 18 - 22.
[Sherry, 1996] Sherry L. Issues on Distance Learning // International Journal of Distance Education 1996. – v 4. No 1. – P. 337 – 365.
[URL 1] University of Idaho. Distance Education at a Glance. / URL – http://www.uidaho.edu/evo/distglan..html
[URL 2] Rossman P. The Future of Higher Education. / URL – http://ecolecon.missouri.edu/globalresearch/chapters/index.html
[URL 3] Monash University – Australia. A System for Distance Learning. / URL – http://www.monash.edu.au/informatics
Характеристики
Тип файла документ
Документы такого типа открываются такими программами, как Microsoft Office Word на компьютерах Windows, Apple Pages на компьютерах Mac, Open Office - бесплатная альтернатива на различных платформах, в том числе Linux. Наиболее простым и современным решением будут Google документы, так как открываются онлайн без скачивания прямо в браузере на любой платформе. Существуют российские качественные аналоги, например от Яндекса.
Будьте внимательны на мобильных устройствах, так как там используются упрощённый функционал даже в официальном приложении от Microsoft, поэтому для просмотра скачивайте PDF-версию. А если нужно редактировать файл, то используйте оригинальный файл.
Файлы такого типа обычно разбиты на страницы, а текст может быть форматированным (жирный, курсив, выбор шрифта, таблицы и т.п.), а также в него можно добавлять изображения. Формат идеально подходит для рефератов, докладов и РПЗ курсовых проектов, которые необходимо распечатать. Кстати перед печатью также сохраняйте файл в PDF, так как принтер может начудить со шрифтами.
















