mydiploma (708400), страница 2
Текст из файла (страница 2)
На практике применяют различные формы проведения маркетинговых исследований, классификация которых осуществляется по следующим критериям.
1 По виду объекта исследования - например, при исследовании рынка это исследование рынков сбыта, рынков производительных сил, рынка капитала и т.д.; исследование внутренней среды фирмы; исследование окружающей среды.
2 По территориальному признаку - например, при исследовании рынка это региональное, национальное, интернациональное исследование.
3 По временному признаку - например, для исследования рынка это ретроспективное, оперативное (текущее), диагностическое, прогнозное исследование.
4 По продуктивному (вещевому) признаку - например, для исследования средств производства, средств потребления, услуг.
5 По виду показателей, характеризующих объект исследования, которые делятся на объективные исследования, - например, для исследования сбыта это цена, объем продаж, структура спроса, и на субъективные исследования - например, для исследования сбыта это возраст, пол, профессия.
6 По способу получения данных и информации - первичные, полевые и вторичные, кабинетные, маркетинговые исследования.
Приведенная классификация форм проведения маркетинговых исследований является рекомендательной. На практике возможны и другие формы маркетинговых исследований, которые могут быть опосредованы конкретной информационной системой, имеющей место при организации маркетинговой деятельности.
Один из вариантов классификации информации об окружающей среде фирмы представлен на рисунке 3.
Рисунок 3. Информационное поле в среде маркетинговых исследований
1.2 Процесс маркетингового исследования
Как уже говорилось ранее, маркетинговое исследование - это вся деятельность по сбору и обобщению информации для принятия маркетинговых решений, которые обусловлены процессом функционирования всякого бизнеса и маркетинговой деятельности как его основного элемента.
До начала маркетингового исследовательского процесса должны быть четко определены потенциальные причины, симптомы проблемы и общая потребность в информации для решения этой проблемы. Требуется установить, в каком виде необходима информация, для чего она будет использована - например, для решения проблем с состоянием вещей, продукта или для выявления причинно-следственных связей между переменными, различными факторами, которые оказывают или могут оказывать влияние на состояние продукта с точки зрения маркетинга.
Как только проблемы исследования определены, открывается возможность формирования конкретных гипотез. При этом ценность исследования тем выше, чем более четко продуманы структура и гипотезы, корректно определены переменные и применен творческий подход к процессу исследования.
Несоблюдение этой последовательности может свести процесс исследования к механическому сбору данных, не охваченному главной целью исследования - устранение разницы между желаемыми и существующими состояниями вещей или связями между переменными факторами в системе управления. Таким образом, первичная фаза маркетингового исследования - это дизайн. Дизайн - это проектирование и конструирование процесса исследования, разработка его модели. Эта фаза должна предшествовать началу поиска данных, их анализу и подготовке информации.
Дизайн, разработка проекта исследования закладывают начало для изменений окружающего предпринимательство мира еще до того, как начались поиск данных, их анализ и формирование информации, задолго до того, как сформировано и реализовано маркетинговое решение. В этой связи дизайн меньше всего направлен на процесс исследования и все больше на те изменения, которые должны претерпеть субъекты маркетинговой системы или вся система в целом.
Дизайн требует тщательного, внимательного рассмотрения проблемы и тех целей, которые следует интегрировать со временем и ресурсами, которые имеются или должны иметься в распоряжении в процессе исследования.
Разработка дизайна обычно требует:
-
наличия утвержденной генеральной цели и оперативных целей;
-
связи генеральной и оперативных целей с поставленной проблемой;
-
обоснования формы, полученных результатов и направлений их использования;
-
выбора и описания методов для достижения целей исследования;
-
разработки календарного или сетевого графика для всего процесса;
-
планирования и расстановки персонала, участвующего в разработке проекта исследования, а также организации административного контроля за ходом проектирования;
-
определения бюджета с разбивкой по статьям расходов, при необходимости с разбивкой во времени;
-
подготовки формы и содержания окончательного документа в виде отчета или пояснительной записки.
В дизайне предопределяются потребности, которые должны быть реализованы, а также фиксируется, как и когда осуществляется процесс исследования. В этой связи одним из главных требований дизайна является обеспечение научности и экономичности поиска требуемых данных.
Перед тем как приступить к конструированию процесса маркетингового исследования, дизайн должен быть спроектирован. В процессе проектирования дизайна следует придерживаться определенной техники и технологии. Для этого часто требуется подготовить ответы на такие вопросы:
-
Какие данные необходимы для создания требуемой информации?
-
Где лучше получить вторичную информацию - из внутренних или из внешних источников?
-
Требуется ли дополнительно, кроме вторичной информации, получение данных за счет первичной информации?
-
Какие статистические методы и модели потребуются для обработки вторичной информации?
-
Какие исследования следует провести, чтобы получить первичную информацию?
-
Какие переменные факторы будут измеряться при исследовании и с помощью каких приемов? Какие анкеты для опроса будут использоваться (структурированные, неструктурированные)?
-
Какие вопросы задать и как контактировать с респондентами?
-
Каковы выборка исследования, размер панели?
-
Какие методы анализа полученных данных будут применяться?
-
Определены ли форма, вид и структура отчета о проведении исследования?
-
Сколько времени и затрат потребуется для выполнения исследования?
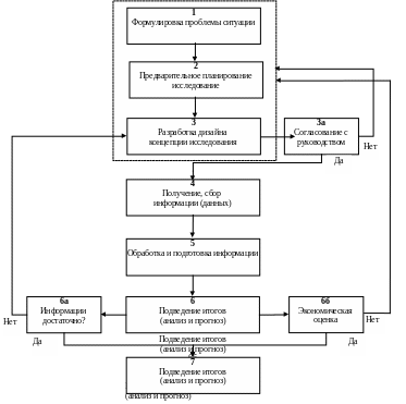
Дизайн маркетингового исследования может рассматриваться как проект организации и проведения маркетингового исследования (смотри рисунок 4). В процессе организации маркетингового исследования обычно выделяют несколько этапов построения дизайна.
Первый этап - ознакомление с проблемой ситуации и задачами, которые поставлены менеджером перед маркетологом - исследователем. Здесь формируется первое представление о возможностях исследования, о наличии аналогичных исследований, их затратности, о возможных трудностях, которые могут быть связаны с видом, объемом и качеством маркетингового исследования. Исходя из основных посылок выясняются следующие вопросы:
-
Какой объем исследований следует провести, потребуется ли глубокое или широкое исследование?
-
Соизмеримы ли будут полученные результаты исследования (их эффект) с предполагаемыми затратами на их проведение?
-
Существуют ли для исследуемой проблемы или аналогичной проблемы готовые решения, предложения и заключения?
Рисунок 4 Схема разработки маркетингового исследования
Какого уровня значимости должна быть получена информация в результате исследования?
-
Каковы обоснование и формирование постановки задач исследования?
-
Каковы временные ограничения по представлению результатов исследования?
Второй этап - предварительное планирование исследования, а именно: проверка полученных на первом этапе представлений о методическом и временном процессах исследования. Здесь следует дать ответы на такие вопросы:
-
Какая, в каком количестве, и какого качества потребуется информация?
-
Какие источники информации имеются в распоряжении?
-
Потребуется ли наряду с проведением вторичного исследования организация первичных исследований, а если потребуется, то будут или нет привлекаться к исследованию специализированные институты или другие организации по маркетинговым исследованиям?
-
Какие методики будут применяться для анализа и прогноза? Возможно ли использование ЭВМ для получения и обработки данных исследования?
-
На какие максимальные и временные затраты можно рассчитывать при заданном объеме исследований?
После ознакомления с исходной ситуацией следует выяснить, возможно ли достижение информационных целей собственными силами; требуется ли подключение специализированных организаций к частичному маркетинговому исследованию. Это целесообразно, когда необходимо дополнительное первичное маркетинговое исследование, имеется опасность субъективного влияния на результаты исследований, а исследование должно остаться анонимным.
Практика показывает, что в большинстве случаев подключение внешних организаций по исследованию маркетинговых процессов является эффективным не только для малых и средних предприятий, но и для крупных фирм и объединений.
Третий этап - разработка рабочей концепции проведения исследования. Он осуществляется независимо от того, будет ли исследование проводиться собственными силами или же с привлечением специализированной организации. Рабочая гипотеза проведения исследования структурно может включать такие разделы, как:
-
продукт, номенклатура продуктов, системы установки. Здесь обращается внимание на то, имеются ли на рынке подобные товары или выводятся на рынок новые товары аналогичного назначения;
-
определение главного назначения товаров: инвестиционного или производственного назначения, длительного (автомобили, телевизоры, стиральные машины и др.) и краткосрочного потребления (продукты питания, услуги и др.);
-
система обеспечения качества: уровень техники, показатели производительности, дизайн, цены, отношение цен и производительности и другие свойства;
-
потенциальные покупатели (потребители): промышленность, торговля, общественные заказчики и прочие, включая конечных пользователей товаров, потребительские группы, отдельных покупателей;
-
характеристика снабжения рынка. Время ввода на рынок и вывода с рынка товаров с учетом, динамики процесса их производства;
-
система сбыта продукции (пути сбыта, сбытовые организации): самостоятельная поставка конечному потребителю, торговля в розницу, оптовая торговля. Характеристика специалистов или предприятий сбыта, отраслевая направленность сбыта, система распределения, региональные трудности и проблемы сбыта;
-
конкуренция: общая ситуация конкурентной среды, положение на рынке основных конкурентов.
Приведенная выше структура рабочей гипотезы может быть рекомендована при проработке проекта исследования, например рынка. Однако могут быть и другие схемы разработки рабочей концепции. Задача состоит в том, чтобы облегчить собственной фирме формирование эффективных связей с рынком или окружающей средой, со всеми субъектами маркетинговой системы.
В любом случае, следует иметь в виду, что всякая схема процесса построения рабочей концепции может облегчить выработку предварительных предложений и методических положений, которые формируют представление о текущих и перспективных потребностях и затратах.
После положительного согласования рабочей концепции и утверждения дизайна исследования руководством (заказчиком) переходят к четвертому этапу маркетингового исследования - формированию информации.
На четвертом этапе осуществляются предварительное обоснование и выбор путей и методов сбора маркетинговой информации. Обращается внимание на экономичность путей получения информации, представительность источников информации, важность и необходимость проведения первичных и вторичных исследований в системе сбора информации.
Сбор данных обычно разделяют на два направления: данные и информация о внутренней среде фирмы; данные и информация о внешней (окружающей) среде.
Как правило, сведения о внутренней среде базируются на отчетных данных и имеющейся информации о перспективах деятельности фирмы, особенно в системе сбыта продукции, ее поведения на рынке с учетом жизненного цикла.
Данные и информацию о внешней среде получают благодаря интенсивному изучению различных источников, как опубликованных, так и получаемых в результате бесед со специалистами и экспертами статистических организаций, из сообщений и отчетов специальной прессы, публикаций министерств экономики, торговых палат.
При использовании вторичной статистики обращается внимание на источники информации, их сопоставимость и полноту. Это требует от исследователя не только хороших знаний в области статистики (экономической и народнохозяйственной), но также компетентности в области свойств и связей объекта исследования. В отдельных случаях могут понадобиться преобразование информации, приведение ее к сопоставимому виду, особенно когда данные сравниваются между собой.
Первичное исследование, как правило, связано с определенными затратами на получение информации, которые идут не только на привлечение внешних исследовательских организаций, но и на использование для исследований собственного персонала. В данных исследованиях, как правило, уже недостаточно опросных анкет или интервью. Требуются подготовка и применение тестов, привлечение грамотных и обученных респондентов. В случаях, когда такие исследования оказываются недостаточными, привлекают внешних экспертов для получения консультаций по слабоизученным вопросам.
Пятый этап – это обработка информации. Она осуществляется в тесной связи с целями исследования и применяемыми методами оценки. При необходимости усиливается количественный или качественный аспект анализа информации, чтобы она стала исходным базисом для осуществления прогнозов. Обработанная информация должна быть готова для введения в компьютерные системы с целью детальной обработки и дальнейшего хранения на тех или иных информационных носителях.














