30923-1 (707655), страница 2
Текст из файла (страница 2)
Найдем оставшиеся параметры схемы:
(3.12)
(3.13)
(3.14)
б) Однонаправленная модель.
Однонаправленная модель представлена на рис. 3.6 [1].
При определении значений элементов высокочастотной модели воспользуемся паспортными данными транзистора:
(3.15)
где
– входное сопротивление,
– выходная емкость,
– выходное сопротивление.
Рисунок 3.6 - Однонаправленная модель.
В паспортных данных значение индуктивности не указано, воспользуемся параметрами ближайшего аналога - транзистора КТ913, поделив их на 3:
где
– индуктивности выводов базы и эмиттера.
В результате получим:
3.3.3. Расчет схем термостабилизации рабочей точки транзистора выходного каскада.
Схема эмиттерной термостабилизации приведена на рис.3.7.
Рисунок 3.7 – Схема эмиттерной термостабилизации.
Расчет номиналов элементов осуществляется исходя из заданной рабочей точки.
Напряжение на резисторе
должно быть не менее 3-5 В (в расчетах возьмем 3В), чтобы стабилизация была эффективной.
Рабочая точка:
Uкэ0= 13В,
Iк0=0.22А.
Учтя это, получим:
, где
, а коллекторный ток –
, что было получено ранее, тогда:
и
Вт (3.16)
Базовый ток будет в
раз меньше коллекторного тока:
, (3.17)
а ток базового делителя на порядок больше базового:
(3.18)
Учтя то, что напряжение питания будет следующим:
, (3.19)
найдем значения сопротивлений, составляющих базовый делитель:
(3.20)
(3.21)
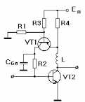
Схема активной коллекторной термостабилизации усилительного каскада приведена на рис. 3.8 [1].
Рисунок 3.8 – Схема активной коллекторной термостабилизации.
В качестве управляемого активного сопротивления выбран маломощный транзистор КТ 361А со средним коэффициентом передачи тока базы 50. Напряжение на сопротивлении цепи коллектора по постоянному току должно быть больше 1 В или равным ему, что и применяется в данной схеме.
Энергетический расчет схемы:
. (3.22)
Мощность, рассеиваемая на сопротивлении коллектора:
. (3.23)
Видно, что рассеиваемая мощность уменьшилась в три раза по сравнению с предыдущей схемой.
Рассчитаем номиналы схемы [1]:
. (3.24)
Номиналы реактивных элементов выбираются исходя из неравенств:
. (3.25)
Этим требованиям удовлетворяют следующие номиналы:
L=100 мкГн (Rн=50 Ом) и Сбл=1 мкФ (fн=300 МГц).
Схема пассивной коллекторной термостабилизации приведена на рис. 3.9
В данной схеме напряжение на
должно быть 5 – 10 В. Возьмем среднее значение – 7В.
Произведем энергетический расчет схемы:
. (3.26)
Мощность, рассеиваемая на сопротивлении коллектора:
. (3.27)
Видно, что при использовании данной схемы мощность будет максимальна.
Рисунок 3.9 – Схема пассивной коллекторной термостабилизации.
Рассчитаем номиналы схемы:
. (3.28)
Сравнив эти схемы видно, что и с энергетической, и с практической точки зрения более эффективно использовать активную коллекторную термостабилизацию, которая и будет использоваться далее.
3.3.4. Расчет выходной корректирующей цепи.
Схема оконечного каскада с выходной корректирующей цепью приведена на рис.3.10.
Рисунок 3.10 – Схема оконечного каскада с выходной корректирующей цепью.
От выходного каскада усилителя требуется получение максимально возможной выходной мощности в заданной полосе частот [1] Это достигается путем реализации ощущаемого сопротивления нагрузки для внутреннего генератора транзистора равным постоянной величине во всем рабочем диапазоне частот. Одна из возможных реализаций - включение выходной емкости транзистора в фильтр нижних частот, используемый в качестве выходной КЦ. Расчет элементов КЦ проводится по методике Фано, обеспечивающей максимальное согласование в требуемой полосе частот.
По имеющейся выходной емкости каскада (вычисленной в пункте 2.3.2) найдем параметр b3, для расчета воспользуемся таблицей, приведенной в [1]:
. (3.29)
Из таблицы получим следующие значения параметров с учетом величины b3 (произведя округление ее в нужную сторону):
C1н=b1=1.9, L1н=b2=0.783, C1н=b3=1.292, S=0.292,
1.605.
Разнормируем параметры и найдем номиналы элементов схемы:
. (3.30)
3.3.5 Расчет межкаскадной корректирующей цепи.
Межкаскадная корректирующая цепь (МКЦ) третьего порядка представлена на рис. 3.11 [1].
Рисунок 3.11 - Межкаскадная корректирующая цепь третьего порядка.
Цепь такого вида обеспечивает реализацию усилительного каскада с заданной неравномерностью АЧХ и с заданными частотными искажениями [1]. Коэффициент передачи каскада с МКЦ описывается функцией вида:
(3.31)
Функции передачи фильтров имеют такой же вид. Следовательно, данную цепь нужно рассчитывать исходя из теории фильтров. Методика расчета цепи приведена в методичке [1].
В теории фильтров известны табулированные значения коэффициентов
,
,
соответствующие требуемой форме АЧХ цепи описываемой функцией вида (3.31). Значения коэффициентов
,
,
, соответствующие различной неравномерности АЧХ, приведены в [1]. Учтя заданную неравномерность АЧХ (
), найдем значения коэффициентов в нашем случае:
В предоконечном и входном каскадах будем использовать менее мощный транзистор КТ996А, а не КТ939А, Данный транзистор менее мощный, его выходная емкость и статический коэффициент передачи тока меньше, что обеспечит хорошее согласование. Необходимые для расчета параметры транзистора КТ996А таковы [5]:
при
Для расчета нормированных значений элементов МКЦ, обеспечивающих заданную форму АЧХ с учетом реальных значений Cвых и Rн, следует воспользоваться рядом формул пересчета (подробно методика изложена в методичке [1]):
Расчет заключается в нахождении ряда нормированных значений и коэффициентов, найдем нормированные значения
:
,
, (3.32)
=
Здесь
и
- выходное сопротивление и емкость транзистора КТ996А, а
и
- входное сопротивление и индуктивность транзистора КТ939А.
В результате получим:
Зная это, рассчитаем следующие коэффициенты:
;
; (3.33)
;
получим:
Отсюда найдем нормированные значения
,
, и
:
где
; (3.34)
;
;
.
При расчете получим:
и в результате:
Рассчитаем дополнительные параметры:
(3.35)
(3.36)
где S210- коэффициент передачи оконечного каскада.
Для выравнивания АЧХ в области нижних частот используется резистор
, рассчитываемый по формуле:
(3.37)
После расчета
,
,
, истинные значения элементов находятся из соотношений:
,
,
, (3.38)
Расчет оконечного каскада закончен.
3.4 Расчет предоконечного каскада.
Транзистор изменился, вместо КТ939А поставили КТ996А. Принципы построения схемы не изменились.
Активная коллекторная термостабилизация.
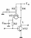
Схема активной коллекторной термостабилизации предоконечного каскада приведена на рис.3.12.
Рисунок 3.12 – Схема активной коллекторной термостабилизации.
Произведем расчет схемы:
Рабочая точка изменилась следующим образом:
Uкэ0= 13В
Iк0= Iк0оконечного/S210Vtоконечного=0.09А.
Энергетический расчет производится по формулам, аналогичным (3.22):
Мощность, рассеиваемая на сопротивлении коллектора:
.
Рассчитаем номиналы схемы по формулам (3.24):
Номиналы реактивных элементов цепи выбираются исходя из неравенств:
.
Этому удовлетворяют номиналы
L=100 мкГн (Rэкв=98 Ом), и Сбл=1 мкФ (fн=300 МГц, R2=3625 Ом).
здесь
есть эквивалентное нагрузочное сопротивление каскада, представляющее собой параллельное включение сопротивлений
из МКЦ оконечного каскада, рассчитанное выше и выходного сопротивления транзистора.
Межкаскадная корректирующая цепь.
Межкаскадная корректирующая цепь приведена на рис.3.13.
Методика расчета та же самая, коэффициенты
те же, изменяются только нормированные значения
, а именно значение
, в связи с тем, что теперь и на выходе стоит транзистор КТ996А.
Произведем расчет:
,
,
=
Рисунок 3.13 - Межкаскадная корректирующая цепь третьего порядка.
Здесь значения входного и выходного сопротивления, выходной емкости и входной индуктивности соответствуют параметрам транзистора КТ996А.
В результате получим:
Зная это, рассчитаем следующие коэффициенты:
;
;
;
получим:
Отсюда найдем нормированные значения
,
, и
:
где
;
;
;
.
При расчете получим:
и в результате:
Рассчитаем дополнительные параметры:
где S210- коэффициент передачи предоконечного каскада.















