102424 (706122), страница 2
Текст из файла (страница 2)
Фактический контроль предполагает проверку фактического состояния, наличия и использования средств предприятия, осуществляемую путем обследования, осмотра, обмера, пересчета, взвешивания. Его целью является обеспечение безусловной достоверности контрольных данных.
Объектами фактического контроля являются: товарно-материальные ценности, наличные деньги и ценные бумаги, готовая продукция, товары, незавершенное производство, выполненный объем работ и т.д.
Фактический контроль не в состоянии обеспечить воссоздание всей картины хозяйственных процессов из-за отсутствия полной необходимой информации, поэтому его необходимо применять в сочетании с документальным контролем, что в конечном итоге повышает качественный уровень контрольно-ревизионной работы.
-
По методам осуществления контроль подразделяется на ревизию, аудит, тематическую проверку, экономический анализ, обследование, расследование и хозяйственный спор.
Ревизия представляет собой всестороннюю и глубокую документальную и фактическую проверку производственно-финансовой и коммерческой деятельности субъекта хозяйствования за определенный период времени. Цель ревизии — получение достоверной и полной информации о состоянии контролируемого объекта.
Основными задачами ревизии являются: выявление хозяйственных и финансовых нарушений, бесхозяйственности, расточительства; определение условий, способствующих установленным нарушениям; определение размера материального ущерба и принятие мер по его возмещению; профилактическая работа по недопущению нарушений, бесхозяйственности, хищений и других злоупотреблений на всех стадиях кругооборота материальных, денежных и трудовых ресурсов.
Аудит — это независимая экспертиза состояния бухгалтерского учета, бухгалтерского баланса и финансовых отчетов. Цель аудита проверить правильность ведения бухгалтерского учета в соответствии с действующими нормативными положениями, подтвердить достоверность показателей баланса и финансовой отчетности субъекта хозяйствования. Аудит проводится аудиторскими организациями или аудиторами-предпринимателями имеющими лицензию на право занятия аудиторской деятельностью.
Тематическая проверка организуется по отдельной, заранее разработанной тематике. При этом подробно изучаются и анализируются отдельные стороны и участки работы субъекта хозяйствования. Цель тематической проверки — получение исчерпывающих данных, характеризующих состояние дел по изучаемой тематике и выявление неиспользуемых на предприятии резервов.
Тематическая проверка — один из самых распространенных способов экономического контроля, который заключается в установлении достоверности фактов совершения тех или-иных хозяйственных операций. Наиболее часто данный способ контроля используется при наличии сигналов о тех или иных недостатках в хозяйственной деятельности субъектов хозяйствования и отдельных должностных лиц либо при необходимости специального изучения отдельных вопросов этой деятельности. Например, проверка сохранности средств предприятия, обеспечения сохранности и использования оборудования, проверка использования прибыли и фондов предприятия и т.д.
Экономический анализ важнейший способ контроля, позволяющий выявить влияние факторов на результаты хозяйственно-финансовой деятельности субъекта хозяйствования. С помощью специальных приемов анализа количественно измеряется величина факторов, положительно и отрицательно влияющих на результаты деятельности предприятия. Результаты анализа оформляются графиками, аналитическими таблицами, текстовым описанием. Анализ позволяет вскрыть неиспользуемые резервы роста эффективности производства.
Обследование — ознакомление с состоянием контролируемого объекта на месте. Оно организуется, например, для проверки состояния складского хозяйства, пожарной безопасности, охраны труда и т.д. При проведении обследования используются материалы периодической печати, письма, жалобы. Результаты обследований оформляются докладными записками, справками, заключениями, предложениями и тд.
Расследование (следствие) представляет собой способ установления виновности должностных лиц в совершении тех или иных нарушений законности, связанных с присвоением собственности, бесхозяйственностью, должностными злоупотреблениями, и размера причиненного ими материального ущерба.
Специфика этого способа контроля заключается в том, что он осуществляется только судебно-следственными органами при наличии признаков уголовно наказуемых деяний отдельных должностных лиц. В ходе расследования широко используются как обычные, так и специфические формы контроля, допускаемые действующим законодательством и направленные на выявление истинности обвинения. По обнаруженным фактам нарушения законодательства должно проводиться беспристрастное и всестороннее расследование, результаты которого оформляются протоколами и постановлениями.
На предприятии может проводиться служебное расследование, представляющее собой проверку соблюдения работниками предприятия должностных обязанностей, а также нормативных актов, регулирующих хозяйственную деятельность. Оно проводится в случаях установления недостач, хищений, порчи материальных ценностей.
Хозяйственный спор — это способ установления соблюдения законности и обеспечения законных прав предприятий в хозяйственных взаимоотношениях. Такие споры между субъектами хозяйствования разрешаются в хозяйственных судах. Правильное разрешение хозяйственных споров субъектов хозяйствования играет важную роль в обеспечении дисциплины расчетов, выполнении плановых заданий и договорных обязательств во всех звеньях экономики. Результаты рассмотрения хозяйственных споров оформляют обычно протоколами и постановлениями.
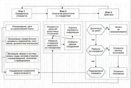
Технология контроля имеет три самостоятельных этапа: (прил 1)
-
установление критериев и стандартов
-
сопоставление с ними реальных результатов
-
осуществление корректирующих действий
Все этапы чётко различимы. Они свойственны контролю в любой системе управления.
Весь смысл контроля в том, чтобы своевременно установить отклонения. Корректирующее решение принимается на основе выяснения причин отклонений. Его смысл — возвращение организации к установленным стандартам.
Характеристики успешного контроля. Люди являются неотъемлемыми участниками любой стадии управления, поэтому их поведение должно приниматься во внимание на каждом этапе контроля. Следует учитывать и то, что контроль сам оказывает непосредственное воздействие на поведение людей.
Контроль наиболее действенен тогда, когда фиксируются ошибки, а когда они предотвращаются. Он должен быть направлен не столько на наказание и изобличение, сколько на помощь и эффективную организацию дела. Сотрудники, убежденные в том, что существует надежный контроль, будут избегать ошибок, сомнительных сделок и т.д. поэтому ряд характеристик эффективного контроля определяется его поведенческими аспектами. Наука о поведении дает следующие рекомендации менеджерам по проведению эффективного контроля:
1. Устанавливайте осмысленные стандарты, воспринимаемые сотрудниками. Нереальные стандарты игнорируются, нарушаются, от них у сотрудников усталость и разочарование и наоборот, когда работники сами непосредственно участвуют в разработке целей организации, то установленные в процессе разработки стандарты воспринимаются одобрительно.
2. Устанавливайте симметричные отношения. Сотрудник должен иметь возможность открыто обсудить свои проблемы с руководителем и наоборот. подобная симметрия повышает вероятность успеха контроля. Двустороннее общение выявляет скрытые дефекты системы контроля.
3. Берегите сотрудников от чрезмерного контроля. Излишние проверки просто раздражают. Руководитель не должен сводить свою работу только к контролю, иначе это приведет к беспорядку и краху, потому что многочисленные формы контроля сдерживают инициативу и наказывают предприимчивость.
4. Устанавливайте жесткие, но достижимые стандарты. Если стандарт занижен и достигается без труда, то он демотивирует людей с высоким уровнем потребностей в серьезных результатах. Если стандарт высок и недостижим, то работа либо не будет выполняться, либо будет выполняться формально, либо сотрудник, исчерпал свой потенциал, просто уволится.
5. Вознаграждайте за достижение стандарта.
Перечисленные условия позволяют избежать негативных воздействий контроля на поведение сотрудников.
Эффективность контроля определяется не только особенностями поведения людей, но и такими условиями (характеристиками), как:
- стратегическая направленность;
- ориентация на конечные результаты работы организации;
- соответствие делу (контроль должен соответствовать контролируемому виду деятельности, неподходящие методы контроля скорее маскируют, чем дают критически важную информацию);
- своевременность (не быстрота его проведения, а время между проведением измерений
и происхождением измеряемого события. Необходима нужная информация нужным людям в нужное время);
- гибкость (в систему контроля необходимо встраивать новые факторы, чтобы приспособить ее к происходящим изменениям.
- простота (разрабатываемые методики хорошо проверять на детях разработчиков: если они понимают инструкцию, то специалист поймет наверняка);
экономичность (соизмерение результатов с затратами).
Итак, контроль является успешным, если он имеет стратегический характер, нацелен на достижение конкретных результатов, своевременен, гибок, прост и экономичен, учитывает поведенческие аспекты деятельности сотрудников.
Приложение 1
Литература
Организация учёта и аудита, А.С. Чечеткин, Е.Н. Клиперт, Минск 2006
Аудит и ревизия, Г.М. Пупко, Минск 2002
Основы менеджмента, Н.П. Беляцкий, Минск 2004
Основы менеджмента, Н.И. Кабушкин Минск 2001















