102379 (706117)
Текст из файла
Реферат на тему:
“СЛУЖЕБНЫЕ СОВЕЩАНИЯ В ОБУЧАЮЩЕЙСЯ (ИНТЕЛЛЕКТУАЛЬНОЙ) ОРГАНИЗАЦИИ: КОНЦЕПЦИЯ, ПОДГОТОВКА, ПРОВЕДЕНИЕ”
ВВЕДЕНИЕ
Как отметил К. Маркс, изменения в социуме зачастую отстают от их осознания, поэтому, живя в новой (постиндустриальной) эпохе, мы в определенной мере пользуемся концепциями, подходами, принципами уходящей (индустриальной), что может негативно сказываться на практической деятельности. Одной из таких концепций, на взгляд автора, является концепция служебных совещаний.
Совещания — необходимый инструмент управления организационными системами (далее — оргсистемами). Большинство важнейших решений разного уровня обсуждается и принимается на совещаниях, причем какова культура проведения совещаний в оргсистеме, таковы и решения. Например:
решение об устройстве послевоенного мира было принято на совещании глав стран антигитлеровской коалиции в Ялте;
решение о вводе советских войск в Афганистан было принято на совещании политбюро ЦК КПСС, а решение о ликвидации СССР — на совещании отдельных глав советских республик в Беловежской пуще;
все научные коллективы, успешно решавшие и решающие крупные научные задачи, примечательны тем, что в них совещания организованы эффективно и играют очень важную роль в научном процессе.
Таким образом, вопрос эффективности организации и проведения совещаний — это важнейший вопрос государственного и даже надгосударственного уровня. Вместе с тем служебные совещания на первый взгляд — это тривиальная тема, о чем тут говорить? Однако это не совсем так. Например, с ответом на вопрос «Элементом какой системы являются служебные совещания?», по опыту автора, затрудняются практически все, в том числе специалисты в области управления. Однако целое (система, контекст) определяет свои элементы (это известно из философии (холизм), герменевтики, теории систем, гештальт-психологии и др.).
Вне контекста элемент теряет определенность, объективные критерии оценки, его трудно всесторонне анализировать, оценивать и уж тем более эффективно оптимизировать.
Анализ показывает, что целым, придающим определенность служебным совещаниям, является система управления знаниями организации. Это понятие довольно новое (появилось примерно четверть века назад) и по результатам поисковых исследований пока не связывалось со служебными совещаниями. Вместе с тем рассмотрение служебных совещаний как элемента системы управления знаниями организации в значительной степени меняет, конкретизирует их смысл и позволяет применять к ним концепции, инструментарий анализа и критерии оценки теории управления знаниями. Это помогает воспринимать и анализировать служебные совещания более точно и глубоко, дает новые подходы к повышению эффективности их проведения, что определяет актуальность рассмотрения этой темы в контексте системы управления знаниями.
СУЩНОСТЬ И ЭФФЕКТИВНОСТЬ СОВЕЩАНИЙ
Сколь бы ни был умен и опытен руководитель, суммарный опыт и интеллект подчиненных, как правило, значительно превосходит его собственный. Как отметил лауреат Нобелевской премии Ф. Хайек, «знание обстоятельств, которыми мы должны пользоваться, никогда не существует в концентрированной или интегрированной форме, но только в виде рассеянных частиц неполных и зачастую противоречивых знаний, которыми обладают все отдельные индивиды» [8]. Регулярное взаимное сравнение, уточнение, подгонка этих частиц могут дать значительно более полное, скоординированное, точное знание для более эффективной практики. Если начальник не использует эту концепцию в повседневной деятельности — он бездарно тратит рабочее время, а возглавляемая им организация работает «вполнакала». Одним из эффективных способов использования коллективного опыта и интеллекта в управлении организацией являются совещания — способ служебного общения, преследующий ряд целей:
обмен знаниями и опытом, их взаимное уточнение и дополнение, достижение единого понимания важных частных вопросов и общей ситуации в целом;
быстрое получение обратной связи «снизу», т.е. сведений о том, что происходит в организации, каковы ее потребности и возможности, какие оценки происходящему дает коллектив, каково отношение к политике руководства, настроение персонала и пр.;
привлечение коллективного интеллекта к анализу ситуации, прогнозированию и оценке сценариев ее развития, определению угроз и возможностей, подходов к решению проблем и т.д. — т.е. умножение интеллектуальных возможностей руководителя (а значит, и всей организации) в решении проблем;
включение эффекта партисипативности (соучастия): как известно, решения, в разработке которых активное участие принимает персонал, обычно содержат меньше «сюрпризов», более рациональны, лучше воспринимаются персоналом и лучше выполняются;
моральное и эмоциональное воздействие руководителя на участников совещания (а значит, и на весь коллектив) для повышения их вовлеченности в дела организации, заинтересованности в результатах работы, сознательности, в достижении более амбициозных целей и др.
Однако цели целями, а фактически совещания нередко бывают контрпродуктивными. Например, индивидуальные коэффициенты умственного развития (IQ) участников совещания могут «зашкаливать» за 100, а IQ коллектива совещания — не «дотягивать» и до 80. В результате должный результат на совещаниях не достигается, бесполезно тратится рабочее время, и потому совещания проводятся формально, для галочки. Почему это происходит? Рассмотрим ряд возможных причин.
1. Начальник не имеет достаточных знаний и умений для эффективной подготовки и проведения совещаний.
2. Личные и групповые взгляды и интересы участников могут противоречить друг другу и общеорганизационным задачам, что вызывает неконструктивную полемику, нерациональное смещение приоритетов и, как следствие, ведет к неэффективности совещания.
3. Некоторые участники не осознают сущности совещания, не в полной мере знают, как следует вести себя на нем, или не умеют держать себя в руках. Например, они эмоционально реагируют, причем не на то, что сказано, а на то, кем и как, недостаточно ответственны в поведении и высказываниях, а это порождает цепную реакцию (конфликт).
4. Отдельные участники склонны к оборонительным действиям там, где рационально признать ошибку или найти компромисс.
5. Участники не мотивированы интеллектуально выкладываться на совещании, отсюда их незаинтересованность, невовлеченность в процесс коллективного мышления.
Как заметил Л.Н. Толстой в романе «Анна Каренина», «все счастливые семьи счастливы одинаково, а каждая несчастливая несчастна по-своему». Обобщение этой мысли дает, на взгляд автора, новый, не формулировавшийся ранее системный закон: способов неэффективной организации (стало быть, и путей деградации) данного вида систем множество, а способов их эффективной организации (стало быть, и путей развития) немного, может быть, всего один. В связи с этим можно утверждать, что приведенным списком причины неэффективности совещаний не исчерпываются, однако определяющей является первая из них. Отмеченные выше факторы порождают эффект толпы (неорганизованного целого), IQ которой обычно не больше IQ ее самого неинтеллектуального участника.
Итак, как эффективно организовать совещание, как избежать эффекта толпы?
КЛАССИФИКАЦИЯ СОВЕЩАНИЙ
Наиболее распространенными видами совещаний являются конференции, собрания, заседания, семинары, симпозиумы, круглые столы. Они отличаются стилем проведения, содержанием решаемых задач, отводимым на них временем, составом участников и порядком проведения.
Классификация по стилю проведения
По стилю проведения совещания делят на четыре вида.
1. Автократические. Правом голоса пользуется в основном начальник. Он, как правило, доводит до сведения участников принятые им или вышестоящим руководством решения и иную информацию. Остальные своими вопросами лишь уточняют детали.
2. Свободные — без повестки дня, а иногда и без председателя. Они сводятся к обмену мнениями, проходят в форме беседы, без принятия формальных решений. Возникают стихийно и проходят где и когда угодно: в перерыве, на товарищеских встречах и т.д. Для стимуляции таких неформальных совещаний в обучающихся организациях создают специальные условия — например, ставят кофейные автоматы и столики. Такого рода совещания способствуют обмену знаниями и опытом между сотрудниками.
3. Творческие. Проводятся в форме дискуссии с целью поиска вариантов решения какой-то проблемы. Их эффективность определяется тем, что идея, высказанная одним участником совещания, порождает у других новые идеи, в результате чего поток идей увеличивается (возникает «цепная реакция»).
4. Сегрегативные. На них создается видимость конструктивной дискуссии, а фактически руководитель манипулирует коллективом для принятия нужных ему решений, которые было бы затруднительно получить открытым путем, стремится обеспечить отсутствие тех, кто может высказать иное мнение, проголосовать «против». На совещании руководитель или кто-то по его поручению делает соответствующий доклад, затем проводятся прения, слово в которых дается заранее определенным сотрудникам; для них предварительно определяется канва или готовый текст выступления, а ход прений направляется в нужное русло. Такие совещания ведут к расколу коллектива, отчуждению сотрудников и иным негативным эффектам. Они характеризуют руководителя как не вполне компетентного и/или не вполне добросовестного.
Конструктивные служебные совещания обычно включают элементы автократического и творческого стилей.
Классификация по назначению
По назначению совещания классифицируют следующим образом.
1. Информационные. Возможные цели таких совещаний:
доведение до сведения сотрудников новой информации (приказов, распоряжений, рекомендаций, оценок ситуации и пр.);
быстрое получение руководителем от подчиненных сведений по различным вопросам.
2. Разъяснительные. Руководитель разъясняет сущность и логику ситуации, политики организации, предпринимаемых действий с целью убеждения сотрудников в эффективности и/или неизбежности тех или иных действий либо событий.
3. Учебные. Цель — углубить, расширить, уточнить понимание участниками какого-то вопроса, выработать общую точку зрения на что-либо, дать им какие-то новые знания, акцентировать их внимание на тех или иных аспектах ситуации, направлениях деятельности и необходимых мерах, обобщить и распространить опыт и т.д.
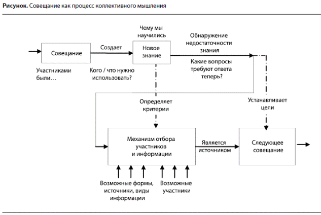
4. Творческие (проблемные). Цель — коллективный поиск новых идей, путей, способов решения проблем, выявление стратегических вызовов, альтернатив стратегического развития организации и пр. Сущность творческих совещаний состоит в общении, создающем новое знание (см. рисунок).
Однако всякое знание в столкновении с практикой однажды обнаруживает свою недостаточность (неточность, ненадежность), порождает новые вопросы, а потому может стать поводом для следующего совещания.
Творческие совещания могут строиться по следующим схемам:
доклад, вопросы к докладчику, высказывание идей, их обсуждение, выработка решения;
в случае получения участниками обсуждаемых материалов заранее доклад можно не делать: совещание начинается с проверки, уточнения руководителем того, знают ли участники совещания ключевые положения материалов для обсуждения, а затем происходят коллективное высказывание идей, дискуссия, выработка решения;
«мозговой штурм» — специальная технология решения проблем, позволяющая выйти за рамки сложившихся стереотипов, шаблонов (ее смысл — генерирование как можно большего количества вариантов решения проблемы, в том числе на первый взгляд абсурдных, а в дальнейшем их анализ и оценка могут дать эффективные решения, которые было бы затруднительно получить при «ответственном» выдвижении альтернатив). Для создания атмосферы «конструктивной безответственности» при выдвижении вариантов запрещается всякая критика и даже ирония в отношении предложений участников совещания — только тогда обстановка будет непринужденной и никто не будет таить в себе идеи. Все предложения фиксируются, а затем рассматриваются коллективом экспертов или становятся основанием для нового «мозгового штурма».
5. Оперативные (планерки, летучки). Проводятся начальником ежедневно или с иной периодичностью. Они играют роль обратной связи в процессе управления организацией. На этих совещаниях обычно начальник сначала получает от подчиненных информацию о текущем состоянии дел, существующих проблемах, предложения по изменению характера, направлений деятельности, перераспределении сил и средств и пр. На их основе он оценивает общее состояние дел, доносит оценку до подчиненных, согласовывает с ними необходимые меры по регулированию ситуации (поддержанию нормального режима текущей деятельности), отдает соответствующие оперативные распоряжения.
Характеристики
Тип файла документ
Документы такого типа открываются такими программами, как Microsoft Office Word на компьютерах Windows, Apple Pages на компьютерах Mac, Open Office - бесплатная альтернатива на различных платформах, в том числе Linux. Наиболее простым и современным решением будут Google документы, так как открываются онлайн без скачивания прямо в браузере на любой платформе. Существуют российские качественные аналоги, например от Яндекса.
Будьте внимательны на мобильных устройствах, так как там используются упрощённый функционал даже в официальном приложении от Microsoft, поэтому для просмотра скачивайте PDF-версию. А если нужно редактировать файл, то используйте оригинальный файл.
Файлы такого типа обычно разбиты на страницы, а текст может быть форматированным (жирный, курсив, выбор шрифта, таблицы и т.п.), а также в него можно добавлять изображения. Формат идеально подходит для рефератов, докладов и РПЗ курсовых проектов, которые необходимо распечатать. Кстати перед печатью также сохраняйте файл в PDF, так как принтер может начудить со шрифтами.















