ref-14770 (704263), страница 2
Текст из файла (страница 2)
Перечисленные функции являются элементами диагностической модели функционирования управления персоналом.
Итак, управление персоналом включает в себя:
-
помощь фирме в достижении её целей;
-
эффективное использование мастерства и возможностей работников;
-
обеспечение фирмы высококвалифицированными и заинтересованными служащими;
-
стремление к наиболее полному удовлетворению служащих своей работой;
-
развитию и поддержанию на высоком уровне качества жизни, которое делает желанной работу в этой фирме;
-
помощь в создании хорошего морально-психологического климата;
-
управление ростом карьеры и взаимной выгоде работника и фирмы.
-
Элементы процесса управления и его технология
Составляющими элементами процесса управления являются назначенная (подобранная самостоятельно) группа специалистов, целью деятельности которой является повышение производственной, творческой отдачи и активности персонала, разработка и реализация программы развития кадров организации.
В организации разрабатывается стратегия управления человеческими ресурсами: определяются перспективные ориентиры использования персонала, его обновление и совершенствование, развитие мотивации.
В системе управления персоналом выделяют четыре группы факторов:
-
Технико-технологические:
1.1. изменение структуры и форм занятости, дифференциация персонала и формирование «внутреннего рынка труда»;
-
непрерывное повышение квалификации и переподготовка персонала;
-
Личностные:
-
пересмотр принципов занятости, гибкие, индивидуальные формы работы;
-
ориентация системы стимулирования на предпринимательство, участие в управленческих решениях;
-
Экономические и социально – политические
-
аккумулирование передового опыта управления кадрами;
-
создание новых форм конструктивного сотрудничества работников, профсоюзов и администрации компаний;
-
Развитие теории управления:
-
повышение аналитической обоснованности решений по использованию трудовых ресурсов;
-
понимание роли личности в обеспечении эффективной работы организации.
Значительно повысилось значение функции отдела кадров – отбор персонала (особенно руководящего). В связи с этим новый смысл и содержание приобретает такие критерии оценки персонала, как образование, профессионализм, личная культура и этика работников. Люди рассматриваются как самый ценный ресурс предприятия. Кадровая политика в области отбора кадров состоит в определении принципов приёма на работу, методологии закрепления, профессионального развития персонала.
Значимость правильного решения данной проблемы связана с высокой стоимостью кадров. Поэтому, решая проблему набора, в первую очередь необходимо определить, нужен ли данный человек или нет (плохо, если он через какое-то время заявит о своём уходе).
-
При отборе кадров определённую помощь оказывают различные источники информации, а именно:
-
Заявление о приёме (сообщает первое общее впечатление о кандидате);
-
Фотография (даёт представление о внешности);
-
Биография (наглядно показывает процесс становления, позволяет узнать «детали» личности);
-
Личная анкета (содержит, собирает и систематизирует самую важную информацию о поступающем работнике, позволяет не забывать информацию);
-
Трудовая книжка (подтверждает места работы, освещает прежние сферы деятельности, иногда ограничена из-за терминологии);
-
Рекомендации (освещают все аспекты профпригодности, как правило, делаются только дополнительные выписки);
-
Разговор с поступающим (даёт возможность заполнить пробелы информации с помощью других источников, даёт личное представление о поступающем);
-
Пробная работа (способность выполнять определённую работу, обладание навыками);
-
Медосмотр на профпригодность (частично содержит характеристики профпригодности);
-
Психологические тесты (интеллект, эрудиция, профессиональные качества, черты характера, допускаемая пригодность).1
Зачастую случается, что необходимо выбирать из двух-трёх кандидатов на замещение должности. Здесь вступает (рекомендуется) система критериев оценки:
-
количество труда (объём, выполненный за определённый промежуток времени);
-
качество труда (доля брака в работе, качество продукции);
-
отношение к работе (инициативность работника, его возможность выдерживать большие нагрузки на работе, возможность приспособления к работе (к новым ситуациям));
-
тщательность в работе (отношение к средствам производства, их использование, оптимальность использования сырья и материалов);
-
готовность к сотрудничеству внутри предприятия (отношения в коллективе).
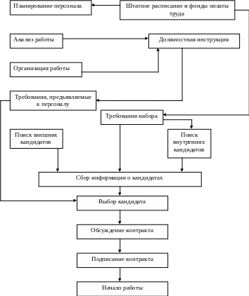
В общем виде весь процесс набора и отбора кадров, реакция на замечания со стороны, другие личностные качества можно изобразить следующим образом:
рис. 1 Процесс набора и отбора кадров
Получить высокие результаты в управлении организацией можно только в том случае, если люди, которыми вы руководите, обладают знаниями, умениями и соответствующим настроем. Для работающего персонала основным фактором, обеспечивающим развитие умений, навыков становится обучение (в какой-то степени постоянное, особенно при изменении производственных условий).
Для организации процесса обучения используется так называемая модель обучения (как бы «циклическая» модель):
Определение потребностей
Распределение ресурсов
Оценка процесса обучения
Составление учебной программы
Составление плана обучения
Реализация учебной программы
Обоснование обучения
рис. 2 Модель систематического обучения
На каждом предприятии в составе оперативного плана работы с персоналом составляются программы обучения работающего персонала, а также вновь принятого персонала.
Формы обучения могут иметь самые разнообразные формы:
-
закрепление за работником аналогичной функции, которую потом будет исполнять обучаемый;
-
наставничество;
-
ротация (работник переводится на новую работу для дополнительной профессиональной квалификации, обычно на срок от нескольких дней до нескольких месяцев);
-
курсовое обучение с отрывом от производства;
-
техническая учёба;
-
самообучение и др., в том числе компьютерное обучение, рефераты.
Теперь рассмотрим вопросы технологии управления персоналом на конкретном предприятии ОАО СМУ «Дальэлектромонтаж».
-
Технология управления персоналом в ОАО СМУ «Дальэлектромонтаж»
-
Характеристика ОАО СМУ «Дальэлектромонтаж»
-
Открытое акционерное общество строительно – монтажное управление «Дальэлектромонтаж» - специализированное предприятие, которое производит электромонтажные работы на строительных объектах от проектирования до сдачи под ключ, в том числе и на объектах, связанных с освоением шельфа Сахалина. Предприятие создано в 1996 году в результате реорганизации монтажного управления треста «Дальэлектромонтаж», которое было организовано в 1962 году.
Основная производственная база предприятия – цех по изготовлению монтажных изделий и заготовок, металлоконструкций, гаражей для автотранспорта и спецмеханизмов, участок производственно – технологической комплектации и материально – технического обеспечения расположена в г. Южно-Сахалинске (ул. Достоевского, 3). В состав акционерного общества входят также монтажные участки в городах Южно-Сахалинске, Охе, Корсакове, Холмске, Долинске, Поронайске, Невельске, Шахтёрске, пгт Ноглики.
СМУ «Дальэлектромонтаж» выполняет следующие виды работ: проектирование электроустановок, пожарной сигнализации, производство строительных конструкций, изделий, монтаж и накладку технологического оборудования, монтаж металлоконструкций, распределительных электрощитов, электрические испытания и другие работы.
Высокий профессиональный уровень подготовки кадрового состава позволяет решать самые сложные задачи, в том числе смонтированы: линейный ускоритель онкологического диспансера, пункт весового контроля, Дом печати, АЗС №1040 «Роснефть – Сахалинморнефтегаз» и др.
Специалисты фирмы устанавливали уникальное электрооборудование на перспективных нефтегазовых месторождениях севера Сахалина, в рамках сотрудничества с российско-американским предприятием «Натчик», выполняли работы на платформе «Моликпак». За 1999 – 2001 годы управление включено в состав 150 лучших предприятий строительного комплекса России.
Производительная деятельность фирмы обеспечивается подобранным высококвалифицированным персоналом, действующим в рамках прав и обязанностей, определённых организационной структурой управления персоналом (приложение 1).
Разработано положение, определены работники и их обязанности, занимающихся управлением персоналом в рамках разработанной технологии процесса управления персоналом. Это не отдел, но выделенные специалисты разных отделов во главе с генеральным директором (в том числе работники отдела кадров, старший инженер-плановик, инспектор по технике безопасности и санитарии, юрист, председатель профкома).
Принятая организационная структура (линейная) совершенствуется в течение десятков лет и вполне устраивает фирму и её руководителей. Анализируя работу за длительный промежуток времени нужно отметить достоинства работы по принятой организационной системе:
-
Единство и чёткость распорядительства (даже при выполнении несвойственной или незапланированной работы);
-
Согласованность действий исполнителей (например, в цех МЗМ доставлен для ревизии силовой трансформатор, который перед этим должен быть испытан и замерен, то цех наладки по звонку цеха направил специалистов для замеров, а отдел комплектации выписал по заявке необходимые материалы и всё это без каких-либо распоряжений руководства);
-
Чётко выраженная ответственность (так за ревизию упомянутого выше трансформатора полностью отвечает начальник МЗМ);
-
Оперативность в принятии решений (получивший задание руководитель подразделения в силу своего профессионализма, навыков руководителя немедленно принимает решение; например, если в складе отсутствует необходимый автоматический выключатель по току и наполнению, то начальник цеха по параметрам характеристик предлагает замену, согласовывает с производственным отделом, отделом комплектации и начинает работу. В то время как при официальной системе приёмки заказов – заказ должен вернуться в группу подготовщиков, а это потеря времени);
-
Простота управления (выдача задания, распоряжения от одного руководителя и сдача выполненного заказа в один адрес);
-
Личная ответственность руководителя подразделения за результат проделанной работы (если не выполнена работа по какой-либо причине, то отвечает исполнитель работы, не принявший своевременных мер по устранению недоработок).
В то же время у этой структуры есть и отрицательные факторы:
-
очень высокие требования к руководителю подразделения, который должен быть всесторонне подготовлен для выполнения порученной работы (в том числе – частично несвойственные функции, но необходимые в данный момент);
-
нет участков по планированию и подготовке решений (задание дано, а детали планирует и согласовывает сам);
-
перегрузка информацией;
-
концентрация власти в управляющей верхушке (это очень существенно, особенно в финансовых условиях и в условиях рынка).
Очевидно, что для эффективной работы фирмы нужны соответствующие кадры, которые нужно подбирать, учить.















