97841 (703746), страница 3
Текст из файла (страница 3)
Сергей Р.: Предприятие создано и работает для получения прибыли через качественное предоставление услуг клиентам.
Алена Р.: Миссия предприятия в том, чтобы «скрасить досуг людей, живущих в нашем городе. В городе мало мест, где люди могут полноценно отдохнуть. Необходимо сделать все, чтобы ожидания людей оправдались»
Уже на уровне миссии предприятия заложены определённые противоречия в фундаменте предприятия: предоставление полноценного отдыха по приемлемой цене для клиентов может привести к убыточности в работе предприятия, стремление к прибыльности, в том числе за счет снижения затрат, может привести к снижению качества обслуживания, снижению качества отдыха.
У
казанный комплекс факторов привел к формированию такой структуры линейной структуры управления ООО «Алена» (см. рис. 1.9.). Следует добавить, что должность администратора, бухгалтера и экспедитора исполняет одни человек – Алёна Р. В этом совмещении, возможно, отражается стремление минимизировать расходы общества, работать с большей прибылью. Однако, совмещать три различных функции в одном лице достаточно трудно. На наш взгляд необходимо разделить три функции, бухгалтер должна заниматься непосредственно бухгалтерией, а функции администратора и экспедитора возможно совмещать в одном лице. Это одно из предложений по развитию системы управление обществом, о котором будет сказано ниже.
Под указанный комплекс услуг было приобретено и установлено оборудование (см. табл. 1.1), общей стоимостью свыше 40 тысяч рублей.
К настоящему моменту времени клиентская база более-менее установилась, стабилизировались внешние связи (см. рис. 1.10) и внутренние взаимодействия.
Внутренние взаимодействия выстроены таким образом, чтобы максимально (при выполнении ограничений о которых было сказано выше) быстро и качественно выполнять заказы клиентов, удовлетворять требованиям контролирующих органов, расплачиваться с монополистами.
Таблица 1.1
Оборудование ООО «Алена»
| № п.п. | Тип оборудования | Количество | Назначение, виды продукции |
| | Электролита | 1 | Первые и вторые блюда |
| | Жарочный шкаф | 1 | Кондитерские изделия |
| | Фритюрница | 1 | Пельмени, блюда из овощей, картофеля |
| | Микроволновая печь | 1 | Быстрое изготовление блюд из полуфабрикатов и подогрев готовых блюд. |
| | Миксер | 1 | Соусы, напитки |
| | Электрический чайник | 2 | Горячая вода для кофе, чая |
В качестве примера можно привести информационную цепочку работы с клиентом заказывающим небольшое мероприятия (день рождения, свадьба узким кругом друзей, юбилейные торжества у какой-либо фирмы и некоторые другие массовые мероприятия, заказ на которые поступает за несколько дней до самого мероприятия).
К
лиента встречает официант. Он знает, какой имеется базовый набор блюд, напитков, что может приготовить дополнительно производственный отдел. В ходе переговоров стороны согласуют список блюд и напитков. Официант ставит в известность своего непосредственного руководителя - бармена и администратора о поступившем заказе, а также, справочно, повара – руководителя производственного отдела. Администратор (иногда бармен) ставит задачу перед руководителем производственного отдела, вместе сверяют наличие продуктов, напитков и сроки поставки тех, что отсутствуют. Эта полученная от администратора информация является для повара фактически приказом к исполнению. В дальнейшем информацию о потребности клиента повар может уточнить у официанта, но для этого уже не потребуется дополнительного распоряжения администратора или директора Обмен устанавливается на горизонтальном уровне: клиент – официант – повар – экспедитор – поставщик требуемого продукта (напитка).
Одновременно администратор ставит в известность директора о мероприятии, и уже как бухгалтер готовит платежные поручения для оплаты закупаемых продуктов и напитков. Директор ставит задачу перед охраной, даёт распоряжение на проведение оплаты продуктов, напитков.
При работе с текущими клиентами. Информационные связи упрощаются. Они имеют горизонтальный характер: посетитель заказывает имеющиеся в наличии блюда и напитки у официанта или бармена, заказ исполняется из продуктов и напитков в баре, горячие блюда и некоторые закуски заказываются в производственном отделе. При этом бармен контролирует качество и своевременность исполнения заказов официантом. Официант при необходимости может дать команду охране на удалении из бара слишком расшумевшегося посетителя, или по «тревожной» кнопке вызвать милицию, когда с ситуацией охрана может не справиться (что бывает крайне редко) становится не
Сложившаяся система управления близко напоминает линейно-функциональную с присущими для неё достоинствами и недостатками. Она нацелена на выполнение постоянно повторяющихся рутинных задач, не требующих оперативного принятия решений. Все службы имеют в своём составе специалистов высокой квалификации, выполняющих в зависимости от возложенных на них задач конкретные виды деятельности. Некоторые присущие этой структуре управление в ООО «Алена» такие как: длительная процедура принятия решений, возникновение конфликтов из-за несогласия с директивами, так как каждый функциональный руководитель ставит свои вопросы на первое место, практически отсутствуют. Это связано с тем, что коллектив ООО «Алена» небольшой, все структурные элементы управления прозрачны и легко взаимодействуют друг с другом..
Однако серьезной проблемой становится по мере увеличения числа клиентов нагрузка на администратора –бухгалтера -экспедитора. Алёна Р., исполняющая все эти роли, сильно устает, не всегда справляется некоторыми возложенными на неё обязанностями.
2. Уточнение целей системы и выбор критериев эффективности
В процессе проектирования организационных систем целесообразно ориентироваться на такие понятия , как официальные, оперативные и операционные цели.
Официальные цели соответствуют общему назначению, миссии стратегическим замыслам организации, они характеризуют внешнюю направленность организации, перспективы её развития и защитные функции. Эти цели содержатся в уставе организации, отражаются в рекламе и официальных изданиях и используются при создании имиджа организации.
Оперативные цели соответствуют текущему моменту деятельности организации и тому, что на самом деле занимается организация. Эти цели отличаются внутренней направленностью, мобилизацией ресурсов и отражаются в планах работы организации.
Операционные цели характеризуются конкретизацией и детализацией задач, более чётки распределением функциональных обязанностей, контролем за исполнительской дисциплиной, возможностью изменения параметров.
Эта классификация позволяет выделить необходимые цели-ориентиры той последовательности, которая наилучшим образом способствует достижению главной цели организации.
П
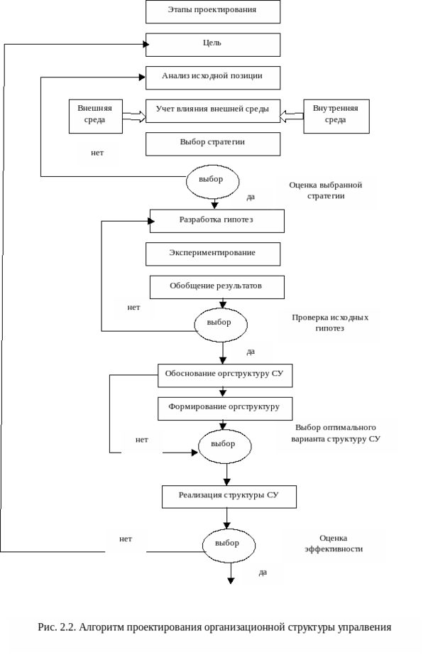
осле разработки развёрнутой во времени последовательности целей ориентиров необходимо определить стратегическую концепцию организации. Правильный выбор стратегии позволяет перейти к следующему этапу организационного проектирования – к созданию организационной структуры. На рис. 2.1 показана последовательность действий перехода от цели организации к организационной структуре управления с последующей оценкой эффективности построения этой структуры (9).
Выполнение всех этапов организационного проектирования должно сопровождаться экономическим анализом, учитывающим как ресурсные возможности организации, так и потребности внешней среды. Поскольку проектирование организации определяет её будущее и последовательность её развития, все этапы проектирования предусматривают проведение вычислительных экспериментов с использованием процедур моделирования. В частности, цель, определяемая на первом этапе проектирования, - это исходная модель будущего состояния организации. Другие элементы модели организации могут быть представлены в виде развёрнутого алгоритма. Отражающего последовательность действий на этапах организационного проектирования (см. рис. 2.2).
Анализ результатов проведенного опроса руководителей холдинга Сергея и Алены Р. (литературы по проведению опросов в настоящее время достаточно много публикуется, можно привести 10, 11) показал, что существует несколько целей работы всего холдинга в целом и отдельных его составляющих, в частности ООО «Алена». Иерархию целей можно представить следующим образом:
-
Для всего холдинга в целом главной целью является: всемерное возрастание финансовых и материальных ресурсов холдинга, роста его влияния на социально-экономическую жизнь в городе Н-ске.
-
Для ООО «Джи-бар» и ООО «Алена». Стать лучшими в городе заведениями для хорошего полноценного отдыха, занять основную долю рынка в этой сфере.
-
Для ООО «Алена». Предоставить полноценный отдых людям, имеющим средний достаток и немного выше среднего, при сохранении хорошего уровня рентабельности и прибыльности.
Таким образом, указанные цели организации ООО «Алена» можно свести к количественным показателям: среднемесячное количество клиентов, посетившее кафе, объем полученной прибыли. Эти два показателя в какой-то мере противоречат друг другу. Необходимо при дальнейшем проектировании системы управление это момент учитывать.
3. Исследование и проектирование функций управления
Исследование и проектирование функций управления является наиболее трудоемкой задачей, особенно в условиях переходного периода, так как любое их изменение приводит к изменению структуры управления. Выделение функций управления вызвано ещё и многообразием управленческой деятельности, то есть процессами принятия решения. Поскольку каждая отдельная функция характеризует специфическую управленческую деятельность, то совокупность таких функций позволяет формировать конкретную систему управления. На современном
этапе у учёных нет единого мнения о трактовке и содержании функций управление.
Дадим определение (8). Функция управления – это однородный вид деятельности, объективно необходимый для реализации целей функционирования и выделенный по определенному признаку. Выделяются общие и специфические функции управления
К общим функциям управления относятся: планирование, организация, регулирование, контроль, учёт, т.е. те функции, которые характеризуют процесс управления.
К специфическим функциям относят управление:
-
основными производственными процессами;
-
вспомогательными и обслуживающими процессами;
-
оперативное (производством);
-
технической подготовкой производства;
-
сбытом продукции и др.
Поскольку для ООО «Алена» главные количественно сформулированные цели: увеличение числа клиентов, желающих получить полноценный отдых в кафе и прибыльности предприятия. То для реализации этих целей необходимо удовлетворять требованиям клиентов. Для выяснения требований проводился опрос посетителей кафе. Выяснилось клиентов хотят:
-
посидеть в уютной теплой обстановке;
-
вкусно поесть качественно приготовленные блюда, пить некрепкие спиртные напитки (пиво, сухие вина);
-
чувствовать себя в безопасности;
-
получить вежливое и приятное обслуживание.
Отсюда выстраиваются следующие цепочки:
№ п.п. | Функция | Исполнитель | Кто контролирует |
| | Принятие заказа от клиента | Официант, бармен | Бармен, администратор |
| | Передача заказа в производственный отдел (на кухню) | Официант, бармен | администратор |
| | Изготовление заказанного блюда | Повар | Официант, бармен |
| | Подача блюда клиенту | Официант | Бармен |
| | Наблюдение за безопасностью клиентов | Охранник | Официант, бармен, администратор |
Для обеспечения кафе продуктами и напитками выполняются следующие действия:
№ п.п. | Функция | Исполнитель | Кто утверждает, контролирует |
| | Составление меню, списка необходимых продуктов и напитков | Официант, бармен по заказам клиентов | Администратор |
| | Передача списка продуктов в бухгалтерию | Официант, бармен | Администратор |
| | Оплата продуктов и напитков | Бухгалтер | Директор |
| | Получение продуктов и напитков от поставщиков | Водитель, экспедитор | Администратор |
| | Складирование продуктов и напитков | Экспедитор, помощник повара | Администратор |
Взаимодействие с предприятиями поставляющими электроэнергию, воду, тепло, контролирующими организациями при необходим осуществляет директор, с налоговой инспекцией бухгалтер. Платежи в эти инстанции готовит бухгалтер по распоряжению директора и под его контролем, за его первой подписью.
Анализ этих управленческих функций показывает:
-
явную перегруженность администратора (напомню, что функции администратора, бухгалтера и экспедитора выполняет одно лицо – Алёна Р.).
-
отсутствует отдел (или физическое лицо) планомерно работающее с клиентами, изучающие их потребности, вкусы, планирующие какие-либо мероприятия. Официанты заняты текущей работой по обслуживанию клиентов. Администратор и так перегружен. В функции бармена это не входит.
-
В городе пока отсутствует предложения такого рода. Для ООО «Алена» ситуация достаточно благоприятная, чтобы провести анализ своей работы, подготовить стратегию своего развития.
-
Присутствие ООО «Алена» в структуре холдинга создаёт дополнительные преимущества: это обмен клиентами. Зачастую после получения услуг «банно прачечного характера» клиенты продолжают отдых в кафе «Алена». Чаще бывает наоборот. Клиенты кафе едут продолжать отдых на «Комбинат бытовых услуг». В целом это взаимосвязь повышает прибыльность холдинга. Даёт возможность его руководству располагать большими ресурсами для осуществления изменений с целью улучшения работы ООО «Алена», адаптации его деятельности к текущим и ожидаемым требованиям рынка.
4. Исследование и проектирование структуры управления.















